终于有人管了!样板间须所见即所得,热销楼盘须公证摇号购房!
扫描到手机,新闻随时看
扫一扫,用手机看文章
更加方便分享给朋友


个别开发企业在宣传推广新建商品住房时,过度装饰样板间、过分美化楼盘展示、利用不实宣传吸引客户。在实际交付时,购房人产生了“货不对版”、“严重减配”感觉,群众意见较大。
今年5月,本市首批30宗住宅用地集中出让,各地块均明确了未来建设的较低标准,其中8宗地块还通过评标确定了高标准建设方案。这些项目上市时,为避免出现此类情况,进一步规范商品住房销售行为,在今年“学党史、办实事”活动中,市住建委将解决此类问题,纳入办事清单。研究起草了《关于进一步规范新建商品住房销售行为的通知》(征求意见稿,以下简称:《通知》)。
现向社会公开征求意见,征求意见稿及反馈方式见我委官网发布的《关于公开征求<关于进一步规范新建商品住房销售行为的通知>意见建议的公告》。
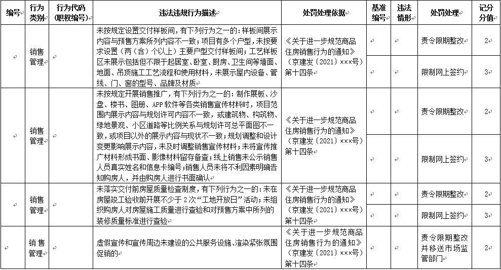
《通知》五部分15条,除附则外,主要内容有规范设置交付样板间、规范商品住房销售推广、落实交付前房屋质量查验制度、压实开发企业主体责任四个部分。
一、设置交付样板间
规定了企业应按出让合同约定的装修标准,在预售方案中列出主要材料、设备清单;在预售商品住房前,应当按规划图纸和预售方案明确的户型、尺寸、标准、工艺设置交付样板间,并在交付样板间内布置工艺样板区。
提出“三个一致”的要求,即:样板间的装修标准应与预售方案中所列的清单内容保持一致、与购房合同约定的交付标准保持一致、与项目实际的交房状况保持一致,不得增加交付标准以外的其他装饰和设施。同时要求,样板间保留至项目交付三个月后。
二、规范销售推广
规定企业在制作各类销售宣传材料时,项目范围内展示内容应当与规划许可内容一致,项目以外应与现状保持一致;应在销售现场显著位置公示项目不利因素。
严格销售机构、人员、行为管理。在项目销售前,开发企业应对销售人员进行培训,培训内容包括:项目基本情况、不利因素内容、销售政策法规、规范推广用语等方面。
在销售过程中,销售人员应佩胸卡上岗,线上销售应实名,同时提出了销售人员“四严禁”,即:严禁虚假不实宣传、严禁误导客户处置占有公共部位、严禁宣传周边未建设的公共服务设施、严禁渲染紧张氛围促销。
三、交付前房屋质量查验
参考其他城市经验做法(上海、杭州、宁波、温州),规定在确保安全的前提下,企业应在竣工验收前开展不少于2次的“工地开放日”,组织购房人进入工程现场了解项目实地情况,对购房人提出的意见或建议,企业应维修整改并反馈购房人。鼓励通过在线视频向购房人实时展示施工进度。
强调落实交付前房屋质量查验制度,除按我委《关于对新建住宅交付使用前实施房屋质量查验的通知》规定,组织购房人对房屋施工质量进行查验外,还应组织购房人对预售方案中所列的装修质量标准进行查验。
四、压实企业主体责任
要求企业加强销售管理,对热销项目(客源/户数超过3的),要在区住建部门指导下,公证摇号优先面向无房家庭、属地家庭、周边企事业单位员工家庭出售。
计分标准

规定在签订合同时,企业应向购房人展示样板间,介绍材料、工艺、尺寸等内容;同时告知项目不利因素并由购房人书面确认;要求项目宣传推广材料应形成书面、影像材料留存备查;明确企业对商品住房的整体质量及售后服务负总责,应向购房人出具符合合同约定的《住宅质量保证书》和《住宅使用说明书》。
声明:本文由入驻焦点开放平台的作者撰写,除焦点官方账号外,观点仅代表作者本人,不代表焦点立场。







