有房有户不一定稳!北京小学入学录取规则曝光!2024年幼升小非京籍也有机会
扫描到手机,新闻随时看
扫一扫,用手机看文章
更加方便分享给朋友
来源:北京幼升小微信公众号
真的!北京小学录取规则多,想要进入目标校的家长需要特别注意!今天,就为家长揭秘房产、户口录取优先级,或将影响咱家孩子去哪所,赶紧一起来看!
2024年幼升小小学录取规则大揭秘
温馨提醒:小学录取先后顺序一般和房产或者户口有关,并且部分小学也发布了相关排序,如丰台、石景山等,2024年家长可提前参考为孩子明年上学做好准备!
海淀区
海淀区不是所有小学都有录取顺序,小学录取主要依据学位、户籍、房产、居住年限等因素,京京以海淀区太平路小学2023年入学登记通知为例,具体内容如下:

海淀区太平路小学说明学校根据学位情况,依据房产为先原则的顺位录取,其他学校以实际要求为准。
还需注意,海淀区两项入学政策影响孩子入学方式,一是“1911”志愿填报派位入学,二是“迁户口”多校划片政策,建议2024年以后入学的幼升小家长重点关注。
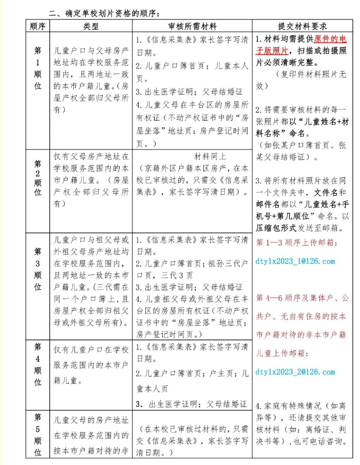
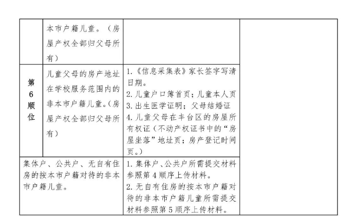
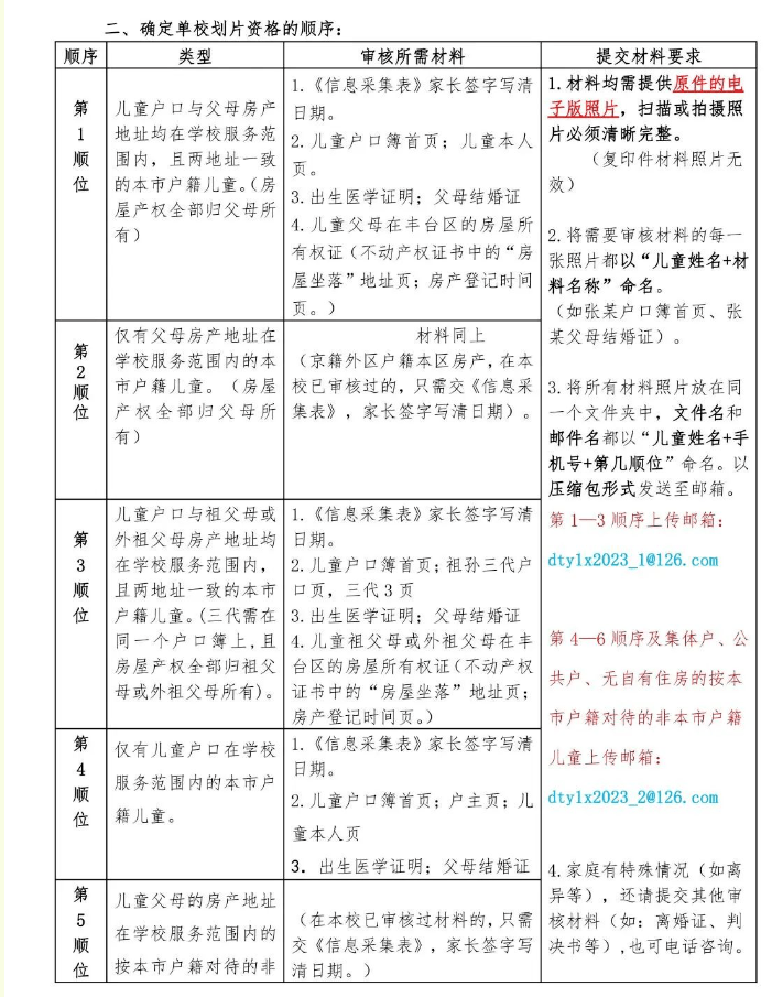
丰台区
京京以2023年东铁匠营第一小学发布的入学顺序为例,家长可自行查看自家排第几:


从上图可看出,一般顺位为房户一致>片区内房产>四老房产>仅户口>按京籍对待>非京籍,丰台区各小学录取顺序可能有所不同,具体以划片小学实际录取通知为准备!
2024年幼升小家长注意,自2021年9月1日起,儿童迁移户口或出生落户,如户主与儿童父母(或其他法定监护人)不一致的(户主为祖父母或外祖父母的除外),参加多校划片入学。
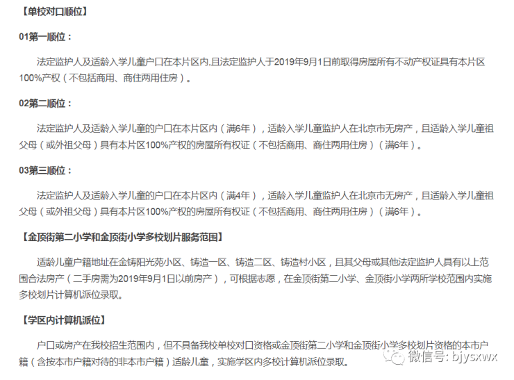
石景山区
从石景山区2023年小学招生要求来看,部分小学有入学顺位说明,京京以金顶街第二小学为例,如下所示:

从上图可看出,石景山区对房屋产权占比及房产年限和落户年限有要求,时间越长顺位越前。
石景山区小学招生通知中还说明,2019年9月1日后,在石景山区内经二手房交易取得的不动产权证书用于申请入学时,实行学区内多校划片政策,建议2024年入学家长参考准备,最终请以划片小学详细要求为准。
怀柔区
怀柔区第三小学公布了录取顺序如下↓↓↓

其它城区
从各区幼升小录取顺序规则来看主要是依据户口和房产优先的原则,再结合小学计划招生人数、报名人数等因素依次录取!
小结
务必清楚→小学入学顺序并非所有城区小学都有,并且各小学顺位情况先后不同,实际情况请以小学招生简章说明为准。
优先顺序→一般幼升小以房产和户口在入学片区优先,其次是房产或户口在入学片区优先,再次是四老房产,然后按京籍对待和非京籍,各区家长可做参考,具体还请以实际安排为准。
声明:本文由入驻焦点开放平台的作者撰写,除焦点官方账号外,观点仅代表作者本人,不代表焦点立场。







