官方实锤!二环共有产权房“孤品”来啦!
扫描到手机,新闻随时看
扫一扫,用手机看文章
更加方便分享给朋友


新功能,大家可以体验一哈~
惊天大瓜来了!
二环共有产权房来啦!
南二环原限竞房永定府、北二环天恒学院里昨天官宣转共!变身纯商品共有产权房啦!
且将优先面向具有共有产权房资格家庭出售,并采用公证摇号的方式公开销售。

这两个项目此前就有转共的风声,位置也给大家介绍过(戳此处复习)。
永定府位置:

按此前让地公告,永定府商品房的销售均价不超过89068元/平方米,且较高销售单价不得超过93521元/平方米。
天恒学院里:

天恒学院里商品房的销售均价不超过85373元/平方米,较高销售单价不得超过89642元/平方米。
可以说他们是北京的两个“孤品”,尤其二环限住宅用地后,永定府更是可能成为“绝唱”,再加上,这两个项目2017年以限竞房的身份入市(价格限定上限),均价倒挂,市场预测,这俩项目特别是妥妥的“万人摇”。
那么转共以后到底是个什么性质的房产了呢?
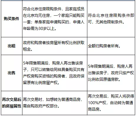
1、啥是纯商品共有产权房?
直白一点就是一种纯商品房,而非保障性住房。
政府持有部分产权,购房人取得不动产权证满5年后,房屋是可以自行上市交易的,而且作为二手房再上市交易的时候,政府部分的产权也一起交易转让给买家,买家获得的是一套100%产权的商品房。
保障性共产房 与 纯商品共产房的不同

纯商品共有产权房与保障性共有产房本质不同,目的也不同!
保障性共产房是为了解决住房困难家庭的燃眉之急,是保障房的重要组成部分;
纯商品共产房是为了一种抑制房价过快上涨,锁定热门地段房屋居住属性,防止炒房获取暴利的政策措施。
2、转共后,哪些人群可以购买?
开头咱就说了,这俩项目肯定是“万人抢”,所以转共一方面保证了项目的商品住房属性不发生改变,保障了购房者的合法权益以及后续交易的合理性!而且,转共之后对购房资格认定上划定优先级,也将在一定程度上保障合理住房需求,确保房屋优先于自住,进一步落实‘房住不炒’。
依据条款细则规定的优先级情况:
具备共有产权购房资格的家庭有限购买,具备购房资格的无房家庭次之,最后才是其他符合购房条件的家庭。
理解:
如果你有北京购房资格,且在北京从来没有买卖过房产,那你是优先级!
如果你有购房资格,现在名下无房但之前买过房,那你是第二顺位。
如果你是京籍家庭有一套,或者非京籍家庭有过房产记录(离婚条件暂时没给大家算),那就是只能排队尾等号,如果有剩余才可以递补购买。
最后,确定公开摇号,公开选房,全部摇号人数未超房源数量或选房后房源仍有剩余的,由企业公开销售。
3、买了这俩项目的家庭之后怎么卖?
在两项目首次不动产登记证书、首次购房人取得的不动产转移登记证书上,应明确注记购房家庭和代持机构名称、产权份额。代持机构持有的房屋产权份额,在不动产登记簿上记载。
这点和纯商品房有些许区别。
两项目首次购房人持有房屋期间,政府让渡住房全部使用权和出租收益,不参与业主大会,不承担物业管理义务。物业管理、供暖、专项维修资金等费用由购房人全额承担。购房人可依法将持有的产权份额用于抵押。
这点和保障性共有产权房有些许不同。
两项目首次购房人自取得不动产登记证之日起5年内,不得以任何形式转让(继承除外)房屋或房屋产权份额。5年后购房人如转让房屋或房屋产权份额,政府持有产权份额应一并转让,并按市场价格计算政府持有产权份额转让价款,由属地区政府代持机构收取。转让房屋的税费由首次购房人或其继承人与政府代持机构按各自产权份额分别承担。
需要注意的是,天恒学院里,永佑嘉园(也就是永定府)这两项目调整为政府持有产权份额的商品住房项目,政府产权份额要由代持机构负责,代持机构由属地区政府指定。
这点和保障性共有产权房一样,不过管理是不是也是统一一个部门呢?
最后,永定府此前售楼处已经开放过,学院里基本竣工,产权份额交给代持机构确定,这俩项目入市应该快了,静待吧。
声明:本文由入驻焦点开放平台的作者撰写,除焦点官方账号外,观点仅代表作者本人,不代表焦点立场。







