四川眉山新型实用人才买新建房 每平米较高补贴600元
搜狐焦点北京站 2022-05-31 09:39:52
用手机看
扫描到手机,新闻随时看
扫一扫,用手机看文章
更加方便分享给朋友
来源:中国新闻网中新财经5月30日电据四川省眉山市政府网站30日消息,眉山市住房和城乡建设局、眉山市财政局、眉山市自然资源局日前联合发布《关于促进房地产业良性循环和健康发展政策措施的补充通知》。通知提出,从2…
来源:中国新闻网
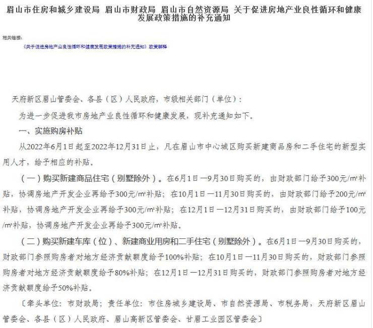
中新财经5月30日电 据四川省眉山市政府网站30日消息,眉山市住房和城乡建设局、眉山市财政局、眉山市自然资源局日前联合发布《关于促进房地产业良性循环和健康发展政策措施的补充通知》。通知提出,从2022年6月1日起至2022年12月31日止,凡在眉山市中心城区购买新建商品房和二手住宅的新型实用人才,给予相应的补贴。
四川省眉山市政府网站文件截图。
其中,购买新建商品住宅(别墅除外)。在6月1日-9月30日购买的,由财政部门给予300元/㎡补贴,协调房地产开发企业再给予300元/㎡补贴;在10月1日—11月30日购买的,由财政部门给予200元/㎡补贴,协调房地产开发企业再给予300元/㎡补贴;在12月1日—12月31日购买的,由财政部门给予100元/㎡补贴,协调房地产开发企业再给予300元/㎡补贴。(完)
声明:本文由入驻焦点开放平台的作者撰写,除焦点官方账号外,观点仅代表作者本人,不代表焦点立场。







