远洋集团前10月累计协议销售额268.7亿元
搜狐焦点北京站 2024-11-14 17:41:46
用手机看
扫描到手机,新闻随时看
扫一扫,用手机看文章
更加方便分享给朋友
11月13日,远洋集团控股有限公司发布公告,披露了2024年10月及截至2024年10月31日止十个月的若干未经审核营运数据。公告显示,远洋集团连同其附属公司、合营公司及联营公司就2024年10月的协议销售额…
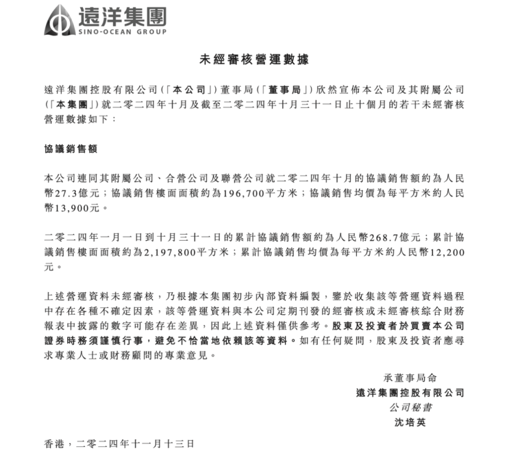
11月13日,远洋集团控股有限公司发布公告,披露了2024年10月及截至2024年10月31日止十个月的若干未经审核营运数据。
公告显示,远洋集团连同其附属公司、合营公司及联营公司就2024年10月的协议销售额约为人民币27.3亿元;协议销售楼面面积约为19.67万平方米;协议销售均价为每平方米约人民币1.39万元。
2024年1月1日到10月31日的累计协议销售额约为人民币268.7亿元;累计协议销售楼面面积约为219.78万平方米;累计协议销售均价为每平方米约人民币1.22万元。

来源:环球网
声明:本文由入驻焦点开放平台的作者撰写,除焦点官方账号外,观点仅代表作者本人,不代表焦点立场。







