北京买房,又双叒叕要省钱了
扫描到手机,新闻随时看
扫一扫,用手机看文章
更加方便分享给朋友
🏡新房新消息:
大兴西红门新房元启调规以后有了大阳台,加量不加价,戳小程序可以直接看下新户型图元启;后台回复「元启」看最新样板间图!
正文————
朋友们,昨日,北京楼市小小的狂欢了一下(网上)。
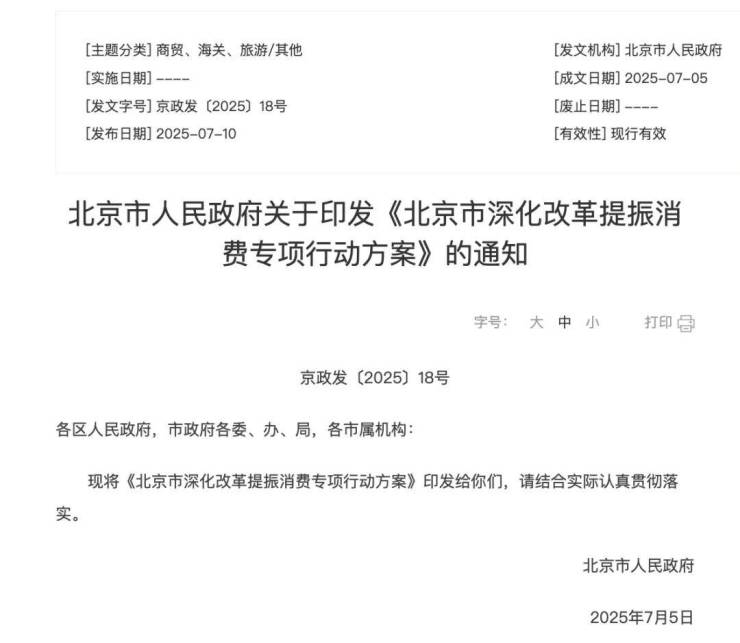
北京市政府正式印发《北京市深化改革提振消费专项行动方案》,
这是继上海、深圳、广州之后,最后一个一线城市发布的消费提振方案。大北京终于跟上了脚步……
虽然主要是讲给大家涨工资的事,不过里面提到了几条买房的利好。
而与此同时,房地产股在资本市场迎来久违的大涨。
昨天到底发生了啥?这次利好如此给力吗?
01
7月10日发布的《北京市深化改革提振消费专项行动方案》针对住房消费提出了突破性方案:
首先、公积金政策双突破是最大亮点:
一方面支持缴存人提取公积金支付购房首付款,同时申请住房公积金个人住房贷款;
另一方面研究制定公积金贷款“带押过户”政策并开展业务。
此前,北京市民购买新房时需网签后才可办理公积金提取。
新政策实施后,购房者可以直接提取公积金账户余额充作购房款。
相信不少刚需买房,公积金一定是算在首付里的,但是此前北京的政策需要网签号才能提取公积金,所以大家难免要找亲朋好友拆借,甚至有的人还去找机构过桥贷,风险大不说,还得再花一笔利息,让本就不富裕的刚需买房家庭“雪上加霜”。
不过这下政策终于“听到了群众的呼声”,公积金能提出来当首付了。
而“带押过户”政策则瞄准二手房交易环节。北京早在2023年3月就在商业贷款领域推行了该政策,此次将扩展至公积金贷款领域。
所谓“带押过户”,即存在抵押贷款的房产在交易时,卖方无需先还清贷款就可办理过户登记,买方申请的贷款将优先用于偿还卖方剩余房贷。这一模式打破了传统二手房交易中卖方需先还清贷款才能过户的繁琐流程,减少交易环节和时间成本,降低交易风险。
看得出,北京此举也是顺势而为了,把真正买房需求释放出来,把没必要的门槛都拆了,让买房人痛痛快快买房。
不过有一点我觉得值得关注,就是这次对房地产(公积金)的政策更新,是包含在「消费」大主题里出现的,嗯,意思已经非常清晰了。
我还看到不少人鼓吹房价年底恢复的,歇歇吧,啥年代了,别再忽悠刚需了。
其次, 土地供应新思路:职住平衡与双轨并行
除金融支持政策外,《方案》还提出优化住房消费供给的创新思路:优先向轨道交通站点和就业密集地区供应住宅用地,完善 “保障+市场”住房供应体系。
这种供地策略也是非常“识时务”了,当下的市场,近铁、近产业商圈的项目销量就是比偏远的项目好,先天位置不行的项目,2018年还能卖,2025年降价都无人问津了。
而“保障+市场”的双轨供应体系,真的是多次提及,不过目的北京配售型保障房还是没有信。前几天北京公示了25年保障性住房建设筹集计划(第一批)清单,看了下,除了安置房,就是公租房、保租房还有已经卖完的共产房,就是整体感觉,还差点意思吧。
👀大家想看的后台回复【保障】获取官网信息!
02
昨天房地产股大涨,肯定不只是北京这个《方案》的原因,
推测因为昨天国家发改委城市和小城镇改革发展中心宣布,将以 “两重”“两新”资金为抓手,加大新型城镇化重点领域投入。
其中三条措施和房地产有关:
一是加大“两重”建设力度,支持新一轮农业转移人口市民化、现代化都市圈培育、城市更新等重大项目建设;
二是针对不同类型农业转移人口群体制定差异化的消费品以旧换新政策;
三是允许人口流入城市利用政府资金收购存量商品房,扩大农业转移人口保障性住房供给。
很多人受小作文影响,结合以上三条,推测「棚改」又要来了,所以市场突然打了鸡血,不过这个可能只是个乌龙。
因为城市工作会中,房地产只是其中比较小的一部分,所以理性的看,其实也没啥可说的。
接下来的Q3是房地产传统的淡季,不过更多利好应该也会接踵而至,因为当前需要消费,房地产也属于大宗消费,而当下的情况看,房地产掉头向下的趋势又来了……
1-5月数据显示,投资增速:
销售额和销售面积:
国房景气指数:
就连几个重点城市,成交的环比也普遍下跌。
为什么降温?重要的原因是:贸易战、关税战影响了预期。
去年9月末新政的“药劲”正在消散,到了需要出台新一轮政策的时候。
总结,最近没啥特别有威力的消息,不过对于真正有居住需求的朋友,今年利好还是很给力的,这不,又帮你省钱了。
以上是今天想跟大家分享的,如果你在考虑北京置业,如果你在犹豫不知道如何选择,扫码加小助理,一对一帮你捋顺需求,锁定最适合你的选择。PS,也许还能帮你拿到地板价哦。
声明:本文由入驻焦点开放平台的作者撰写,除焦点官方账号外,观点仅代表作者本人,不代表焦点立场。







