多地密集推进“商转公”,100万元房贷月供直降近200元
扫描到手机,新闻随时看
扫一扫,用手机看文章
更加方便分享给朋友
近期,多地出台“商转公”(商业贷款转住房公积金贷款)的相关政策,引起广泛关注。
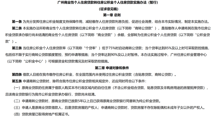
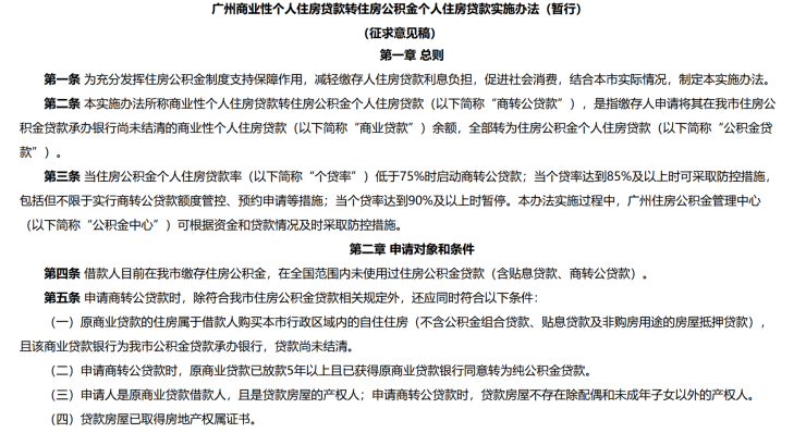
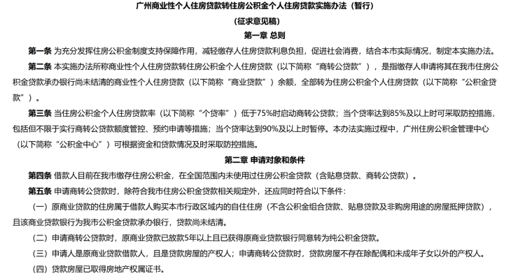
7月2日,广州住房公积金管理中心发布关于公开征求 《广州商业性个人住房贷款转住房公积金个人住房贷款实施办法(暂行)》(征求意见稿)意见的公告。公告拟明确,当住房公积金个人住房贷款率低于75%时启动“商转公”贷款。
此前的7月1日,海南省住房公积金管理局发布《海南省个人住房商业贷款转住房公积金贷款管理办法(征求意见稿)》。根据《征求意见稿》,海南省住房公积金缴存职工可将尚未结清的个人住房商业贷款转为住房公积金贷款,贷款方式分为“带押直转”和“自筹结清”两种,灵活满足不同购房者的需求。
据《每日经济新闻》记者不完全统计,今年以来,已有深圳、重庆、武汉、合肥等近20个城市和地区密集推进“商转公”。
部分业内人士向每经记者分析指出,这一政策的主要方式是让符合条件的购房者将利率相对较高的商业贷款转为利率更低的公积金贷款,核心在于减轻购房者房贷压力。
“此前购房群体中,有相当一部分是通过纯商贷购房的,如2017年市场火热时,许多楼盘不接受公积金贷款。如今,一些城市允许‘商转公’,这部分人群便可申请。这一政策具有明显的降成本、促消费意图。”广东省住房政策研究中心首席研究员李宇嘉7月3日通过微信向每经记者分析指出。

住房公积金“蓄水”充足
事实上,多地密集推出“商转公”政策,并非偶然。
从住房公积金自身情况来看,其资金池的充裕程度也为政策实施提供了有力支持。比如广州在发布“商转公”征求意见稿的前两天,还公布了2025年公积金年度结息情况。
6月30日,广州住房公积金管理中心顺利完成年度结息工作。职工住房公积金账户存款利率按一年期定期存款基准利率1.5%执行,本次(2024年7月1日至2025年6月30日)共向缴存职工支付利息44.72亿元,同比增长7.40%,再次刷新历史纪录。
此外,2024年广州住房公积金缴存额为1312.54亿元,同比增长4.88%。

广州住房公积金年度结息和缴存额的持续增长,为“商转公”政策的推出预留了充足空间。
而从市场层面来看,部分城市目前仍面临房地产市场转弱的压力。
据麟评居住大数据研究院监测数据,6月份,广州二手房成交活跃度有所上升,但二手房价格仍维持下行趋势,当月环比下降0.7%,同比下跌4.9%。
在传统刺激政策效果有限的背景下,住房公积金政策成为地方政府可利用的重要手段之一。
在LPR保持稳定的当下,“商转公”政策成为地方政府可自主操作的有效降成本方式。以广州为例,目前5年以上首套个人住房公积金贷款利率为2.6%,而商业贷款利率约为3.0%,存在一定利差。通过“商转公”,购房者能直接享受到利率差带来的实惠,这比单纯等待LPR下调更具针对性和可操作性。
每经记者注意到,今年以来,已有深圳、重庆、武汉、合肥等近20个城市和地区密集推进“商转公”。不过,在申请“商转公”时,各城市也设置了相应的条件和机制。
如广州规定,当住房公积金个贷率低于75%时启动“商转公”,达到85%及以上时采取管控措施,达到90%及以上时暂停;河北保定则要求,在本地连续缴存住房公积金满两年、商贷还款满两年且无逾期,方能“商转公”;石家庄的“商转公”则采取分阶段实施,逐步放宽对房屋登记日期的要求。
另据易居研究院统计,目前在各地常见的住房公积金政策主要有四大类,分别为缴存政策、购房政策、租房政策和资金管理类政策,这些政策包括提高贷款额度、扩大使用范围、支持跨城贷款或提取、降低公积金贷款利率等。
百万元房贷月供直降近200元
对于各地陆续推出的“商转公”政策,部分业内人士认为,这是通过降低房贷利息成本的方式,为购房者减轻负担。
上海易居房地产研究院副院长严跃进分析指出,商转公政策的直接效应是将原本的商业银行贷款利息转换为公积金利息,从而降低每月的房贷按揭贷款成本。该政策最直接的影响是减少了存量房贷的利息成本。
中指研究院华南分院研究主管陈雪强也认为,“商转公”政策旨在减轻购房者的住房贷款利息支出,释放社会消费需求,并进一步发挥住房公积金制度的支持作用。
那么,若“商转公”政策真正实施,购房者还房贷的成本究竟能降低多少呢?
每经记者估算,若一位购房者在广州有剩余本金100万元、贷款剩余期限20年、利率3.0%的商业住房贷款,采用等额本息还款方式,则目前每月月供约为5546元。
如果成功转为公积金贷款,按照广州现行的首套房住房公积金贷款利率2.6%计算,同样100万元贷款、20年等额本息还款,每月月供约为5348元。
也就是说,100万元商业贷款转为住房公积金贷款后,每月可减少约198元月供,一年可节省约2376元,20年累计可节省47520元。

李宇嘉认为,商贷转为纯住房公积金贷款的诉求一直较强,但此前未能实施。“近期纾困政策开始转向,从传统的刺激转向促消费、惠民生、降成本。在住房回归居住属性、一般商品属性或大宗消费品属性后,刚需和刚改主导市场,且对价格、购房成本较为敏感。同时,近期住房政策转向普通消费品促销导向,如各地举办的各种展销会、以旧换新,国补覆盖,城市更新补短板等,商转公也属于此序列。”
他同时提到,房价波动对“商转公”政策效果有较大影响。若房价明显下跌,房屋评估价降低,可能导致住房公积金贷款额度受限,购房者需补足的资金增加,进而削弱政策的吸引力。
每经记者|陈荣浩 每经编辑|魏文艺
来源:每日经济新闻
声明:本文由入驻焦点开放平台的作者撰写,除焦点官方账号外,观点仅代表作者本人,不代表焦点立场。







