“解除限购”浪潮背后,房贷全面降息,北京有余力跟上吗?
扫描到手机,新闻随时看
扫一扫,用手机看文章
更加方便分享给朋友

哈喽大家好,我是血拼哥!
声势浩大的北京“430新政”背后,是北京楼市的清冷状态:
5月12日新房网签118套,二手房网签140套。5月网签累计新房981套,二手房3368套。
即便有了新政,预计本月成交套数不及上月,先给大家回顾下前几个月的数据:
1月网签合计:新房7062套,二手房12444套;2月网签合计:新房1638套,二手房6863套;3月网签合计:新房3557套,二手房14280套;4月网签合计:新房3469套,二手房13354套。
目前比较明显的情况是,大部分板块都在降价,京北网红神盘最近也降了:
所以面对市场变冷,全国救市利好频出的情况下,北京普通刚需还可以等到哪些利好?
另外,在全国都在解除限购的浪潮下,北京还有余力跟上吗,具体有哪些可以跟上?
Part01 北京目前官方消息
最近,北京5月11日发布《2024年北京市住房发展年度计划》,也提出了今年北京具体“优化”的方向:
今年将继续保持住房用地供应总量稳定,本年度计划安排各类住房用地1060公顷。其中,计划安排商品住房用地供应下限300公顷、入库300公顷。计划安排保障性住房用地460公顷,其中配租型和配售型保障性住房用地200公顷。
新建商品房方面,本年度计划供应商品住房约600万平方米。按照“一片区一方案”,开展完善在售项目周边市政基础设施和公共服务配套专项行动。
强化因区施策、一区一策、精准施策,优化房地产政策,更多更好地满足“一老一小”家庭、职住平衡等多层次、多样化的住房需求。
从趋势来看,部分郊区放松,门槛再降低是有可能的,也将刺激更多刚需的购买需求。
对于大家更在意的关注的配售型保障性住房的政策上:
本年度计划建设筹集保障性租赁住房7万套(间),竣工各类保障性住房8万套(间)。积极推进规划建设配售型保障性住房政策落地。
其实今年从年初就公示了2024年将筹措一万套配售型保障房的消息,可能还要等到下半年北京对于配售型保障性住房政策进一步深化。
Part02 全国多地放开限购
在成都全面取消限购之后,杭州、西安在同一天官宣全面放开限购。
杭州是长三角最具活力的城市,每年还有20-30万的人口流入,杭州本次放开有几个重点:
1、全面取消住房限购
2、加强住房信贷支持,同一区域无房或仅有一套且已挂牌,购房按揭贷款均按首套住房认定;
3、购房在积分落户中的赋分权重增加,买房即可申请落户。
杭州作为新一线城市的代表,政策调整的步子迈的很稳,从局部区域放松限购到全面取消限购,杭州用了两年。
这两年调整的动作,基本可以代表其他重点城市的调整路径。
本次全放放开,预示着在杭州买房不需要社保和户籍,对于原本已经拥有房子的改善群体来说,已经没有“二套”限制。
Part03 重点不在“给房票”,在于“全面降息”
本次杭州的新政,还有一个隐形的大招:未来二套房、N套房的贷款利率、首付比例,可能都将跟首套房持平!
也就是说,只要是没房,或有一套房,只要想买房,那按揭贷款就可以按首套住房认定。
这意味着,对于改善来说,不但首付门槛降低了三分之一,房贷利率也一下子普降了40-50个基点。
对比新政之前,杭州首套房首付比例为20%-25%,而二套房首付比例为35%,首套住房利率仅为3.75%,而二套房贷利率普遍在4.15%以上。
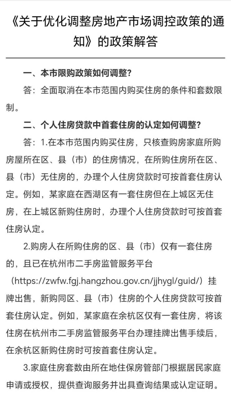
杭州“关于优化调整房地产市场调控政策的通知”的政策原文是:
购房人在所购住房城区范围内无住房的,或在所购住房城区范围内仅有一套住房且正在挂牌出售的,办理新购住房的按揭贷款时可按首套住房认定。
对此,当地发布了如下解读:
对于杭州想买二套的改善也大真利好,只要挂出首套房,不管卖不卖出去,第二套就能享受首套房优惠。
总的来看,就是给所有想在杭州买房的人一个机会。
Part04 什么时候等到下拨利好
现在,除海南省以外,尚在执行限购的城市只剩下北上广深四大一线城市和一个天津。
而现在利好无非是两种方式:1、给更多的人买房机会。2、减轻购房人的压力。
落到实际层面,放松限购、降低利率、以旧换新、优化公积金政策、成立住房银行收购开发商库存用于保障房……
最近已经有关于北京的小作文了,比如降社保年限缩短到3年,上海完全放开限购等等,目前都只是风声,短期来看,北京不可能有这么大的动作。
对于北京楼市来说,还是希望市场平稳就好,过热过冷都不是想最终看到的结果。
至于下波政策什么时候会出,血拼哥估计,430新政效果怎么样还要看5月具体成交数据情况,按照节奏来看:
短期脉冲后又恢复平常时,就是下拨利好的到来的时候。
声明:本文由入驻焦点开放平台的作者撰写,除焦点官方账号外,观点仅代表作者本人,不代表焦点立场。







