购房补贴、放宽限制 住房消费纳入10余地稳经济一盘棋
扫描到手机,新闻随时看
扫一扫,用手机看文章
更加方便分享给朋友
来源:新京报
记者:徐倩 编辑:杨娟娟
多地“稳经济”一号文均提及稳定房地产市场、促进住房消费等关键内容。
2023年开年,多个省市出台“稳经济”“促销费”的全年指导政策,也被业内称为“稳经济”一号文。其中,值得关注的是,多个省份再次提及促进住房消费,这也意味着住房消费也被纳入今年“稳经济”的大盘之中。
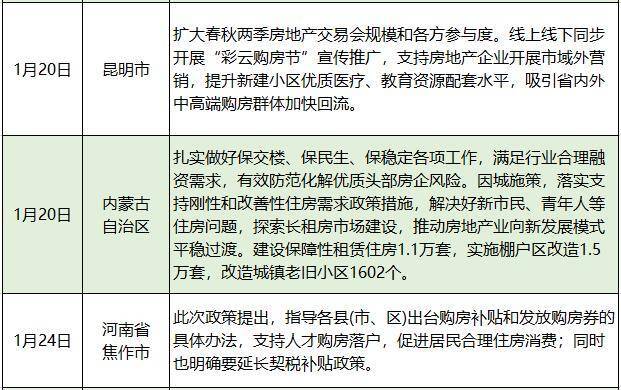
据新京报记者不完全统计,目前上海、江苏、河南、广东、内蒙古、辽宁等10个省、市、自治区出台的相关稳经济、促销费政策指导文件中,均提及稳定房地产市场、促进住房消费等关键内容,也透露出各省份对今年的房地产市场调控政策的新方向。
加大住房消费支持力度,多地提及“购房补贴”
根据新京报记者归纳梳理,各地稳经济、促销费的政策文件中提到房地产多涉及三大方面,包括稳市场、防风险、促销费。
在稳市场方面,各地的政策中提及,稳妥实施房地产市场平稳健康发展长效机制,坚持“房住不炒”,因城施策用足用好房地产调控政策工具箱,同时延续落实去年中央提出的支持房地产行业发展的金融端政策,包括全面落实“金融16条”支持房地产等。
在防风险方面,河南、内蒙古等地重点提出了“保交楼”。以河南省为例,在全力稳住房地产投资的章节中,河南提出将商业银行“保交楼”专项借款项目配套贷款实际投放结果作为财政资金存放的激励因素,并适当提高权重;同时,支持省属建筑类国有企业增强实力,撬动社会资金共同设立房地产纾困基金,推动化解问题楼盘;此外,鼓励并且政策激励本地银行为房企贷款实施合理展期,并且加快解决政策欠款。
在稳经济、防风险的基础上,各地促销费的政策文件提出了加大住房消费的支持力度,重点支持刚需和改善性购房需求。
在支持改善性购房方面,河南提出“取消不必要的需求限制,优化二套房认定标准”;广东省提出“为以旧换新、以小换大、生育多子女家庭住房消费提供便利”。
与此同时,更多省市提出以购房补贴的方式来拉动住房消费,例如,辽宁、广东、河南都提出了以购房补贴来促进住房消费。更值得关注的是,辽宁鼓励二手房交易和新建商品房销售享受同等补贴支持政策。
上海易居房地产研究院研究总监严跃进点评称:“辽宁此次政策明确,鼓励二手房交易和新建商品房销售享受同等补贴支持政策。该表述也促进了行业参与者更加关注二手房市场,对二手房市场活跃、以二手房带动一手房行情等都有积极的作用。”
此外,在一线城市中,上海“稳经济”政策中虽然并未出台住房消费刺激举措,但是也针对当地房地产运行情况,有侧重点地提出加快旧城改造和“城中村”改造等。
业内:住房消费地位提升,纳入稳经济“一盘棋”
在稳经济的背景下,各地再次提及住房消费,体现了住房消费地位的提升,也有助于房地产市场走出低谷。
对此,严跃进点评称:“此次提及房地产消费的内容,和2022年相比还有重要的区别。过去房地产的消费概念,虽然也会嵌入到宏观经济的大框架之中,但实际中还没有上升到相应高度。而在2022年以来房地产支柱产业地位明显提升的背景下,‘房地产业-宏观经济’的关系明显增强,住房消费的地位也进一步上升。此前全国住房和城乡建设工作会议明确,房地产工作要融入党和国家事业大棋局,锚定新时代新征程党的使命任务和当前的中心工作来展开。从这个角度看,各地要积极把房地产工作的地位拔高,进一步凸显住房消费在经济拉动方面的重要作用。”
广东省城乡规划院住房政策研究中心首席研究员李宇嘉分析:“从2022年下半年开始,国家对于房地产的基调有所调整,即从过去几年的‘防风险、促转型、打造新模式’,开始转向‘防风险、稳增长、促内需、打造新模式’,稳增长、促内需的权重上升了。在政策上,包括降低利率(房价连续下跌城市不设下限)、退出或收缩行政干预政策、延长房地产贷款集中度管理制度过渡期,以及房企再融资开闸、‘三支箭’发出等,可以说政策扶持的力度超出预期。基于此,各地也想借着政策红利的东风,既稳定楼市,又实现经济目标。”
但是,各地对住房领域政策的支持并不是强刺激和“大水漫灌”。李宇嘉指出:“各地政策文件中,更大篇幅还是如何纾困实体经济、中小微和支持专精特新等,地产扶持的篇幅很小,其角度还在于合理需求、住房消费等,有所为有所不为。”
“近期国家和地方的扶持政策,更多是为了保持地产平稳。类似2022年那种大幅度下跌,必须要避免。但是,在当下的环境,更不支持反弹。一方面,房价还在历史高位,另一方面,疫情叠加经济下滑,百姓加杠杆能力、支付能力都不可同日而语。此外,大部分城市房子供应过剩。”李宇嘉如是说。
(添加好友“pinfang6666”,免费领取购房资料包,还有资深专家整理的北京新房买房攻略。)
声明:本文由入驻焦点开放平台的作者撰写,除焦点官方账号外,观点仅代表作者本人,不代表焦点立场。







