楼市打响“抢人”大战,这些城市买房就能落户!
扫描到手机,新闻随时看
扫一扫,用手机看文章
更加方便分享给朋友
来源:中国证券报
楼市再次打响人才争夺战!
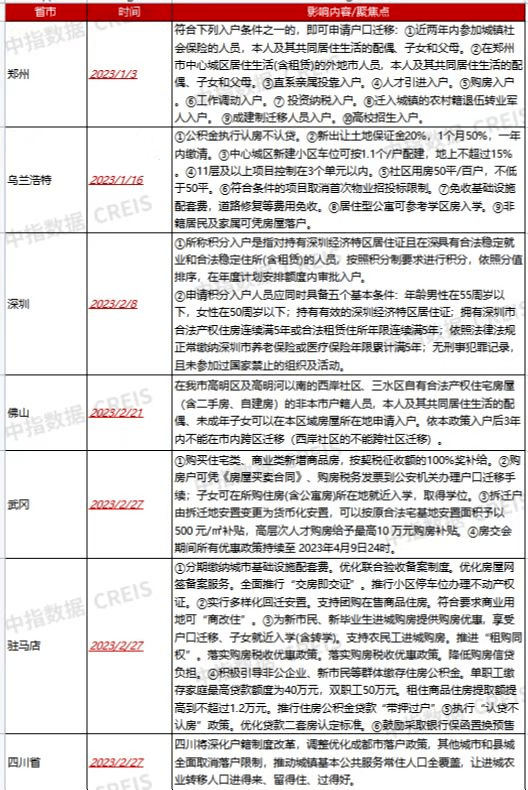
3月9日,河南驻马店印发《驻马店市进一步促进房地产市场平稳健康发展若干措施(试行)》的通知,对于赴驻马店就业大学生、新市民在驻马店购房,享受户口迁移、子女就近入学(含转学)、养老保险、医疗保险等城区人口同等政策。
今年以来,郑州、佛山、乌兰浩特等城市相继出台政策,进一步降低落户门槛,为新市民、人才等进城购房提供便利和支持,更好满足刚性和改善性住房需求。
进一步降低落户门槛
3月9日,河南省驻马店市人民政府印发《驻马店市进一步促进房地产市场平稳健康发展若干措施(试行)》的通知,出台27项措施促进房地产市场平稳健康发展。
通知提出,为新市民进城购房提供购房优惠。“对来驻就业大学生、新市民在驻购房,享受户口迁移、子女就近入学(含转学)、养老保险、医疗保险等城区人口同等政策”。
此外,通知还明确,支持农民工进城购房,各银行机构要研究开发适合农民工购房的信贷产品,支持农民工进城购房。各县(区)政府(管委会)可以采取契税补贴、规费减免、贷款贴息、购房补贴、物业费补贴等政策,以使农民工成为长期稳定的住房消费群体。
中指研究院市场研究总监陈文静指出,此前已有多地放宽落户限制,多数二线城市已将落户门槛降至专科学历或取消落户门槛,并加大对各类人才、人口的吸纳力度,为城市注入新鲜活力。允许购房落户、支持人才购房则将住房政策与人口、人才政策相结合,有利于促进人口人才流入,一定程度对购房需求释放也会起到促进作用。
陈文静还预测,目前人口、人才仍是城市间竞争的重要资源,各地对人口、人才的需求强劲,未来各地引才政策有望继续加大,部分城市或与购房政策相结合,更好地满足新市民的住房需求。
支持刚性和改善性住房需求
今年以来,多个城市相继调整落户政策,进一步降低落户门槛。据中指监测数据,2023年以来,郑州、佛山、乌兰浩特等城市陆续出台政策,为新市民、人才等进城购房提供便利和购房支持。

图片来源:中指研究院
2月26日,湖南省武冈市举行首届房地产交易会新闻发布会,针对首届房地产交易会,武冈市推出更加优惠的“五条政策”,其中提到,买房送户口,子女可就近入学。购房户可在不动产证办好之前凭《房屋买卖合同》、购房税务发票到公安机关办理户口迁移手续;子女可在所购住房(含公寓房)所在地就近入学。
2月21日,佛山市发布《关于调整部分区域稳定居住就业入户政策的通知(征求意见稿)》。根据通知,对于在高明区及高明河以南的西岸社区、三水区自有合法产权住宅房屋(含二手房、自建房)的非本市户籍人员,本人及其共同居住生活的配偶、未成年子女可以在本区域房屋所在地申请入户。
今年1月初,郑州市出台《关于进一步深化户籍制度改革的实施意见》,并于2023年1月1日起正式实施。其中提到,在郑州市中心城区购买住房的人员,可申请房主及其居住生活的配偶、子女和父母的户口迁入。
5日提请审议的政府工作报告提出,加强住房保障体系建设,支持刚性和改善性住房需求,解决好新市民、青年人等住房问题。业内人士预计,后续各地将因城施策陆续出台优化措施,进一步支持刚性和改善性住房需求。
声明:本文由入驻焦点开放平台的作者撰写,除焦点官方账号外,观点仅代表作者本人,不代表焦点立场。







