中海前10月累计销售金额1891.65亿元 同比下降21.3%
拼房帝北京 2025-11-07 16:10:34
用手机看
扫描到手机,新闻随时看
扫一扫,用手机看文章
更加方便分享给朋友
11月6日,中国海外发展公布截至2025年10月31日止十个月的物业销售和新增土地更新情况。 公告显示,2025年10月单月,中国海外发展合约物业销售金额约为186.61亿元人民币,同比下降55.1%;销售…
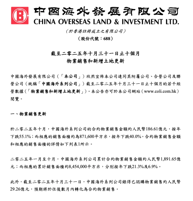
11月6日,中国海外发展公布截至2025年10月31日止十个月的物业销售和新增土地更新情况。
公告显示,2025年10月单月,中国海外发展合约物业销售金额约为186.61亿元人民币,同比下降55.1%;销售面积约为87.16万平方米,同比下降40.0%。
1-10月,中国海外发展累计合约物业销售金额约为1891.65亿元人民币,同比下降21.3%;累计销售面积约为845.4万平方米,同比下降6.9%。
中国海外发展在2025年10月单月新增三宗地块,分别位于广州、上海及石家庄,权益建筑面积约39.51万平方米,权益地价约70.73亿元人民币。1-10月,累计新增土地权益建筑面积约402.88万平方米,累计权益地价约837.07亿元人民币。
图源:中国海外发展公告

来源:环球网
声明:本文由入驻焦点开放平台的作者撰写,除焦点官方账号外,观点仅代表作者本人,不代表焦点立场。







