北京拟实施住房租赁押金托管 专家:可预防和化解大部分住房租赁纠纷问题
扫描到手机,新闻随时看
扫一扫,用手机看文章
更加方便分享给朋友
央广网北京2月27日消息(记者门庭婷)2月27日,北京市住房城乡建设委会同市住房资金管理中心研究起草了《北京市住房租赁押金托管和租金监管暂行办法(征求意见稿)》(以下简称《征求意见稿》),面向社会公开征求意见。
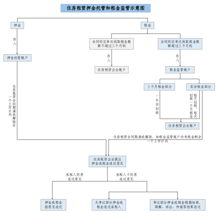
据了解,《北京市住房租赁条例》第三十六条规定,住房租赁企业向承租人收取的押金应通过第三方专用账户托管,单次收取租金的数额超过三个月租金的,超收的租金应当纳入监管,并且明确住房租赁企业收取的押金由第三方专用账户托管。《征求意见稿》严格落实《北京市住房租赁条例》规定,进一步制定相关实施细则,明确账户主体,规范押金托管、租金监管业务流程。
《征求意见稿》明确由市住房资金管理中心在招标选定的银行建立全市的押金托管、租金监管账户,管理押金以及相应的租金。同时,《征求意见稿》明确由市住房资金管理中心会同市住房城乡建设委、国家金融监督管理总局北京监管局综合银行管理能力、服务效率、研发水平、经营状况等因素,秉承公平、公正、公开的原则招标选定监管银行。
《征求意见稿》规定,押金按照住房租赁合同约定的时间、金额存入押金托管账户,租金方面,单次收取租金数额超过三个月的,租金按照合同约定时间、金额存入租金监管账户。其中三个月租金部分在一日内划转至住房租赁企业账户,其余租金按月划转,每次划转金额为一个月租金。
为保障押金、租金及时退还,《征求意见稿》规定住房租赁合同期满或解除后一个工作日内,住房租赁企业应当提出押金、租金退还意见,明确是否扣除押金或租金以及拟扣除费用明细。承租人同意退还意见的,押金、租金按退还意见退还;承租人不同意的,可通过协商、调解、诉讼、仲裁等途径解决。

为加强监督管理,《征求意见稿》一方面明确当事人查询渠道,规定承租人可通过合同备案编号等信息查询本人在押金托管、租金监管账户内金额;另一方面明确加强执法监管,规定对于日常监管发现未履行押金托管与租金监管或存在经营风险的,可以暂停向住房租赁企业拨付租金监管账户内的资金,由各区住建房管部门监管账户内的资金拨付;对于未按照规定履行押金托管、租金监管,或者未按期退还剩余押金、租金的,依据《北京市住房租赁条例》等法律法规进行处罚。
此外,《征求意见稿》明确鼓励在押金托管、租金监管中使用数字人民币,保障租赁当事人押金、租金安全。
北京房地产中介行业协会秘书长赵庆祥表示,《北京市住房租赁押金托管和租金监管暂行办法》是《北京市住房租赁条例》的配套文件之一,在住房租赁管理服务制度体系中具有重要地位,对有效预防住房租赁纠纷、规范住房租赁经营行为、促进住房租赁中介行业健康发展、依法维护租赁当事人权益,都有重大意义。
他表示,根据投诉数据统计,押金租金纠纷占住房租赁纠纷7成以上,另外住房租赁企业“爆雷”也多是因为沉淀押金租金形成了“资金池”。此次北京市发布的征求意见稿,明确北京市住房资金管理中心和北京房地产中介行业协会发挥各自优势,共同承担押金租金管理工作,应该可以预防和化解大部分的住房租赁纠纷问题,促使住房租赁企业经营模式转型升级,促进住房租赁中介行业高质量发展。
来源:央广网
声明:本文由入驻焦点开放平台的作者撰写,除焦点官方账号外,观点仅代表作者本人,不代表焦点立场。







