拼“真金白银” 9月三四线城市再推多重购房补贴
扫描到手机,新闻随时看
扫一扫,用手机看文章
更加方便分享给朋友
来源:新京报
记者:徐倩 编辑:武新
进入传统销售旺季“金九银十”,浙江杭州淳安县、广东汕尾市、河北邯郸市等三线、四线城市集中出台“金秋”购房新政,放宽楼市调控政策。
值得关注的是,在三线、四线城市新一轮楼市调控中,为了提振楼市、促进销售,购房补贴成为“标配”,更有不少城市在支持人才购房的基础上,加大力度支持青年人购房。
中指研究院指数事业部市场研究总监陈文静表示:“近期,三线、四线城市出台政策频次略有加快。对于三线、四线城市来说,经过上半年高频次的优化政策,当前政策优化的空间已相对有限,在限购、限贷等政策已经放松的情况下,购房补贴及公积金政策调整成为大多数城市的选择,以此来促进购房需求释放。”
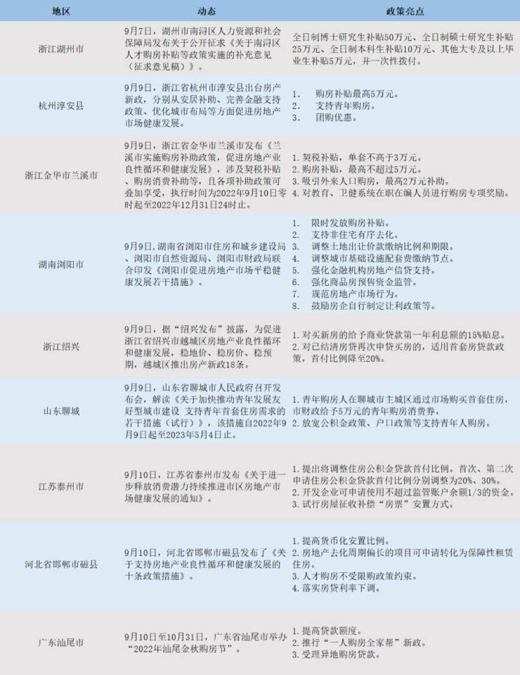
9月部分地区发布房地产新政一览
购房“花式”补贴,返现、贴息、发消费券
9月9日,杭州淳安县发布的房产新政明确,在淳安县购买首套新建商品住宅的,予以购房补助300元/平方米,单套补助较高不超过5万元。在淳安县购买新建商品住宅的,予以购房补助200元/平方米,单套补助较高不超过2万元。
同时,淳安县还与房企联动,组织团购优惠。要求参与优惠活动的房地产企业以楼盘为单位,对“活动房源池”内的团购新建商品住宅给予锁定价再下浮的优惠,其中团购5套及以上的下浮2%;团购10套及以上的下浮3%;团购20套及以上的下浮4%;团购50套及以上的下浮5%。
浙江兰溪市也推出多种补贴措施,且补贴可叠加使用。从9月10日至今年年末,兰溪市实施单套补助不超过5万元的购房契税补贴、较高2万元的刚性需求补贴、外来人员较高2万元购房补贴,对教育、卫健系统在职在编人员进行购房专项奖励较高9万元,如果购房者同时满足上述条件,则一次性较高可领取19万元的购房补贴。
此外,购房贴息也成为地方政策的新举措。比如,9月9日,浙江绍兴推出的房产新政规定,对买新房的给予商业贷款排名前列年利息额的15%贴息,政策面向所有购房者,是普惠性的政策措施。
山东聊城市提出了以购房消费券的形式进行补贴。9月9日,在山东省聊城市推出的《关于加快推动青年发展友好型城市建设支持青年首套住房需求的若干措施(试行)》中提到,青年购房人在聊城市主城区通过市场购买首套住房,市财政给予5万元的青年购房消费券。同时,按照企业自愿原则,依企业申请设立开发项目名录库;房地产开发企业给予青年购房人5万元的房企配套消费券。
河南浏阳市还针对非住宅有序去化进行了补贴。据《浏阳市促进房地产市场平稳健康发展若干措施》规定,2022年9月10日—2023年2月28日期间,对在浏阳市行政区域内购买新建商品房商业、办公类非住宅(不含工业地产和二手房非住宅),完成商品房合同网签及契税和物业维修基金缴纳并登记备案的,按实际缴纳契税金额50%发放商铺创业补贴。
三线、四线城市鼓励青年和外来人员购房
“求贤若渴”。在三、四线城市的人才购房补贴中,浙江湖州市南浔区政府的补贴力度就十分“给力”。据《关于南浔区人才购房补贴等政策实施的补充意见(征求意见稿)》显示,自9月9日至12月31日在南浔区中心城区范围内购房的全日制博士研究生补贴50万元、全日制硕士研究生补贴25万元、全日制本科生补贴10万元、其他大专及以上毕业生补贴5万元,并一次性拨付。
梳理近期频繁发布政策的城市,大多为三线、四线城市。除了人才购房予以补贴外,这些三线、四线城市还重点对青年群体和外地人员进行购房补助,也体现了三线、四线城市留住青年人和吸引外地人的政策思路。
比如,山东聊城的购房新政中就有多条优惠举措是针对青年购房人的,涉及购房补贴、房贷利率、公积金等多方位的配套措施。其中,青年购房人在聊城主城区通过市场购买首套住房,市财政给予5万元的青年购房消费券。同时,对青年人购房实施配套的公积金政策、信贷政策和较低首付20%的政策,并且同步推进放开落户政策,凡是符合落户条件的青年人,在聊城登记户口后,均可享受首套住房优惠政策。
兰溪市的政策也专门提出了对所有外来人口落户后购房的补贴。其中,在吸引外来人员流入方面,对兰溪本市户籍,在兰溪市购买首套新建商品住宅的,其中购买110平方米(含)以下的,给予1万元/套的一次性补助,购买110平方米以上的,给予2万元/套的一次性补助。
对此,陈文静表示:“今年以来,多个三线、四线城市对于人才、外来人口等政策提供支持,如浙江建德、江山等地对非本地户籍家庭提供购房补贴,福建漳州、河南周口等地对相应学历的青年人才发放购房补助。通过对人才、外来人口等出台扶持政策,有利于改善三四线城市人才、人口不断外流的情况,同时通过购房相关政策促进购房需求入市,亦有利于稳定房地产市场情绪。”
多举措纾困房企
在近期推出的房地产新政中,加大对房企的支持力度成为政策内容的重点。
9月10日,河北省邯郸市磁县发布的《关于支持房地产业良性循环和健康发展的十条政策措施》提出,对于房地产去化周期偏长的项目可申请转化为保障性租赁住房,避免重复建设。
同时,在优化房地产开发资金监管措施方面,多地放宽了对新建商品房预售资金监管要求。比如,河北省邯郸市磁县增加“二次结构完成一半”节点,以二次结构完成一半楼层为节点审核标准,节点累计申请使用资金额度不得超过重点监管资金的70%,实施时限暂定至2022年底。今年新开工的房地产项目,房地产开发项目资本金暂缓缴至年底。
浙江绍兴市越城区也明确,优质房企在政策允许范围内,可优化部分监管资金管理,二次拿地开发的房企,监管资金比例可适度下调。
湖南省株洲市茶陵县出台了17条措施,促进房地产业良性循环和健康发展。其中提到,降低开发企业土地资金使用成本,住宅土地竞拍保证金较低比例下调至挂牌价的50%,全部土地出让价款可在出让成交之日起6个月内实行分期缴纳;促进地下车位有效利用,地下车位可办理不动产登记,按揭贷款购买,购买车位且缴纳契税的,由县财政按缴纳契税额100%进行奖补。
在传统的“金九”销售旺季,叠加多重政策支持,三线、四线城市市场会好转吗?陈文静预测称:“从市场表现来看,除个别城市外,多数城市市场整体热度依旧不高,观望情绪依然浓厚,市场预期恢复有限,传统‘金九’开局不及预期。”
“从短期来看,在政策力度逐步加大的预期下,热点一线、二线城市购房者预期和置业信心有望逐渐回升,进而在一定程度带动周边三线、四线城市市场情绪好转,特别是长三角、珠三角基本面较好的三线、四线城市。但是,对于大多数三线、四线城市来说,市场情绪的修复仍需要时间。今年9-10月整体市场表现或好于7-8月,但相比于去年同期,市场表现或仍有距离。”陈文静如是说。
(添加好友“pinfang6666”,免费领取购房资料包,还有资深专家整理的北京新房买房攻略。)
声明:本文由入驻焦点开放平台的作者撰写,除焦点官方账号外,观点仅代表作者本人,不代表焦点立场。







