29个主要城市已有20城全面取消限购,下一个会是谁?
扫描到手机,新闻随时看
扫一扫,用手机看文章
更加方便分享给朋友
放开限购,成为2024年首月的关键词。
1月30日,上海官宣放开外环外非本市户籍单身购房。同一天,苏州全面放开限购政策,购房不再限面积及套数。
而几天前,广州也宣布全市120平方米以上户型不限购。
那么目前,有哪些城市已经解绑了限购政策呢?我们进行了梳理。
29个主要城市中20个已全面取消限购
上观新闻记者梳理了全国29个主要城市包括19个超大特大城市的楼市限购政策,发现目前至少有南京、合肥、济南、青岛、武汉、无锡、宁波等在内的20个城市已全面取消住房限购政策。

在这一波放开限购的城市里,佛山、东莞是最早打响枪声的。早在2022年的12月,两座城市就前后脚宣布全面取消限购的政策。
此后,天津、南京、大连、济南、青岛等16个城市在2023年的9月争先恐后执行了相关政策。

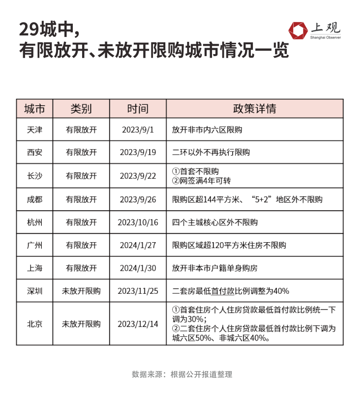
非一线城市中,目前只有杭州、成都、西安、天津、长沙仍未完全取消限购政策。

杭州去年10月发布的政策则把住房限购范围缩小为上城区、拱墅区、西湖区、滨江区四个主城核心区,其他区域解除限购。
成都除了“5+2”地区(即四川天府新区直管区、成都高新区南部园区、锦江区、青羊区、金牛区、武侯区、成华区)继续实施住房限购,其他区域不再审核购房资格。在限购区购买144平方米以上房产也不再审核购房资格。
西安的住房限购区域调整为二环以内,二环以外区域不再执行住房限购措施。天津放开非市内六区的楼盘项目限购。
而长沙则是实行首套房不限购政策。二套房则需要满足户籍、首套房购买满足一定年限、婚育情况等多个条件。
目前,仅有北京、深圳未放开限购,主要通过降低住房贷款首付比例等方式来给房地产政策松绑。
京沪房价韧性强
房价是最好的晴雨表。
2023年,几乎各大城市的房价增幅都出现了下滑。
以样本住宅平均价数据为参照,深圳、上海、北京的房价排在全国前三,并且上海、北京在高基数的情况下,房价比较稳定。
2023年12月,上海、北京的样本住宅平均价同比去年增幅分别为0.9%和0.7%。2022年年底,受疫情影响,上海当月的房价同比增幅仅有-1%。2023年同期的增长显示出上海房地产市场较强的韧性。
在整体楼市冷清的情况下,成都、西安、合肥、南京在去年12月的样本住宅平均价仍有增长,同比增幅分别为2.3%、1.5%、1.4%和1.3%。不过,增速与往年相比也在下滑。
深圳、东莞、福州、大连和郑州等城市平均房价都出现负增长。
下一个值得期待
看三年的房价可能更清楚一些。
以每年的12月样本住宅平均价数据为基准,郑州、沈阳、大连、深圳已经连续两年出现房价负增长。
除了北京、上海两地房价较为坚韧,这几年成都、南京的房价也相对平稳,在近三年年底未出现负增长,且增速下降速度较缓,有一定的弹性。成都在2023年12月的同比增幅比去年同期高出0.7个百分点,南京则是0.4个百分点。
自2023年9月起,认房不认贷政策、降低首套、二套首付比、调整房贷利率加点等政策不断落地。
如今,广州、苏州、上海的先后“松绑”无疑打开了新一轮的政策空间。
1月26日,住房和城乡建设部召开的城市房地产融资协调机制部署会中提到,各地城市将被充分赋予房地产调控自主权,可以因地制宜调整房地产政策。
广州、上海、苏州之后,其他尚未放开或放开不彻底的城市如何跟进值得期待。而无论是放松还是取消限购,都有助于2024年房地产市场的活跃。
来源:上观新闻
声明:本文由入驻焦点开放平台的作者撰写,除焦点官方账号外,观点仅代表作者本人,不代表焦点立场。







