延期交房15个月,恒大一楼盘号召业主用违约金买车位,还“承诺不降价”
扫描到手机,新闻随时看
扫一扫,用手机看文章
更加方便分享给朋友

近日,苏州市相城区恒大悦珑湾花园小区一则“延期交房违约金抵扣车位款”公告,引发业主们的讨论。
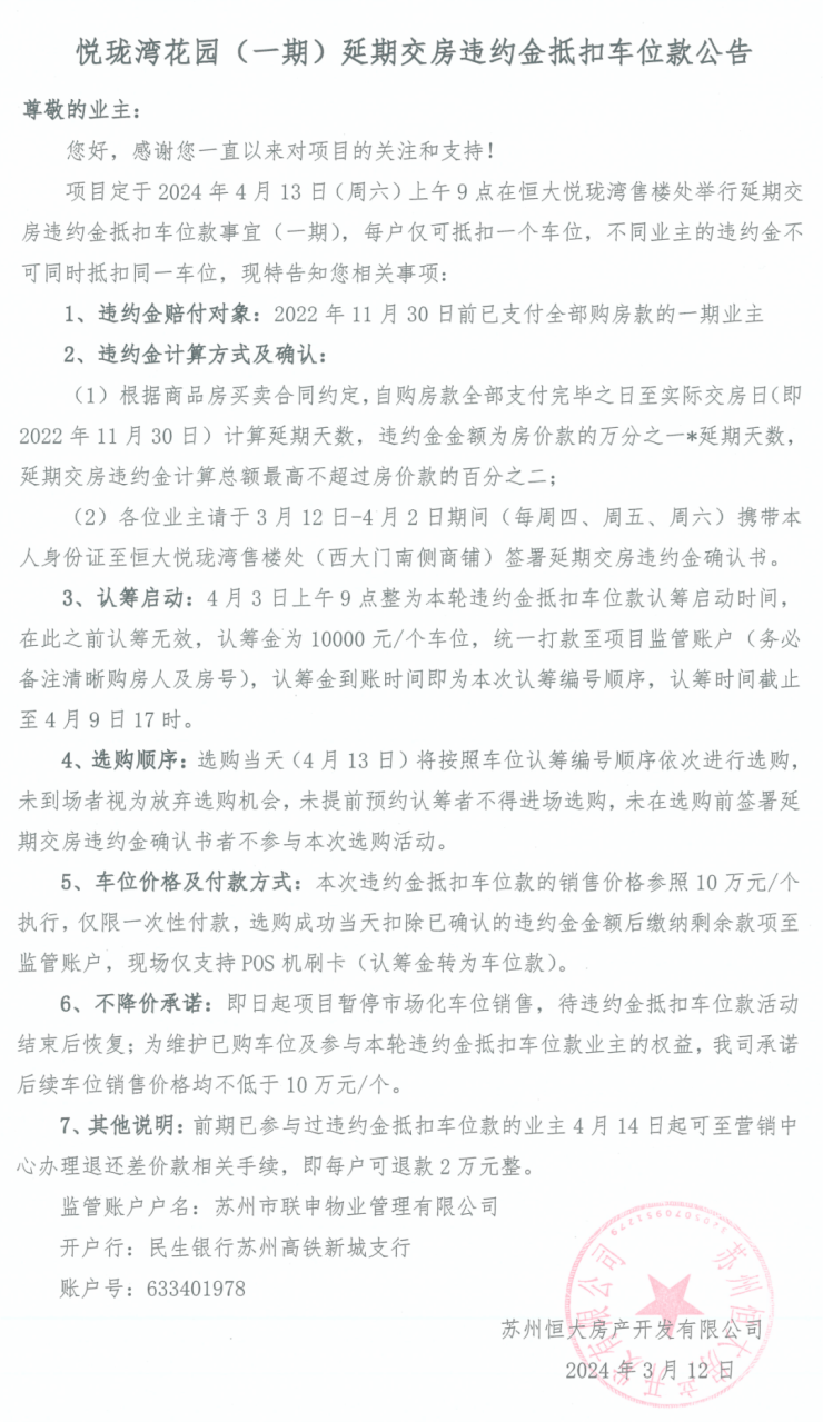
公告称,小区将于2024年4月13日开展延期交房违约金抵扣车位款事宜,每户可抵扣一个车位,车位销售参考价格为10万元/个,违约金赔付对象为2022年11月30日前已支付全部购房款的一期业主。

据了解,该项目是恒大地产在2016年首进苏州市场时高价获取的,合同约定于2021年8月交付。而自恒大发生债务危机后,该项目陷入停工,直至当地政府等机构介入,一期项目才于2022年11月底完成交房。
3月23日,《每日经济新闻》记者以业主身份咨询恒大悦珑湾花园有关逾期交房违约金的情况,售楼处一名工作人员脱口而出:
“先交钱在延期交房违约金确认书上签字,再等待开盘销售车位。”
按照恒大悦珑湾花园的公告,自购房款全部支付完毕之日至实际交房日(即2022年11月30日)计算延期天数,违约金金额为房价款的万分之一乘以延期天数,延期交房违约金计算总额最高不超过房价款的百分之二。
小区业主需在3月12日-4月2日期间,携带身份证到售楼处签署延期交房违约金确认书。4月3日为违约金抵扣车位款的认筹启动时间,认筹金为10000元/个,统一打款至项目监管账户。
选购当天,将按照车位认筹编号顺序依次进行选购,未到场者视为放弃选购机会,未提前预约认筹者不得进场选购,未在选购前签署延期交房违约金确认书者不参与选购活动。
公告还注明了不降价承诺,即日起项目暂停市场化车位销售,待违约金抵扣车位款活动结束后恢复。为了维护已购车位及参与本轮违约金抵扣车位款业主的权益,苏州恒大房产开发有限公司承诺后续车位销售价格均不低于10万元/个。
另外,前期参与过违约金抵扣车位款的业主,可以到营销中心办理退还差价款相关手续,每户可退款2万元。
“能买就抓紧买吧,不买车位的话,逾期交房违约金不知得等到几时才会付下来。”项目售楼处工作人员介绍,因为开发商已出现资金问题,后续如果面临清算,也很难拿到这笔违约金。
上述工作人员称,目前,逾期交房违约金都是按照总房款的百分之二,以一套138平方米房源计算,违约金在6万元左右,到时候认筹当天,业主再补交4万元后签合同将车位买下来。车位只有使用权,不办理产权证。
苏地2016-WG-60号地块由恒大地产于2016年9月23日以总价30.68亿元竞得,成交楼面价1.78万元/平方米,溢价率高达116.37%。
恒大悦珑湾花园位于相城区黄埭镇,项目整体规划12栋7-10层的洋房、7栋16-19层的高层房源,总规划户数1371户,分两期开发,全装修交付。
该项目最早在2017年8月开盘销售,均价2.8万元/平方米,房源面积为102-138平方米不等。2019年,项目领取二批次房源的预售许可证,均价约2.3万/平方米。
开发商用车位费、物业费给业主抵扣延期交房违约金的情况屡见不鲜。
今年3月12日,据新京报,多位购买了北京市大兴区正商杏海苑项目住房的业主反映,合同约定房屋应于2023年9月30日前交付,但实际延期交付。开发商北京上瑞置业有限公司不仅单方面强行用物业费冲抵违约金,还要求业主须预缴14个月的物业费方能收房。
据大众报业半岛新闻,青岛市城阳区佳兆业悦峰小区没有按期交付,开发商用车位券来抵扣逾期交房违约金,引发业主不满。并且开发商在提出抵扣方案之前,抬高了车位价格,总价比之前贵出1万多元。
北京金诉律师事务所主任王玉臣律师3月23日在接受每经记者采访时指出,首先,开发商无权要求业主必须接受这种方式,而业主有拒绝的权利,业主有权直接要求开发商支付违约金。如果有的业主确实需要购买车位,也许是一种止损的方式,但是如果没有这个需求,完全可以直接拒绝。
王玉臣建议,业主如果不需要车位,有权继续要求开发商承担延期交房的违约责任。如果开发商不愿意支付,可以提起相关民事诉讼。如果未来开发商不履行判决,可以申请法院强制执行。如果开发商名下没有货币可以执行,可以申请拍卖其名下不动产。
来源:每日经济新闻
声明:本文由入驻焦点开放平台的作者撰写,除焦点官方账号外,观点仅代表作者本人,不代表焦点立场。







