报告:截至2024年末,百强房企总土储货值约25.17万亿元
扫描到手机,新闻随时看
扫一扫,用手机看文章
更加方便分享给朋友
5月23日,克而瑞地产研究中心发布的报告显示,截至2024年末,TOP100房企总土储货值合计为25.17万亿元,较2023年末下降13%。
TOP100房企总土储权益货值合计18.12万亿,货值权益比为72%,较往年略有提升。TOP100房企总土储建面合计15.73亿平米,较2023年末下降12%。
报告称,总土储货值的百强门槛值为205.8亿元,较2023年末下降了16%;而十强门槛的下降幅度更是达到了27%。总土储建面的百强门槛为63.8万平米,较2023年末下降了15%;而二十强门槛下降了24%,十强门槛下降了14%。
由此可见,2024年原本拥有土地储备较多的规模房企明显加强了自身土储的去化。
根据报告内容,2024年绝大多数房企的总土储货值或总土储建面均出现了明显的下降。从可比较样本来看,TOP100房企总土储货值中,96%房企的货值出现下降,其中货值下降幅度超过20%的房企数量占比达15%。
2024年末TOP100房企的总土储货值中,货值规模在5000亿元以上的房企数量有13家,货值规模在1000亿元以下的有38家。
与2023年总土储货值规模分布对比,可以发现货值规模5000亿元以上的房企数量占比明显减少,而千亿以下的数量占比明显增加。
根据TOP100房企总土储货值榜显示,百强房企截至2024年末的土储货值去化周期加权值为6.93年,为历史新高,这主要是由于不少出险房企的销售腰斩,导致整体去化周期快速上升。
从不同货值规模房企的去化周期来看,货值规模在1000亿元至3000亿元房企的去化周期高达9.01年,这类房企多为出险房企,由于销售快速下降导致去化周期变动较大。
除此之外,货值规模在万亿以上的房企去化周期为8.22年,同样较高;而货值规模在5000亿元至万亿的房企,去化周期最短达到了5.01年。
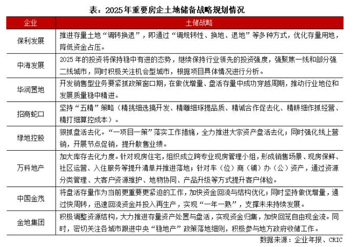
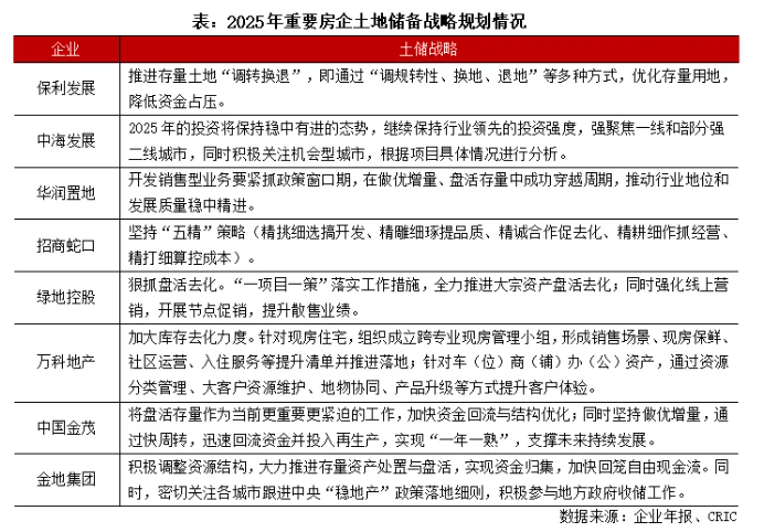
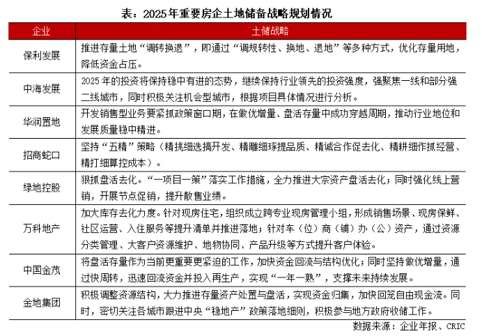
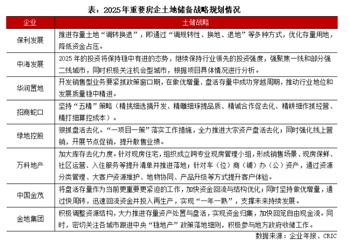
当前房地产行业已迎来发展的新模式,从“规模为王”转向“产品为王”,在土地储备相关领域,房企也纷纷提出了相似的战略规划,如在新增投资方面向核心一二线城市靠拢,平衡投资与回款之间的关系,重视企业现金流安全;另一方面加强存量去化,积极配合当前收储政策,盘活存量资产。

来源:澎湃新闻
声明:本文由入驻焦点开放平台的作者撰写,除焦点官方账号外,观点仅代表作者本人,不代表焦点立场。







