去库存工具箱再扩容 “首批专项债收购存量商品房”引发市场关注
扫描到手机,新闻随时看
扫一扫,用手机看文章
更加方便分享给朋友
央广网北京6月2日消息(记者安垚)近日,浙江省财政厅官网发布《2025年浙江省政府专项债券(十三~二十期)信息披露文件》,文件显示,2025年浙江省政府专项债券(十三~二十期)总额552.67亿元,其中,首批16.53亿元的资金,将支持湖州、温州、嘉兴合计8个项目建设保障性住房,“国内首批专项债收购存量商品房”消息受市场关注。

据了解,今年一季度,专项债在广东省率先推进改革,发行2025年第一批土地储备领域地方政府专项债券项目86个,资金达307.19亿元,涉及土地面积755.9公顷,即对闲置土地收购落实了专项债支持政策。而此次5月份浙江省通过专项债收购存量商品房的举措,业内人士表示,是专项债功能方面的突破和再次创新,体现了专项债政策工具的应用范围在扩大,具有行业风向标意义。
近年库存商品房是如何被收购的?
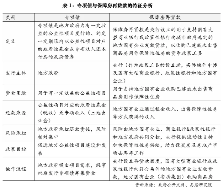
近年来,除了购房者认购房源外,库存商品房的收购工作本质上是采取“以购代建”模式展开,并获得保障房再贷款的资金支持,进而对符合条件的库存商品房进行收购,并据此转为保障房。
具体流程是:保障房企业或安居集团向商业银行或政策性银行申请保障性住房再贷款,经审核后,由相关金融机构发放贷款,用于收购符合条件的库存商品房,并将其改造为保障性住房,包括保租房、配售型保障房等类型。根据一揽子金融政策导向,目前保障房再贷款利率已从1.75%下调至1.5%,体现了结构性货币工具的支持导向。
此次浙江推进专项债收购存量商品房,上海易居房地产研究院副院长严跃进表示“这意味着库存商品房的收购模式进一步拓宽,政策工具更加丰富,即包括了金融工具(保障房再贷款)和财政工具(专项债)。”严跃进认为,要系统认识和理解这两项工具,将有助于更好推进去库存有关工作。

同为创新性专项债,广东省与浙江省在运用上有何区别?
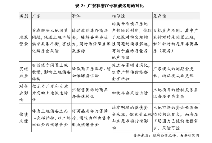
广东省自然资源厅和省财政厅作为土地储备领域专项债券申报发行的双牵头单位,专项债是今年一季度提出的一项系统性工作,旨在解决土地闲置问题,促进土地市场关系平衡。而专项债收购库存商品房,目前则是在浙江最先探索,将通过收购库存商品房缓解去库存压力的同时为保障性住房筹集房源。严跃进表示“选择这两个省份,说明改革的导向很清晰,即优先在经济发达、债务偿还能力强的省份推进。”

Wind数据显示,本次浙江共发行8只政府专项债券,其中,有3只专项债券精准对接收购存量商品房用作保障性住房项目,分别为“25浙江债23”“25浙江债25”“25浙江债26”,融资总额达16.53亿元,涉及浙江省内8个项目(湖州4个、温州3个、嘉兴1个)。值得注意的是,从这批项目的地域分布来看,并未集中在省会杭州。“本次浙江专项债收购存量商品房的动作,是率先在发达的三四线城市中推进的。这和三四线城市高库存和去库存诉求等都有关系。”严跃进表示。
据上海易居研究院全国百城住宅库存数据显示,2025年4月,所统计的64个三四线城市存销比达30.5个月。严跃进认为,在不新增供应和以目前新房销售的速度下,三四线城市库存积压严重且去化难度相对较大。因此,浙江省此次通过专项债收购存量商品房的实践,为破解三四线城市和高库存城市的去库存矛盾提供了可借鉴路径。
丰富去库存工具箱 创新性政策工具将发挥协同效应
此次浙江政策和实践具有三个重要导向。“其既体现了政策创新性与前瞻性,也反映出对当下房地产去库存的全方位支持。相关政策操作发挥了非常好的商业价值和社会价值。 ”严跃进介绍道。
一是政策工具正发挥协同效应。浙江省积极推进相关工作,利用财政手段更好去库存。而广东等地此前积极推进专项债收储闲置土地。此类省份的做法,都为后续各地用足用好政策组合拳提供了思路。实际上,除了此类政策工具,后续金融创新工具也可以积极推进,这都可以为存量房地产的去化提供更大支撑。 二是更好促进风险防范化解。库存和存量的问题,本质上也是一个金融风险的问题。若不及时化解,会产生很多沉淀成本,并滋生金融风险。专项债资金的介入和应用拓展,都是各地企业等可以积极关注的工作。要充分认识到此类资金在解决房企去库存方面的重要功能,并和房企防范化解金融风险、改善流动性等工作进行有效对接。 三是促进民生保障属性的体现。通过专项债工作,将库存商品房转化为保障性住房,本身就体现了民生的属性和导向。当前各类资源积极跟进,都有助于构建“商品房-保障房”的动态转化机制。这种机制在满足商品房市场去库存的同时,也有效保障了保障房的供给工作。“市场盘活+民生兜底”的模式,为其他地区提供了可复制、可推广的样本,也实现了经济利益与社会效益的双赢。
来源:央广网
声明:本文由入驻焦点开放平台的作者撰写,除焦点官方账号外,观点仅代表作者本人,不代表焦点立场。







