首付88万起,上车100%产权商品房!临铁600米,配套成熟,户型图曝光!
扫描到手机,新闻随时看
扫一扫,用手机看文章
更加方便分享给朋友

哈喽大家好,我是血拼哥!
首付100万以内,不买共产房,不买老破小还有别的选择吗?
还真让哥们找到了。
西五环,大学城,地铁盘,周边商业环绕,出小区对面就有一家医院,集齐了刚需必备元素。
更戳心的,小户型符合北京市普宅标准!首付仅需35%!以86平三居为例,首付足足降了20万!上车希望更大!
今天哥们就给大家测评一下位于房山良乡大学城板块的中建学府印悦 。

项目地块示意图
项目月初拿下了预售证,随后开放了售楼处和样板间,估摸着离开盘不远了。
房屋销售指导价为4.5万/㎡,产品约63~120㎡一至四居,根据项目放出来的消息,总价249万起,而且小户型产品可以享受普宅首付比例!首套首付约88万起!
这个价格买纯商品房,几乎是少有了!
话不多说,来看看基本情况。
01 基本信息
项目位置:良乡大学城西站A2口出来500米左右
户型面积: 约 63-120 ㎡一居到四居
容积率:2.5
绿地率:30%
销售指导价格:4.5万/平
楼栋总数:15栋
房源数量:725户
装修标准:精装交付
产品类型:11-15层洋房及小高层
02 户型信息
项目规划15栋洋房及小高层产品,整体采用围合式布局,其中10-11层洋房产品10栋,15层小高产品5栋。
户型图此前已经正式曝光!包含约63平一居、约76平两居、约87平三居、约100平三居以及约12平四居。
63㎡一居(东西向)
63平是最小的一居室,都是东西朝向,首套首付约88万起步。一居室,上车门槛足够低,但实用性对刚需家庭来说不够强,不推荐,但如果着急落户也可以考虑。
76㎡两居


76平两居,按着销售指导价4.5万/平来算,总价约342万,首付仍然可以享受到普宅优惠,约120万。客厅3.6米的大面宽看起来不错,U型厨房面积更宽敞,不过北侧卧室面积不大。
86㎡ 三居


99㎡ 三居


120㎡ 四居

目前开放了三个主力户型样板间,分别是86㎡和两个99㎡的三居户型。



(上下滑动,样板间实景图)
03 项目配套
中建学府印悦距离地铁非常近!步行到房山线良乡大学城西站约550米,属于地铁上盖了。房山线连接9号线、10号线等多条轨道交通,不到1个小时通勤西三环丽泽商务区。

除此之外,周边还有五环路、京港澳高速、京雄高速(建设中)等主干道,自驾出行也方便。
除了地铁,项目周围还有个优点,就是受良乡大学城板块配套辐射,这片配套算得上完善,不过也有偏重,想说厉害的。
良乡这片商业还不错,新开的首开龙湖熙悦天街也在2公里左右范围,另外,两公里内还有4-5家购物中心,平时买菜购物,楼下吃饭商服都有,此外,还能满足逛街娱乐的需求!

项目处在良乡大学城板块,在北京市较新区域发展规划里,良乡大学城的定位是要依托大学城的优势学科及科研成果,完善配套服务保障,加强创新要素的集聚,推动高精尖产业发展,以首都校城融合的新标杆,绿色创意生活的新典范的功能定位,积极承接中心城区适宜功能和人口疏解。
目前,中国社会科学院大学、北京理工大学、北京工商大学、首都师范大学、北京中医药大学等6所知名高校已经相继入驻。项目附近既有这些高校的附属中学。(注:北京较新入学政策实施划片入学,最终教育资源以政府划分为准)

周边教育配套示意图
托幼方面,项目自身配备7000平的幼儿园,南侧400米有房山区小英才景熙幼儿园,东北侧1.5公里有馨思巧幼儿园,便利不少。
再来板块相对弱项是医疗。项目两公里内少有的三甲医院是北京中医药大学房山医院(良乡分院),不过距离房山妇幼保健医院、德仁医院很近,有小情况,就医方便不少。
不过,据血拼哥了解房山的三家医院也在完善中。
>房山长阳将引入三甲医院宣武医院;
>北京口腔医院将在良乡建设分部
虽然不在项目附近,不过未来房山的医疗配套提升是板上钉钉了,不用太担心就医来回跑市区,耗费精力了。
04 性价比
项目周边二手房均价在2万~3万之间,与新房价格差很大,但就不能要求同新房一样的居住品质了。

周边新盘也比较多,包括项目北侧1.9公里的共产房世茂轩景颂。
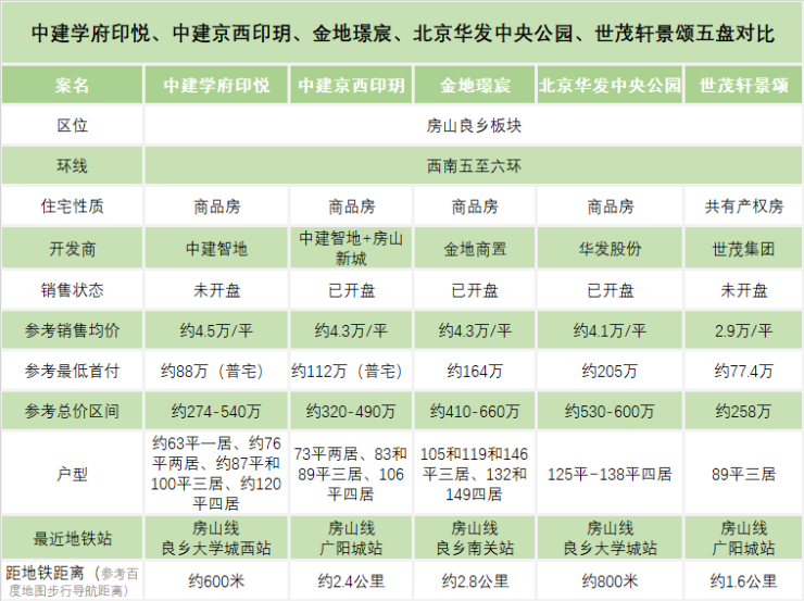
哥们拉了个表格,看得出来,项目的单价其实不占优势,但由于有小户型且可以按普宅来算首付,所以首付优势十分明显!

血拼哥一直以来的观点就是,刚需买房想要快速上车,不需要考虑过多房子能不能升值,自住就完事儿。
所以如果仅就自住来说,综合地铁通勤情况、居住氛围,房山在现在的北京其实是一个不错的选择。
因为它的价格实在是太“洼”了,而且像长阳、良乡大学城这些板块都属于房山最早发展且发展较好的地区,有地铁有配套,足够有资格成为人生排名前列套房。
不想买共产房或者没有申购资格的刚需朋友们,可以看下这个项目,售楼处地址哥们放在下面了,有空不妨去转转。
声明:本文由入驻焦点开放平台的作者撰写,除焦点官方账号外,观点仅代表作者本人,不代表焦点立场。







