重磅消息!公积金利率下调至2.85%!买房首付最低1.5成!
搜狐焦点北京站 2024-05-17 13:26:57
用手机看
扫描到手机,新闻随时看
扫一扫,用手机看文章
更加方便分享给朋友
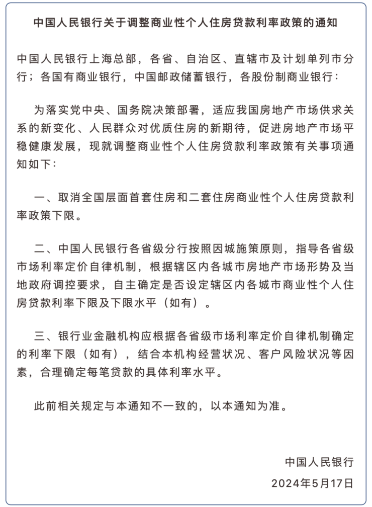
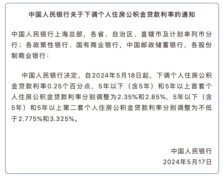
中国人民银行取消首套及二套住房商业性个人住房贷款利率政策下限,下调公积金贷款利率,首套最低首付款比例调整至15%,二套调整至25%。
今天,中国人民银行同时发布三条重磅消息:
一、取消全国层面首套住房和二套住房商业性个人住房贷款利率政策下限。

二、自2024年5月18日起,下调个人住房公积金贷款利率0.25个百分点,5年以下(含5年)和5年以上首套个人住房公积金贷款利率分别调整为2.35%和2.85%,5年以下(含5年)和5年以上第二套个人住房公积金贷款利率分别调整为不低于2.775%和3.325%。

三、对于贷款购买商品住房的居民家庭,首套住房商业性个人住房贷款最低首付款比例调整为不低于15%,二套住房商业性个人住房贷款最低首付款比例调整为不低于25%。

声明:本文由入驻焦点开放平台的作者撰写,除焦点官方账号外,观点仅代表作者本人,不代表焦点立场。







