租房到底占用房东学位么?2024年小学入学家长务必知晓!
搜狐焦点北京站 2023-12-15 14:23:56
用手机看
扫描到手机,新闻随时看
扫一扫,用手机看文章
更加方便分享给朋友
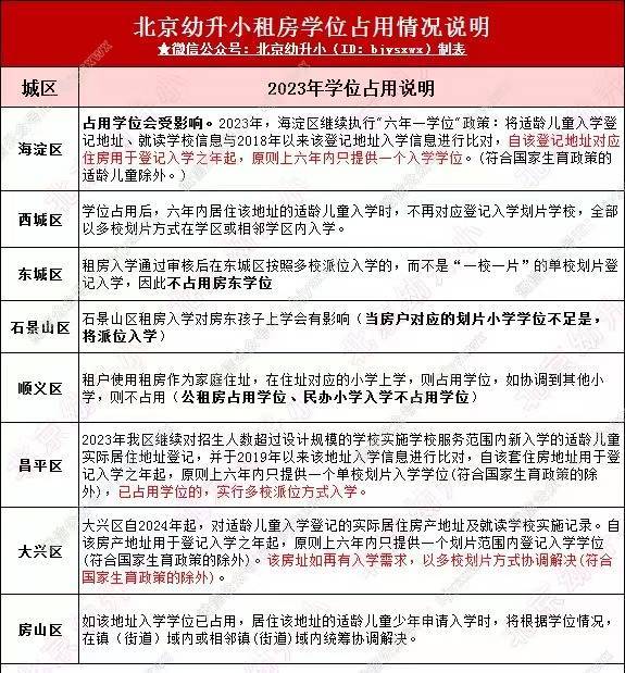
2024年幼升小进入关键准备期,不少家长疑惑租房上学到底占不占用房东学位?北京多区官方有相关回应,一起来看看!租房幼升小到底占不占学位2024年入学家长注意,从往年入学要求来看,东城区租房不占用房东学位,海淀…
2024年幼升小进入关键准备期,不少家长疑惑租房上学到底占不占用房东学位?北京多区官方有相关回应,一起来看看!
租房幼升小到底占不占学位
2024年入学家长注意,从往年入学要求来看,东城区租房不占用房东学位,海淀区和石景山区租房对学位是有影响的,顺义区公租房入学占用学位,民办小学入学不占用学位。其他城区暂无官方说明,建议家长联系小招办咨询相关问题!
除了关注学位占用,另外还要关注学位相关的其他政策,如六年一学位等。
来源:北京幼升小微信公众号(ID:bjysxwx)
声明:本文由入驻焦点开放平台的作者撰写,除焦点官方账号外,观点仅代表作者本人,不代表焦点立场。







