继续救!北京传出松绑信号...楼市真要完蛋了?
扫描到手机,新闻随时看
扫一扫,用手机看文章
更加方便分享给朋友
经济的寒气传导到了各行业,行业的寒气已经传导到个人。
身边的人失业,跳槽薪资打折......今年常听到的一句话是,能别换工作就先别换了。
处在地产圈这种危机感更强烈,最近不少房企人事动荡都不小,房子卖不出去,从上到下都着急。
一周前央行紧急降息,房贷利率下调15基点,这个降幅不算小,但现在看并未激起什么波澜。
市场仍在“冷眼旁观”......
/1
只能再救了
8月24号晚,高层召开国常会,部署了稳经济一揽子政策措施。
关于房地产,提法又上了一个新台阶。
这次提到允许地方“一城一策”灵活运用信贷等政策,合理支持刚性和改善性住房需求。
后半句咱并不陌生,合理支持刚性和改善性住房需求基本今年提及房地产就要提到。
重点是前半句“允许地方一城一策运用信贷政策。”
一城一策,最早出现是2019年,当时这个四个字是收缩性用途,为了防止房价上涨过快而提出。
3年后的今天用意已经变成“放权”,与当初的打压截然相反,现在是为了刺激而生。
并且一城一策后紧跟“运用信贷”,这个组合是排名前列次见。
信贷工具是楼市重要的核武器,这次指向如此明确的提及,给各地方留足了发挥空间。
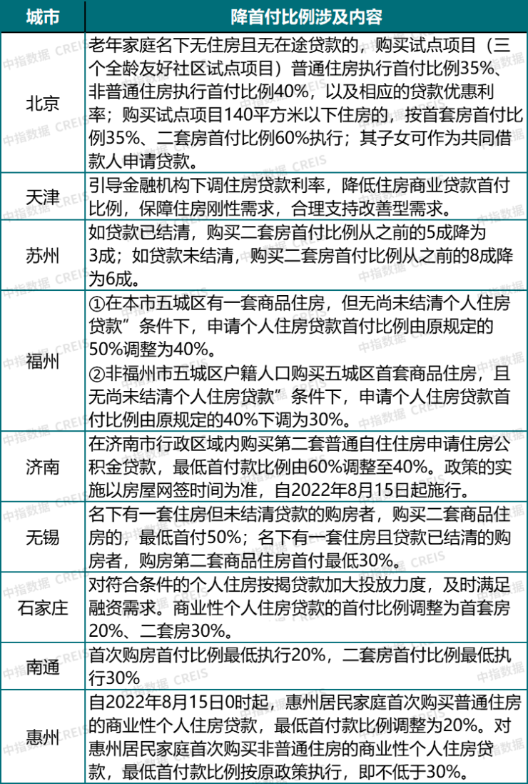
自7月28日的ZY政治局会议以来,其实已有超10城优化了信贷政策;不泛有北京、苏州、无锡这样的大城市。
表:7月28日中央政治局会议以来涉及降首付比例城市统计

资料来源:中指研究院综合整理
接下来有了高层正式背书,各地优化信贷政策的力度势必会加大;
部分核心二线/一线城市,会对认房认贷等政策进行再优化,更大力的促进市场需求释放。
楼市触底已久,必须再加马力往前冲。
/2
市场寒气不减
虽然今年全国已有超240个省市优化调整政策超650次;
各地政策端与国家金融端齐发力,但救市效果仍旧不太明朗。

从上图可以看出,自去年5月后房地产市场大跳水,无论是房地产开发投资,还是房地产销售面积/销售额都迎来直线下滑。
并且这种状态在今年并未出现明显好转。更严重的是这种境况已经波及到了上下游企业。
根据CRIC数据显示,房地产上下游涉及行业或产业至少20个,这就牵扯到千万甚至上亿人的饭碗。
就建材行业来讲,去年已有超7成建材企业毛利率、净利率下行;
还有据了解去年整个建筑业企业的净利润增长率是-4.7%。
可想而知像家居、装修等相关行业受到的波及都是同等的。
房地产的构成有钢筋水泥混凝土...一个行业就会牵扯很多,所以我们常说房地产是支柱产业。
2010年至2019年,房地产占gdp比重从5.66%上升到7.03%,去年有所下降,但比值仍为6.78%。

地产经济支柱短期内很难易位,所以各方才在猛拉不能让他倒下。
/3
怕是得来点猛药
楼市的凉,是从三四线边缘小城开始,逐渐向上层层传导;
楼市的热,正好将之反过来,是从核心开始外溢。
这一轮行情要想回暖,需要在多个核心城市开始发散。
现在反观此前的救市政策,其实是有点“滞后”的。俗话咋说来着,孩子死了,来奶了,这句话正适用。
最初很多二线咬死不松,现在松了已经错过较佳时机了。
所以就只能更大力的去补救,投入就要更多,这也是常理。
不过好在很多核心城市在信贷、限购等方面还有空间,现在要想救只能用力松一松了。
就北京来讲,继出台“全零友好”优惠政策,变相打开认房认贷的口子后,昨天传出副中心通州限购要松。
据传是某市属国企员工收到邮件通知,“只要具备北京购房资质,名下无房,就可以在通州买一套房”。

如果确实成真了,那这又是一个松绑升级的重大信号......
声明:本文由入驻焦点开放平台的作者撰写,除焦点官方账号外,观点仅代表作者本人,不代表焦点立场。







