官宣!2022年在建地铁11条,医院学校狂砸钱!刚需速看!
扫描到手机,新闻随时看
扫一扫,用手机看文章
更加方便分享给朋友


新功能,大家可以体验一哈~
哈喽大家好,我是血拼哥。
一年一度的北京重点工程昨日发布!2022年钱要怎么花,花在哪,这回明确了!
官宣的利好涉及好几个区,光地铁就公布了11条在建项目,其中两条是新建!
此外还有关于保障房的计划,
需要注意的是,北京市把预计于2023年及以后年度开工的200个重大项目列入今年前期推进项目,并力争推动一批项目提前至年内开工!
哥们重点说说保障房和地铁,其他的项目,朋友们查表格!
1、民生工程
住房KPI未公布,共产房供应数量不明
2022年北京市将继续实施“3个100”市重点工程,突出扩大有效投资促进新需求,集中推进100个重大科技创新及高精尖产业项目、100个重大基础设施项目和100个重大民生改善项目。
咱们今天主要关注民生项目,至于另外的两个100对区域发展影响也不容小觑,建议关心区域的朋友好好看看。
民生项目重中之重就是住房。响应政策,2022年北京保障性租赁住房打了头阵,安排政策性住房项目8个,其中7个是人才相关,共产房应该是打包在政策性住房项目中。
值得注意的是,报告在“实现2022年经济社会发展计划的主要任务和措施”里,关于住房有这样的表述:
坚持“房住不炒”定位,筹集建设保障性租赁住房15万套,竣工各类保障房8万套,推动住房租赁条例立法,研究适应多子女家庭的公租房政策,调整建设标准和配租办法,加快发展长租房市场,促进房地产业良性循环和健康发展。
可以推断,2022年将迎来租赁大年,真心希望长租公寓的“国家队”尽早入场,真正拿出有保障、价格低一些,适合刚需过度的长租房。

2、基建狂魔
打通“大北京”任督二脉
京津冀一体化,从打通交通大动脉着手!
市发改委相关负责人介绍,今年本市新增一批服务重点功能区、重点产业园区的配套项目,以四网融合、站城一体、区域联通的交通基础设施支撑京津冀现代都市圈建设,带动城市发展框架和功能布局调整。当年计划投资630亿元。
包括搭建市郊铁路“一干多支、对角交叉”主骨架,安排铁路、高速公路项目16个;
加快构建以轨道交通为骨干的一体化交通体系,安排轨道交通项目11个。其中,包括城市副中心的M101线和备受关注的6号线南延。此外,还包括正在建设的地铁16号线、昌平线南延一期、3号线一期、13号线扩能提升、17号线北段、新机场线北延、28号线、22号线和12号线;(下文有高清规划线路图,仅供大家参考)
推动站城一体化发展,优化枢纽周边地区功能布局,安排站城一体化交通枢纽项目11个。其中,包括自贸区(海淀)永丰TOD综合体、北京城市副中心站综合交通枢纽、丽泽城市航站楼、霍营(黄土店)综合交通枢纽、苹果园综合交通枢纽、朝阳站交通枢纽、丰台站交通枢纽、望京西综合交通枢纽、环球影城北综合交通枢纽、东夏园交通枢纽、通马路综合交通枢纽;
11条在建地铁线,具体走向如下↓↓↓
1、新建地铁M101线

2、新建地铁6号线南延

3、续建地铁16号线南段

4、续建地铁昌平线南延一期

5、续建地铁3号线一期

6、续建地铁13号线扩能提升工程

7、续建地铁17号线北段

8、续建地铁新机场线北延

9、续建地铁28号线(CBD线)

10、续建地铁22号线(平谷线)

11、续建地铁12号线

3、其他投资项目
集中在哪些重点地区?
100个重大基础设施项目
新增一批服务重点功能区、重点产业园区的配套项目,以四网融合、站城一体、区域联通的交通基础设施支撑京津冀现代都市圈建设,带动城市发展框架和功能布局调整。当年计划投资630亿元。
一是扎实推进京津冀协同交通一体化,搭建市郊铁路“一干多支、对角交叉”主骨架,安排铁路、高速公路项目16个。

二是加快构建以轨道交通为骨干的一体化交通体系,安排轨道交通项目11个。

三是推动站城一体化发展,优化枢纽周边地区功能布局,安排站城一体化交通枢纽项目11个。

四是织密城市道路网络,畅通各重点功能区间交通联接,完善轨道交通和地面交通接驳换乘,安排城市道路及交通基础设施配套项目28个。

五是不断提升能源、供水等城市运行保障能力,促进源头减量和垃圾分类,安排能源、水务、固液态废物处理等市政设施项目34个。

100个重大民生改善项目
聚焦“七有”“五性”,尽力而为、量力而行补齐公共服务短板,持续保障和改善民生。同时,围绕韧性安全城市建设,新增一批能源安全保障、水毁修复、应急物流保障项目;围绕激发社会投资活力,新增一批国际医院、国际学校和引入社会资本参与的城市更新项目。当年计划投资1667亿元,占比近六成。
除了上文说的保障性租赁住房等政策性住房建设项目投资,还有教育投资项目22个。

三是加强突发公共卫生事件应急能力建设,推进一批优质医院新院区建设,积极应对人口老龄化,着力补齐养老服务设施缺口,安排医疗养老项目23个。

四是打造供给丰富、便捷高效的现代公共文化服务体系,建设一批贴近社区、方便可达的健身设施,安排文化体育项目17个。

五是推进林业碳汇发展,完成新一轮百万亩造林绿化工程,统筹推进连续开放、全龄友好、近民亲民的绿色空间建设,安排绿化项目11个。

六是持续强化能源安全保障,加快推进水毁修复,加强应急物流设施建设,安排城市应急保障设施项目11个。

七是推进老旧小区综合整治,推动传统商圈提升改造,不断改善居民生活环境,安排老旧小区改造及街区更新项目8个。

100个科技创新及高精尖产业项目
加快推进国际科技创新中心、“两区”、数字经济、国际消费中心城市建设,以“科学+城”理念高标准打造“三城一区”,构建集设计、制造、设备和材料于一体的集成电路创新高地,打造高级智能网联汽车科技创新策源地和产业孵化基地,建设一批产业应用场景和国际合作产业园。当年计划完成投资505亿元。
一是全力推进怀柔科学城建设综合性国家科学中心,安排重大科技设施平台集群项目7个。
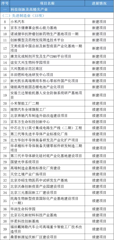
二是着力扩大智能制造投资,推动集成电路、汽车、生物医药等制造业投资项目集中落地,安排先进制造业项目33个。

三是加快提升金融业、现代服务业发展质量和水平,安排金融业、服务业扩大开放项目14个。

四是加快布局工业互联网,实施区块链创新发展行动计划,推进高级别自动驾驶示范区建设,安排数字经济项目14个。

五是加力发展创新型总部经济,推进科技创新资源在空间上的合理高效配置,安排科技创新空间资源项目21个。

六是加快文化旅游项目建设,推动产业蓬勃发展,安排文化旅游项目11个。

声明:本文由入驻焦点开放平台的作者撰写,除焦点官方账号外,观点仅代表作者本人,不代表焦点立场。







