银保监会回应“停贷”事件!六大行集体公告:规模较小,总体风险可控
扫描到手机,新闻随时看
扫一扫,用手机看文章
更加方便分享给朋友
来源:每日经济新闻
每经编辑 张锦河
最近,多地业主因楼盘延期交付宣布停止还贷的事件引发广泛关注。
据央视新财经,对此,银保监会有关部门负责人今天作出回应,表示将引导金融机构市场化参与风险处置,加强与住建部门、中国人民银行工作协同,支持地方政府积极推进“保交楼、保民生、保稳定”工作。
此外,今天,工、农、中、建、交、邮储六家大型国有商业银行以及兴业银行、平安银行、光大银行等均发布公告回应。
银保监会回应“停贷”事件:引导金融机构市场化参与风险处置
央视财经报道,银保监会有关部门负责人表示,最近关注到个别房企楼盘出现延期交付情况,这件事的关键在于“保交楼”,对此银保监会高度重视。

下一步工作中,银保监会将继续贯彻落实好党中央、国务院决策部署,坚持“房子是用来住的、不是用来炒的”定位,坚持稳地价、稳房价、稳预期,保持房地产金融政策的连续性、稳定性,保持房地产融资平稳有序,支持商品房市场更好满足购房者合理住房需求,引导金融机构市场化参与风险处置,加强与住建部门、中国人民银行工作协同,支持地方政府积极推进“保交楼、保民生、保稳定”工作,依法依规做好相关金融服务,促进房地产业良性循环和健康发展。
多家银行发公告回应“停贷”事件:规模较小,总体风险可控
今天,多家银行发布公告称,对近期网传“停贷”事件中涉及的楼盘展开排查,目前发布公告的银行均表示,涉及的贷款业务规模较小,不会对银行经营构成重大影响。
今天,工、农、中、建、交、邮储六家大型国有商业银行以及兴业银行、平安银行、光大银行等均发布公告,称已经对近期个别房地产企业风险暴露、住房开发项目延期交付情况展开排查,目前已发公告的多家银行均表示,涉及的业务规模较小,整体风险可控。
中国工商银行:目前停工项目涉及不良贷款余额6.37亿元,风险可控
中国工商银行表示,截至2022年6月末,该行个人住房贷款余额6.36万亿元(人民币,下同),不良率0.31%,资产质量稳定。近期,个别房地产开发企业风险暴露,个别楼盘的开发项目出现延期交付的情况。该行高度重视,迅速行动,经排查,目前停工项目涉及不良贷款余额6.37亿元,占全行按揭贷款余额的0.01%,风险可控。
中国建设银行:涉及规模较小,总体风险可控
中国建设银行公告称,当前部分地区停工缓建和未按时交付楼盘情况,涉及本行规模较小,总体风险可控。建设银行将密切关注合作企业和楼盘情况,积极配合地方政府做好客户服务工作,与客户做好沟通,促进房地产市场平稳健康发展。

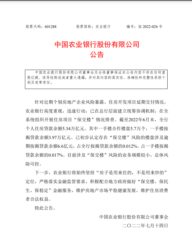
中国农业银行:涉及“保交楼”风险的业务规模较小,总体风险可控
中国农业银行表示,截至2022年6月末,本行个人住房贷款余额5.34万亿元。其中一手楼合作楼盘5.7万个,一手楼按揭贷款余额3.97万亿元。已初步认定存在“保交楼”风险的楼盘涉及逾期按揭贷款余额6.6亿元,占全行按揭贷款余额的0.012%,占一手楼按揭贷款余额的0.017%。目前涉及“保交楼”风险的业务规模较小,总体风险可控。

中国银行:个人住房贷款业务总体风险可控
中国银行在公告中说,今年以来,该行房地产融资平稳有序,房地产开发贷款投放及对困难房企项目并购的支持力度不断加大,新增房地产开发贷款位于同业前列;因城施策,实施差异化住房贷款政策,支持刚性和改善型住房需求;疫情期间为客户提供延期还本付息等多项纾困政策,资产质量保持稳定,该行个人住房贷款业务总体风险可控。

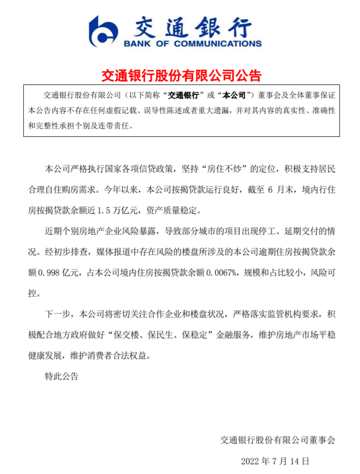
交通银行:规模和占比较小,风险可控
交行公告称,本公司严格执行国家各项信贷政策,坚持“房住不炒”的定位,积极支持居民合理自住购房需求。
今年以来,本公司按揭贷款运行良好,截至6月末,境内行住房按揭贷款余额近1.5万亿元,资产质量稳定。近期个别房地产企业风险暴露,导致部分城市的项目出现停工、延期交付的情况。经初步排查,媒体报道中存在风险的楼盘所涉及的本公司逾期住房按揭贷款余额0.998亿元,占本公司境内住房按揭贷款余额0.0067%,规模和占比较小,风险可控。
下一步,本公司将密切关注合作企业和楼盘状况,严格落实监管机构要求,积极配合地方政府做好“保交楼、保民生、保稳定”金融服务,维护房地产市场平稳健康发展,维护消费者合法权益。

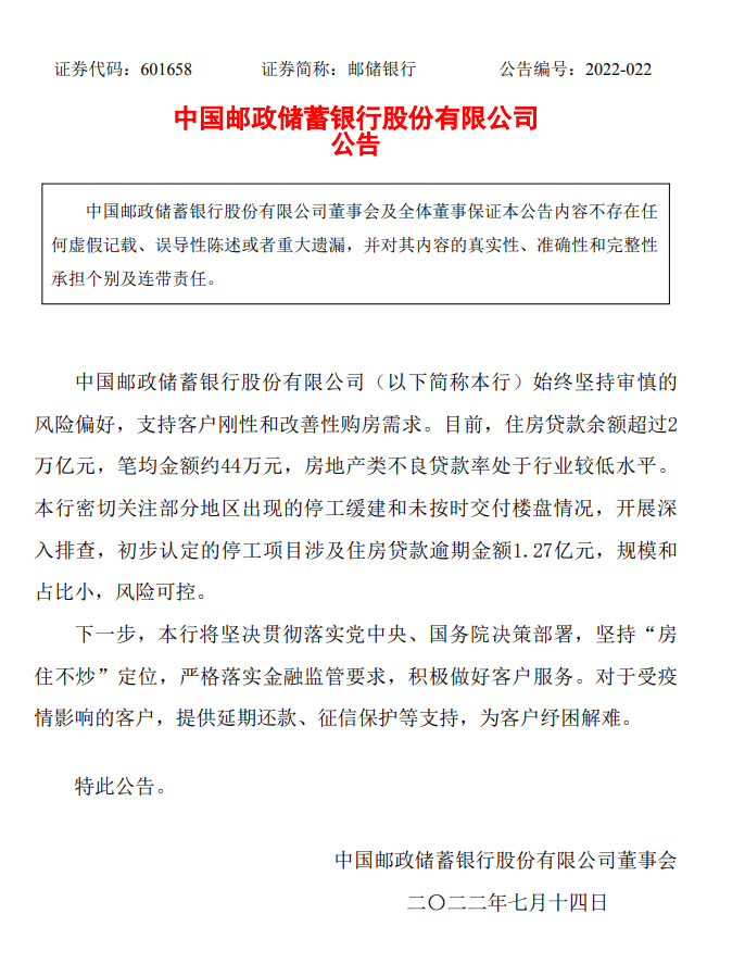
邮储银行:规模和占比小,风险可控
邮储银行称,本行始终坚持审慎的风险偏好,支持客户刚性和改善性购房需求。
目前,住房贷款余额超过2万亿元,笔均金额约44万元,房地产类不良贷款率处于行业较低水平。
本行密切关注部分地区出现的停工缓建和未按时交付楼盘情况,开展深入排查,初步认定的停工项目涉及住房贷款逾期金额1.27亿元,规模和占比小,风险可控。
下一步,本行将坚决贯彻落实党中央、国务院决策部署,坚持“房住不炒”定位,严格落实金融监管要求,积极做好客户服务。对于受疫情影响的客户,提供延期还款、征信保护等支持,为客户纾困解难。

每日经济新闻综合自央视财经、公开资料
本文经「原本」原创认证,作者每日经济新闻
访问yuanben.io查询 【483MJ8U5】获取授权信息转载授权
声明:本文由入驻焦点开放平台的作者撰写,除焦点官方账号外,观点仅代表作者本人,不代表焦点立场。







