北京上小学户口还是房产优先?家长要趁早搞清楚!
扫描到手机,新闻随时看
扫一扫,用手机看文章
更加方便分享给朋友
来源:北京幼升小
注意啦!北京小学录取竟然还与房产、户口有关,大多数2024年家长还不清楚...今天,京京就为2024年家长详细梳理!
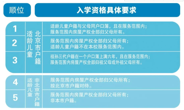
小学录取房产、户口优先级
说明:小学录取先后顺序一般和房产或者户口有关,并且部分小学也发布了相关排序,可在小学招生简章中查看,2024年家长可提前参考为孩子明年上学做好筹备!



关于小学录取的先后顺序,有以下几点需要提醒,2024年家长重点关注:
1、小学录取房产和户口同样重要,一般优先考虑有房有户的孩子,学校依据学位供给情况、报名人数等,依次录取;
2、能不能被划片小学录取,除户口外,部分城区实行的新购房多校划片政策也会影响结果,如海淀区1911、西城区731等,请家长务必重视;
3、并不是所有的小学都有入学顺位要求,2024年幼升小家长需结合实际情况请以小学招生简章说明为准。
从今年和往年报名及录取情况来看,小学录取顺序还可能有落户年限、产权持有比例、房产证日期等相关要求~由此可见,不管是房产户口入学同等重要(特别是想上心仪校的家长更要重点关注)。
声明:本文由入驻焦点开放平台的作者撰写,除焦点官方账号外,观点仅代表作者本人,不代表焦点立场。







