北京今起买房可自提公积金,而且网上就可以办!这样操作,一两个
扫描到手机,新闻随时看
扫一扫,用手机看文章
更加方便分享给朋友
1月10日起,购买北京市行政区域内住房申请提取公积金的,以及租房提取公积金的,都可以自己办理提取了,以前大家买房提取公积金,都要通过单位的经办人来办理,现在不用跑柜台,动动手在网上就能办结。
自2020年1月10日起,除购买北京市行政区域外住房申请提取住房公积金、使用商业银行贷款及使用异地公积金贷款购买北京市行政区域外住房申请提取住房公积金外,申请人和单位经办人都可办理住房公积金提取业务。
怎么理解这句话:简单点说,就是您只要购买了北京市内的房子,无论是全款、公积金贷款还是商业贷款,都可以自个儿申请办理公积金提取。
为什么北京市外的房子不行:北京市住房公积金管理中心表示,由于房屋权属信息尚未实现全国互联互通,上述域外购房的两个服务事项继续维持经办人制度,由申请人所在单位首先履行提取材料的初步审核职责,然后由单位经办人前往柜台办理提取业务。
公积金中心表示,由于房屋权属信息尚未实现全国互联互通,上述域外购房的两个服务事项继续维持经办人制度,由申请人所在单位首先履行提取材料的初步审核职责,然后由单位经办人前往柜台办理提取业务。
11个服务事项可网上申请:
公积金中心今天还发布了新增的11个服务事项可通过网上业务系统申请并办结,其中就包括购买北京市行政区域内商品住房申请提取住房公积金等。
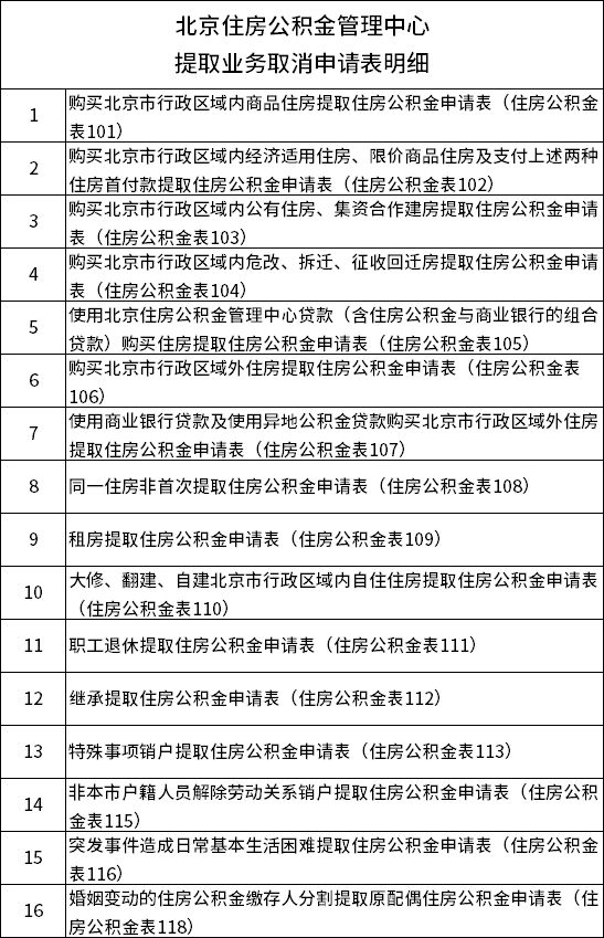
此外,从1月10日起,通过管理中心下属18个管理部或受托办理住房公积金业务的银行代办点柜台办理住房公积金提取业务时,原需填写的16类提取事项申请表格全部取消,从根本上解决了群众反映提取材料多的问题。
取消的表格名录如下:
为贯彻党中央、国务院关于减证便民、优化服务的部署,落实《北京市新一轮深化“放管服”改革优化营商环境重点任务》通知的要求,进一步简化北京地区住房公积金业务办理流程,现将业务调整事项公告如下:
一、职工办理住房公积金提取业务时,不再提交纸质提取申请表,改为职工本人书面授权承诺。职工应按照授权承诺的相关规定,对申报信息的准确性和真实性负责。职工本人于柜台办理提取业务时,仅需提供相关事项材料即可办理,授权承诺可当场确认;单位经办人于柜台办理提取业务时,除提供相关事项材料原件外,还需提供职工本人签署的《申请提取住房公积金个人授权、承诺书》。
二、除购买北京市行证区域外住房提取住房公积金、使用商业银行贷款及使用异地公积金贷款购买北京市行政区域外住房提取住房公积金仍需单位经办人办理外,其余提取事项职工本人也可申请办理。
三、新增11个服务事项可通过住房公积金网上业务系统申请并办结。
四、具体办事流程可通过住房公积金网上业务系统申请并办结。
五、此公告涉及事宜自2020年1月10日起施行。
下面进入正题,首先以购买北京市行政区域内商品住房申请提取住房公积金为例,来给大家详解一下流程,包括新房、二手房、自住型商品房、共有产权房。
排名前列步:登录系统
登录北京住房公积金网(gjj.beijing.gov.cn),点击首页右侧【个人网上业务平台】。
选择【个人网上业务平台(北京中心)】,点击【注册用户登录】,输入账号、密码和验证码登录北京住房公积金个人网上业务平台办理业务(未注册的用户可在登录页面办理注册开通)。
提示: 个人注册仅支持已办理住房公积金联名卡的缴存人。操作步骤:点击登录页面的【注册开通】,根据系统提示,填写校验个人信息,阅读并勾选确认《综合服务渠道个人用户注册协议》,填写联名卡验证信息,设置交易密码和登录密码,完成注册。
第二步:录入提取信息
点击页面左侧【我要提取-提取住房公积金-提取申请】,在新事项申请列表中点击【购买北京市行政区域内商品住房申请提取住房公积金】,进入事项申请页面,在“基本信息”栏目下系统自动反显用户基本信息,“婚姻状况”为“未说明的婚姻状况”的,需选择一个有效状态。
“婚姻状况”选择“已婚”后,点击“婚姻信息修改”按钮后,系统通过北京市民政系统进行校验,有记录的选择一条记录系统自动回填;无记录的,录入相关信息,并上传“结婚证”影像。 在“房屋相关信息”栏目下,选择“是否有网签”信息项,根据是否网签选项不同,分为两种情况。
(1)“是否有网签”项选择“是”时,选择“房屋所有人”和“所购房屋类型”,选择所购房屋类别,包括:存量住房、商品住房期房、商品住房现房、自住型商品住房或共有产权住房期房、自住型商品住房或共有产权住房现房。录入网签合同编号、网签查询密码后,鼠标单击页面少有处。查询成功后系统反显信息;未查询到购房信息的,需修改网签信息重新查询或在“是否有网签”项选择“否”,并录入相关信息办理申请。
(2)“是否有网签”项选择“否”时,选择“房屋所有人”和“所购房屋类型”,录入所购住房建筑面积、住房出售人或开发商名称、出售人证件号码(选填)、购房金额、所购住房坐落、申请人及配偶名下房屋所有权证号或不动产权证号,并上传房屋所有权证或不动产权证、购房发票或契税票原件影像(也就是照片,一定要拍清晰哦)。
在“提取人账户相关信息”栏目下,填写“本次提取金额”,选择【收款人联名卡银行】,系统自动反显相应的联名卡卡号。
第三步:个人授权、承诺
阅读并勾选确认《个人信息核查授权、承诺书》,点击【提交】,系统显示提交成功。
第四步:提交申请,打印回单
在提交成功页面,如需留存申请回单,点击【打印回单】,打印《北京住房公积金管理中心业务凭证回单》,如需查询业务办理机构,点击【经办网点】,点击【确定】,提取申请完成。
提示:申请事项提交成功后,申请人可点击页面左侧【我要提取-已申请提取事项记录】,在页面“已申请提取事项记录”栏中,【申请进度】展示该事项审核状态,点击【查看明细】,可以查询已申请事项详情,点击【打印回单】,可以补打《北京住房公积金管理中心业务凭证回单》。
第五步:查看进度
登录【个人网上业务平台】,点击页面左侧【我要提取-提取住房公积金-已申请提取事项记录】,查看申请进度。 【申请进度】为“审核已通过”的,提取资金将划入申请人住房公积金联名卡账户。
提示:【申请进度】为“审核未通过”的,可在“备注信息”栏查看不通过原因。 【申请进度】为“补充申请材料”的,可在“备注信息”栏查看需补充的材料及原因。鼠标左键双击该事项记录,可在补充上传影像后,重新提交。
【申请进度】为“待审核”、“审核中”的,为未完成审核,请稍后再次查看状态。审核通过后,系统将自动更新申请进度。

一个愿意帮你拿到全中国较低房价的👆微信公众号,目前98%北京新盘项目,我们都与开发商合作推出了“团购买房”,加入买房团,获得更多信息。更多优惠小编称第二,谁言其一。如果你准备买房、换房,相关购房咨询事宜或是关心楼市,联系小编!已经有三千人从小编这里以较低价格入手了,你还在犹豫什么呢 !!!
声明:本文由入驻焦点开放平台的作者撰写,除焦点官方账号外,观点仅代表作者本人,不代表焦点立场。







