赶紧收藏!婚前、婚后买房、父母出资购房 房产到底归属于谁?
搜狐焦点北京站 2024-04-12 17:35:34
用手机看
扫描到手机,新闻随时看
扫一扫,用手机看文章
更加方便分享给朋友
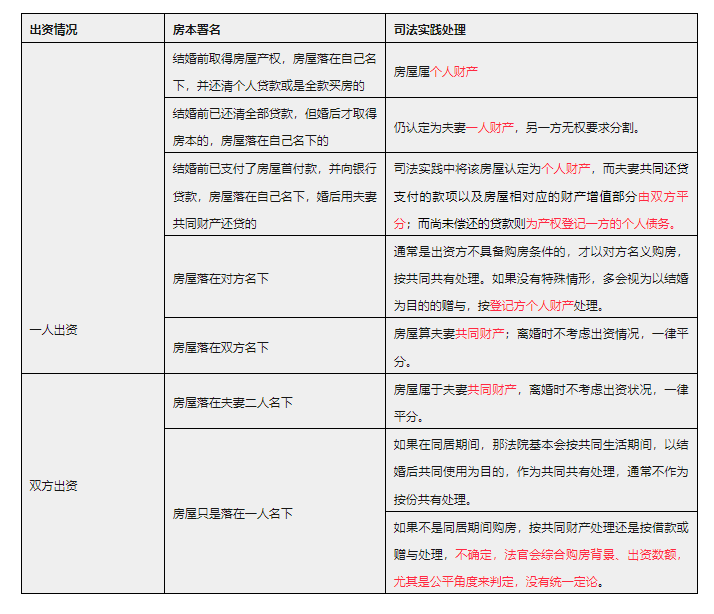
婚前买房婚后买房父母出资买房 特别注意:父母出资买房,如未明确表示赠与, 一般会视为借款
。此时,如房产是共同财产则该债务为夫妻共同债务。如房产是一方个人财产,则该债务一般认定 为 一方的个人债务。离婚判决时对房产不予处理的情况……
婚前买房

婚后买房

父母出资买房


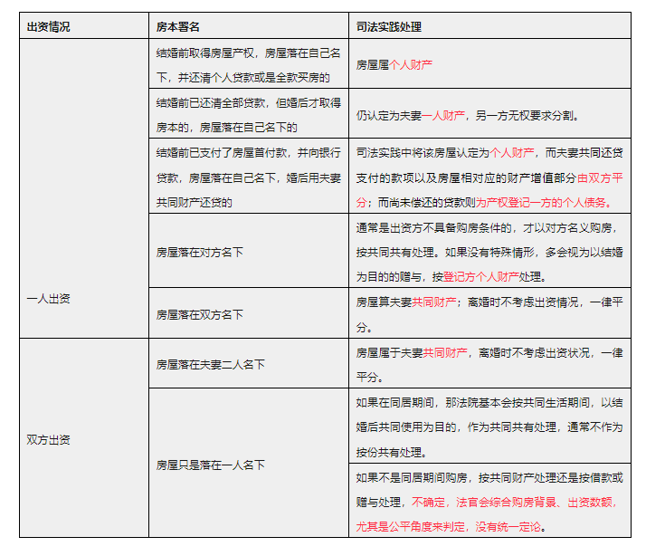
特别注意:父母出资买房,如未明确表示赠与, 一般会视为借款 。此时,如房产是共同财产则该债务为夫妻共同债务。如房产是一方个人财产,则该债务一般认定 为 一方的个人债务。
离婚判决时对房产不予处理的情况

来源:CCTV今日说法
声明:本文由入驻焦点开放平台的作者撰写,除焦点官方账号外,观点仅代表作者本人,不代表焦点立场。







