在北京,有钱人怎么防疫的。
扫描到手机,新闻随时看
扫一扫,用手机看文章
更加方便分享给朋友
距离2019年12月1日第一例,已经过去了3年。终于,态度有了扭转。
北京这边长期居家人员无外出需求,可不用经常抠嗓子眼儿;医院不得拒绝无48h核酸患者;甚至一些阳性患者可居家隔离。
但是随着转变到来也是引起了不小争议。就阳性是否可以居家这个问题,“邻居们”看法不一。
前几天刷到一个博主分享:小区有2名病例,被邻居呼吁强制转运到方舱⬇️。

11月27日,博主提到,恐慌感在业主群蔓延,当他跟大家普及常识时反而被孤立。
这件事我一直在蹲后续,没想到的是,3天后原博主态度360度大转变,不再支持病例居家隔离⬇️。


其实出现上述问题及当下争议的矛盾点在于,病例居家是否会对邻居造成影响。
如果扩散开,整栋楼还是无法恢复正常生活。
所以,让病例居家可行吗?我不是专家我也不知道。
但有个小区是这么做的,咱一起来见识见识。
NO.01
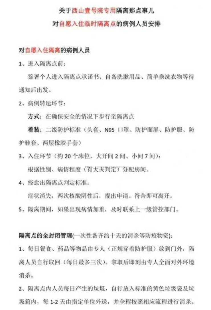
北京有个小区叫西山壹号院,在最近的风向出现之前,这里病例就可以居家隔离。
为了不去集中,业主们各显神通。
搞定物业,把小区原售楼处改成内部隔离点,阳了之后可自愿选择住这里。
搞定居委会,隔离点产生的垃圾由其负责专门处理。
隔离三餐,业主们捐钱负责。地点、吃喝、药品、垃圾各环节安排妥当。
如期间出现病情加重,及时联系上一级管控部门。
最后搞定疾控,专家研判表示基本符合隔离条件。
这就相当于一个家门口的mini方舱。不用去集中,也不会影响邻居,争议问题解决。
好不好奇是啥样小区可以搞定这些?
查了下,西山壹号院这个小区,目前北区均价10.8万/平米,南区均价12.1万/平米,总价最低2500万起。
小区隔壁是腾讯、百度、新浪、网易大厂组团,所以业主多是财富自由的大佬们。

嗯,有钱人原来是这么防疫的。
NO.02
看了西山壹号院的操作,不少人感叹果然还得是钞能力?!
一般这类两三千万起的豪宅小区,都是低密。平时也比其他小区感染几率要低很多。
如果是独门独栋,有病例甚至直接居家也可以,上下没邻居,传播风险小很多。
像西山壹号院容积率是1.47,小区绿化率达到45%,本身居住密度就不大。
不过它是平层产品,楼栋层高4-6层,上下有住户,
也可能会有下水道传播风险,所以创造mini方舱更保险。
但说到这不知大家有无新思路出现。
虽然钞能力不是谁都有,很少人能住得上独栋别墅。但能否借鉴一下西山壹号院的路数?
如果病例居家有传播风险没有“隔离”条件,能否创造条件?
没法复制那么豪气的mini方舱,很多小区可能早已没有售楼处,但比如空置办公用房能否改造成内部隔离点?
如果能够实现,也许就平衡掉开头的争议问题了。
当然了,万事都是说起来简单,实操中也许又会有很多困难出现,还得专业人士研判......
最后,大家对病例能否居家怎么看?
声明:本文由入驻焦点开放平台的作者撰写,除焦点官方账号外,观点仅代表作者本人,不代表焦点立场。







