北京优化通州区商品住房“双限购”政策 推动区域职住平衡与副中心高质量发展
扫描到手机,新闻随时看
扫一扫,用手机看文章
更加方便分享给朋友
北京市住建委和通州区政府2月6日发布,即日起对2015年8月出台的《关于加强通州区商品住房销售管理的通知》进行调整,通州区商品住房(包括新建商品住房和二手住房)限购政策将进行优化。

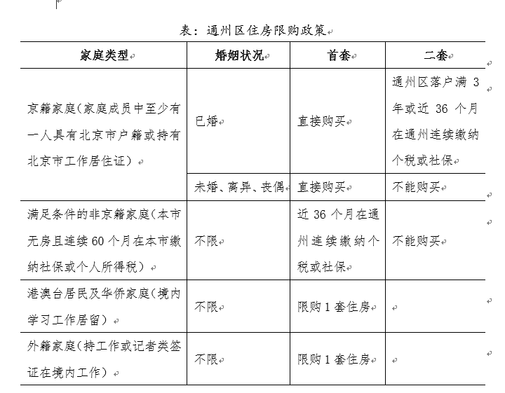
此前,通州区商品住房购置在北京市限购政策基础上具有更为严格的额外限购要求,俗称“双限购”,具体的政策规定如下表所示。

该政策出台于2015年8月,施行至今已近9年。2015年副中心建设规划官宣后,在实际住房需求有限情况下,大量投资性购房者涌入通州,造成通州区住房市场短期内产生较大波动。为促进通州区房地产市场平稳健康发展,经市政府批准、北京市住建委和通州区人民政府联合发布《关于加强通州区商品住房销售管理的通知》,决定对通州区住房市场进行额外的限购指导。
北京链家研究院院长高原表示,应当看到,“双限购”政策在特定历史时期起到了良好的稳定市场的作用,尤其是在交易过热、价格连续上涨时期,此类限制性举措具有明显的现实意义。但从当下实际来看,全国商品住房市场供求关系已出现重大变化;而具体到通州区,近年来随着副中心建设的持续加速,疏解企业持续迁入,通州居住需求持续扩增升级,通州区“双限购”政策具有调整的必要,从而推动区域职住平衡与副中心高质量发展。
本次政策调整,最大的就是在通州区落户和就业的家庭,只要符合北京整体限购政策即可,取消了落户、社保或纳税需满3年的要求。
京籍无房家庭,相比之前没有变化,仍然可以在通州区购买1套商品住房。
已有1套住房、户籍在通州区的京籍家庭,此次调整后,不再受落户3年及以上的时间限制,只要符合本市限购政策,就可以在通州区再购买1套商品住房。
在本市已有1套房、户口不在通州区但在通州区工作的京籍家庭,此次调整后,不再需要社保或纳税满3年,只要劳动关系在通州区,就可以再购买1套商品住房。
在本市无房的非京籍家庭,此次调整后,也取消了近3年在通州区连续缴纳社保或个税的限制,只要是劳动关系在通州区,符合北京限购政策,就可以在通州区买1套商品住房。
综上所述,高原认为,此次政策调整发力精准、时机合理,后续影响可参考2022年11月台湖、马驹桥地区区划调整后并解除“双限购”后的情况。2022年11月8日北京市住建委发布《关于加强亦庄新城台马地区商品住房管理的通知》,决定将划归经开区管理的通州区台湖、马驹桥地区的商品住房(含新建商品住房和二手住房)执行北京市购房政策。该政策出台后,台马地区二手住房成交量有所增长,新房销售去化速度明显加快,政策出台后成交均价保持总体平稳,市场预期温和回暖,价格波动幅度处于合理运行区间。短期来看,由于恰逢春节假期,本次限制性政策的放松对市场的刺激作用相对有限,但从长期来看,其对未来市场的自然恢复具有积极作用。
声明:本文由入驻焦点开放平台的作者撰写,除焦点官方账号外,观点仅代表作者本人,不代表焦点立场。







