这些房产性质不能作为孩子幼升小入学依据!家长务必注意
搜狐焦点北京站 2023-12-29 10:57:09
用手机看
扫描到手机,新闻随时看
扫一扫,用手机看文章
更加方便分享给朋友
来源:微信公众号北京幼升小2024年家长注意,有些房产性质不能办理幼升小,如有“踩雷”或将影响审核,赶紧一起来看看详细内容。不能办理入学的房产性质以下内容根据2023年入学要求整理,供2024年幼升小家长参考…
来源:微信公众号北京幼升小
2024年家长注意,有些房产性质不能办理幼升小,如有“踩雷”或将影响审核,赶紧一起来看看详细内容。
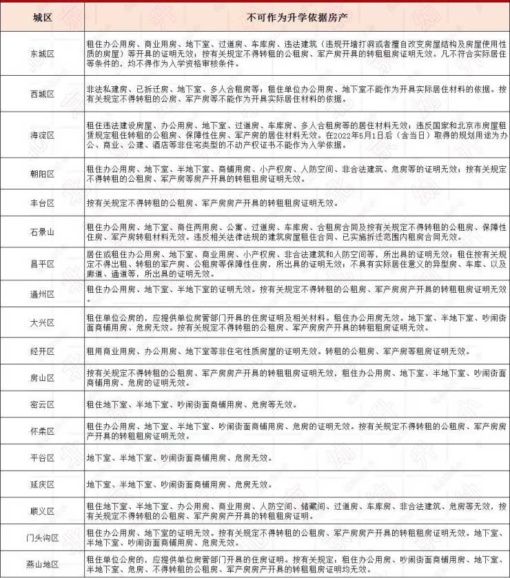
不能办理入学的房产性质
以下内容根据2023年入学要求整理,供2024年幼升小家长参考准备:
①个别城区小产权房(如朝阳区、昌平区)等也说明不能作为入学依据,2024年家长需尽快核查;
②共有产权住房属于产权类住房,与其他普通商品住房入学政策一致,是可以作为入学依据的;
③每个区要求不尽相同,一般是违建房、转租公租房、军产房、商业用房、地下室等不能作为入学依据,具体以入学当年实际要求为准。
声明:本文由入驻焦点开放平台的作者撰写,除焦点官方账号外,观点仅代表作者本人,不代表焦点立场。







