买房也不一定上对口校?北京11区明确超过规定时间孩子入学方式有变
搜狐焦点北京站 2024-02-08 10:46:18
用手机看
扫描到手机,新闻随时看
扫一扫,用手机看文章
更加方便分享给朋友
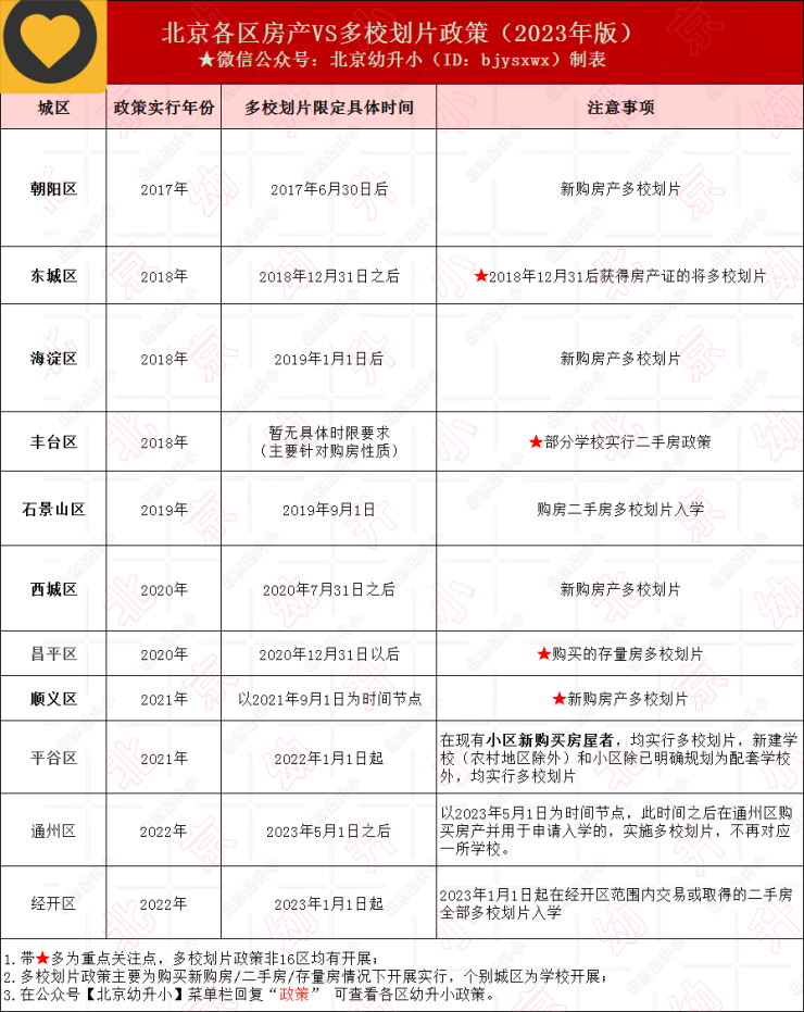
注意!新购房多校划片政策前已扩增到11个城区,超过规定时间买房孩子入学方式有变!赶紧来看看详细内容!!北京11区实行新购房多校划片政策截止到目前,北京共有11个城区实行新购房多校划片政策,如海淀区1911,西…
来源:微信公众号:北京幼升小
注意!新购房多校划片政策前已扩增到11个城区,超过规定时间买房孩子入学方式有变!赶紧来看看详细内容!!
北京11区实行新购房多校划片政策
截止到目前,北京共有11个城区实行新购房多校划片政策,如海淀区1911,西城区0731等,各区实行时间不同具体如下:

从上图看,买房子也不一定能上房产对应小学,超过入学城区规定时间孩子的入学方式或将为多校划片!2024年有可能扩增到更多区,建议幼升小家长重点关注!
声明:本文由入驻焦点开放平台的作者撰写,除焦点官方账号外,观点仅代表作者本人,不代表焦点立场。







