政治局会议深读|强调“稳住楼市”,明年房地产市场有哪些新期待?
扫描到手机,新闻随时看
扫一扫,用手机看文章
更加方便分享给朋友
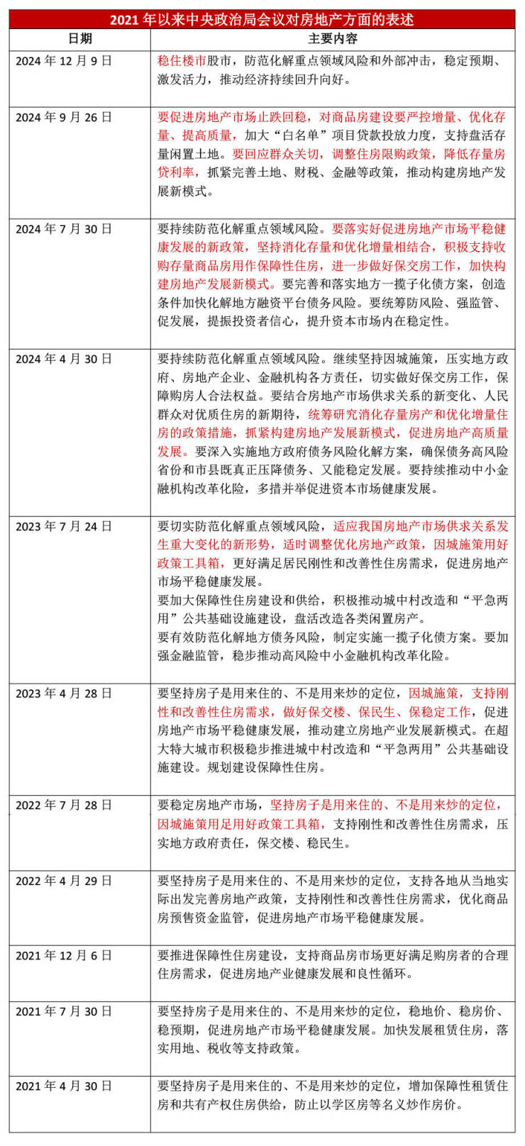
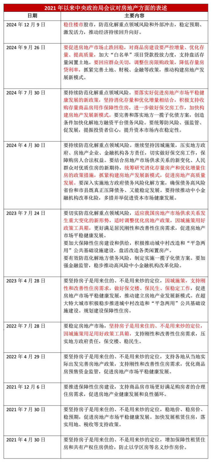
据新华社,中共中央政治局12月9日召开会议,分析研究2025年经济工作。整体来看,本次政治局会议无论是从宏观政策,还是楼市定调上都释放了积极信号。
此次政治局会议提到,“坚持稳中求进工作总基调”、“实施更加积极有为的宏观政策”、“实施更加积极的财政政策和适度宽松的货币政策,充实完善政策工具箱,加强超常规逆周期调节”、“扩大国内需求”、“稳住楼市股市”。
广开首席产业研究院院长兼首席经济学家、中国首席经济学家论坛理事长连平表示,本次会议内容显示出了中央对明年经济工作的高度重视,并对宏观政策基调进行了一系列重大调整。
购房成本有望进一步降低
广开首席产业研究院报告指出,从政治局会议的表述上来看有四方面亮点:我国的财政政策基调由“积极”调整为“更加积极”;货币政策基调由“稳健”调整为“适度宽松”;“加大逆周期调节力度”调升为“加强超常规逆周期调节”;“扩大国内需求”拓展为“全方位扩大国内需求”。
中指研究院政策研究总监陈文静指出,“加强超常规逆周期调节”预示着宏观政策将明显发力稳经济;财政政策要更加积极,或意味着接下来财政支出力度将明显加大,赤字率大幅提升存在一定预期。货币政策由此前的“稳健的货币政策”到“适度宽松的货币政策”,定调上也更加积极。
连平认为,当前宏观经济和金融指标较为疲弱,此前连续实施14年的“稳健”货币政策基调与市场心理预期之间存在明显落差,在政策力度上尚有不足。本次货币政策基调由“稳健”调整为“适度宽松”后,将可以更大程度上配合好更加积极的财政政策,实施“双松”组合,进一步增强超常规逆周期调节的政策效果。
陈文静认为,近期央行行长在2024中国金融学会学术年会暨中国金融论坛年会上表示“将继续坚持支持性的货币政策立场和政策取向,综合运用多种货币政策工具,加大逆周期调控力度,保持流动性合理充裕,降低企业和居民综合融资成本”,短期来看,支持性的货币政策仍将延续,降准降息仍有空间。对于房地产市场来说,更多低成本资金进入市场,也有助于降低购房者、企业资金成本,修复市场预期。
58安居客研究院院长张波也提到,由于明年财政政策将更为积极加之适度宽松的货币政策,明年利率持续下行的概率大大增强,有利于进一步降低购房成本,同时结合提振消费会带来房地产下游行业的加速发展,尤其是家居和建材的“以旧换新”等政策有望持续推进,全方位稳定房地产产业链。
房地产政策力度有望进一步加大
聚焦到房地产,此次政治局会议对房地产方面的着墨不多,强调“稳住楼市”。
业内认为,此前9月26日的政治局会议定调“要促进房地产市场止跌回稳”,释放了最强“稳地产”信号,本次会议再次提出要“稳住楼市”,释放了更加坚定的稳楼市信号,2025年稳定房地产市场对于稳定宏观经济至关重要。
广东省住房政策研究中心首席研究员李宇嘉认为,一方面是三季度政治局会议已经做了部署(往年三季度末的政治局会议一般不涉及经济),而且三季度会议后,国家及各部委对房地产进行了高频率的部署;另一方面在于10月-11月止跌回稳取得了一定绩效,而且11月份热点城市二手房或新房交易量创下阶段性新高,减税政策在12月份生效,预计12月楼市销售量也将在高位徘徊,对今年国内需求形成了支撑。同时,这次对房地产的强调,再次放在防风险这个主题下,符合近年来高层一系列重要会议对于房地产的定位。
李宇嘉表示,稳住楼市的提法,意味着尽管10-11月商品房市场企稳了,但止跌回稳的基础还没那么扎实,毕竟今年全年销售量再创历史新低,下一步还要继续落实止跌回稳的各项举措。特别是近期提出的存量收购和盘活,城中村改造,房票安置等政策,还未有效落地。
58安居客研究院院长张波认为,从会议传递出的信息来看,扩大内需,推动创新发展,并注重防范风险是2025年的重点,下一步政策面会进一步从稳定预期、激发活力,推动经济持续回升方向进行努力。房地产作为内需的重要一环,政策力度有望进一步加大,并努力向“止跌回稳”目标推进。
易居房地产研究院副院长严跃进认为,稳住楼市的表述,强调了楼市稳定发展需要具有可持续性,这要求楼市工作围绕“稳住”发力,尤其是要从提振内需的角度稳住楼市。从今年10月份开始楼市行情表现来看,各地刚性和改善型住房需求积极释放,体现了稳住楼市消费需求政策已经有了较好的表现。而后续则需要持续在保障各类购房需求、挖掘各类需求方面发力,持续提振住房消费,为行业消费提振增添动力。
业内指出,从房地产政策方向上看,一方面,前期已经出台的政策有望加快落地落实,这对于改善市场供求关系、促进市场信心修复均将产生积极作用;另一方面,更多增量政策也存在跟进预期,如北上深继续优化限制性政策、“补人头”加大购房补贴等,促进房地产市场实现“止跌回稳”。
来源:澎湃新闻
声明:本文由入驻焦点开放平台的作者撰写,除焦点官方账号外,观点仅代表作者本人,不代表焦点立场。







