拆分北京已成定局
扫描到手机,新闻随时看
扫一扫,用手机看文章
更加方便分享给朋友
千年古都北京,这一次将发生彻底的变化!
北京市规划和国土资源管理委员会关于发布了《建设项目规划使用性质正面和负面清单》的通知。该通知作为《北京城市总体规划(2016-2035)》的落实,将对北京未来的区域格局及功能、建筑风貌产生深远影响。
北京产业正负面清单正式出炉,列出了各功能区鼓励和限制的建筑项目规划使用性质。在这样细致的规定下,中央政务区正式诞生,五六环外则迎来了发展新机遇。
以下是具体信息,请大家对号入座:

一、北京正负面清单一览
正负面清单的意义就是,明确什么能做,什么不能做,操作性极强。就是告诉大家,政府已经思路清晰,全想明白了,就按照这个路子来。

▌1、 首都功能核心区(中央政务区)
首都功能核心区总面积约92.5平方公里,主要是指东城区和西城区,功能定位为全国政治中心、文化中心和国际交往中心,是历史文化名城保护的重点地区,展示国家首都形象的重要窗口。
主要目标是保障中央党政军领导机关高效开展工作,保护古都风貌,创建国际一流的和谐宜居之都的首善之区。

“首都功能核心区”正面清单:
鼓励工业、仓储、批发市场等用地调整为中央党政军领导机关办公和配套用房;
鼓励历史建筑调整为博物馆等公共文化设施;
鼓励工业、仓储、批发市场等用地调整为学前教育、养老设施;
鼓励居住区相邻用地调整为社区便民服务、菜市场等为本地居民服务的居住公共服务设施。
“首都功能核心区”负面清单:
限制各类用地调整为大型商业项目,
限制各类用地调整为商务办公项目,
限制各类用地调整为综合性医疗机构,
限制各类用地调整为专科教育、高等教育用房,
限制各类用地调整为住宅商品房,
限制各类用地调整为仓储物流设施。
从上图可以看出,首都核心区将清退大批工业、仓储、批发市场等低端产业,限制商场、办公楼、医院、大学、商品房等项目建设,着重建设中央党政军领导机关办公和配套用房、博物馆等文化设施和改善当地居民生活的菜市场、幼儿园、养老设施。
未来这个区域,将成为中央党政军机关办公、及其家属生活的区域,同时也是国家重要外交活动、重要典礼举行的区域。
这标志着“中央政务区”雏形基本形成,宣告正式诞生了。
▌2、北京中心城区
首都功能核心区以外的中心城区主要包括朝阳、海淀、石景山、丰台。
主要目标是疏解非首都功能、控制城市规模、提升城市品质和生态水平。

正面清单包括:
鼓励各类用地调整为养老设施、学前教育、科技创新、菜市场、便民服务用房;
鼓励三环外商业零售、商业办公、酒店宾馆等建筑调整为体育健身、剧场影院、图书馆、博物馆等公共文化设施,以及出租型公寓。
负面清单包括:
限制各类用地调整为大型商业项目、大型商务办公项目、区域性物流基地和批发市场;
限制三环路以内的用地调整为仓储物流;
限制四环路以内的各类用地调整为住宅商品房;
限制五环路以内的用地调整为综合性医疗机构、中等职业教育、高等教育、面向全国招生的培训机构和文化团体用地。
从上图可以看出,首都功能核心区以外的中心城区鼓励建设养老设施、幼儿园、科技创新用房、公共文化建筑、出租型公寓等项目,限制大型商业、大型商务办公、物流、仓储、批发市场、教育机构、住宅商品房等项目的建设。这意味着北京五环以内不会新增大型医院、大学、住宅商品房,以后更多医疗、教育资源会转移到五环外。
三环以外的商场、办公楼、酒店等物业可能会被调整为图书馆等公共文化建筑,或者是出租型公寓。这是商住、商办物业的一次发展良机。
▌3、 中轴线及其延长线、长安街及其延长线

中轴线及其延长线以文化功能为主,既要延续历史文脉,展示传统文化精髓,又要做好有机更新,体现现代文明魅力。长安街及其延长线以国家行政、军事管理、文化、国际交往功能为主,体现庄严、沉稳、厚重、大气的形象气质。

中轴线及其延长线、长安街及其延长线着重发展传统的历史文化项目和图书馆等公共文化设施,限制商城、办公楼、医院、大学、仓储物流、住宅商品房等项目建设。
由于这两条线在首都功能核心区相交,其功能定位也以首都功能核心区为主。
▌4、城市副中心,顺义、大兴等新城,怀柔、密云等生态涵养区
由于城市副中心、顺义、大兴等新城,怀柔、密云等生态涵养区三个地区公告内容基本相同,所以集合在一起进行阐释。

北京城市副中心围绕对接中心城区功能和人口疏解,促进行政功能与其他城市功能有机结合,以行政办公、商务服务、文化旅游为主导功能,形成配套完善的城市综合功能。
顺义、大兴、亦庄、昌平、房山等新城,着力建设高新技术和战略新兴产业聚集区。
门头沟、平谷、怀柔、密云、延庆、昌平和房山的山区等生态涵养区坚持绿色发展,建设宜居宜业宜游的生态发展示范区、展现北京历史文化和美丽自然山水的典范区。

从上图可以看出,以上三个区域作为非首都功能的承接地区,都鼓励教育设施、养老设施、医疗设施、公共文化设施等项目的建设,并限制一般制造业、物流和批发市场等项目建设,鼓励将这些用地根据区域自身定位,调整为科技创新用房、高新技术和战略新兴产业用房或者酒店等旅游接待用房,以及农业科技用房。
这意味着三个地区将承接北京大量医疗、教育等资源,疏解制造业、物流和批发市场等低端产业。
二、 北京将有历史性巨变
▌1、 居民养老、义务教育、公共设施大改善,城市更宜居
仔细对比各区域的正面清单和负面清单以后,楼市资本论发现,各个区域都加强了对养老设施,幼儿园、小学、中学等义务教育设施,图书馆、博物馆等居民文化设施,以及社区便民服务、菜市场等为本地居民服务的居住公共服务设施的建设。
这充分体现了北京集中治理“大城市病”,建设国际一流的和谐宜居之都的决心。
▌2、 四环内不再新增住宅商品房,全面进入二手房时代
北京的中心城区限制四环路以内的各类用地调整为住宅商品房,这意味着今后北京四环以内几乎不会出现新建商品住宅。
未来四环内的公租房、共有产权房中,多是中央国家机关的工作人员和家属,以及北京主动引进的人才,普通白领如果要住在四环内,只能购买二手房,新房将十分少有。
▌3、 大型医院、大学、大专院校、职业学院逐步转移至五环以外
北京的中心城区限制五环路以内的各类用地调整为综合性医疗机构、中等职业教育、专科教育、高等教育、及面向全国招生的培训机构和文化团体。
这就意味着未来北京医院、高校和教育培训机构未来只能在五环以外的通州、顺义及北京周边北三县和雄安新区等地建立分院或者分校。这对于环京区域来讲是一大利好。
▌4、 五环外将集聚大型商业项目,形成新商业圈
北京中心城区限制各类用地调整为大型商业项目、商务办公项目,这意味着未来北京东城、西城、朝阳、海淀、石景山、丰台等地的大型商场和办公楼几乎不再新增,而北京却有70家科技部认定的2017年独角兽企业(共164家)、浓厚的创业氛围和持续涌入的年轻人。这就意味着未来四环外将集聚大批大型商场和办公楼,逐渐形成新的商业圈。
未来,五环、六环将是北京商业氛围较为浓厚,人口较为密集,较具发展活力的区域。
▌5、 制造业、物流基地和批发市场将转移周边地区
北京各个功能区都限制各类用地调整为一般性制造业、区域性物流基地和批发市场,这与北京打造政治中心、文化中心、国际交往中心、科技创新中心的城市定位密切相关。
未来制造业、仓储物流产业和批发市场等低端产业将逐步转移至北京周边区域,市区内工业、仓储、批发市场等用地将逐步调整为托幼、小学、中学等教育设施和养老设施,科技创新用房、高新技术和战略新兴产业用房。
这所有的一切,意味着北京城市格局全面升级正在加速,从源头上限制非首都核心功能产业的发展。
悠悠千年事,弹指一挥间。
雄安、副中心的出世,都在为首都的千年大计服务。
在雄壮的历史潮流中,找到我们自己的位置与机会,就是时代的骄子!

附:北京市发布《建设项目规划使用性质正面和负面清单》文件全文
北京市建设项目规划使用性质正面和负面清单
北京市规划和国土资源管理委员会
关于发布《建设项目规划使用性质正面和负面清单》的通知
机关各处室、各分局、委属各单位:
根据《关于进一步优化营商环境深化项目行政审批流程改革的意见》(市规划国土发[2018]85号),为落实《北京城市总体规划(2016-2035年)》,发挥市场配置资源决定性作用,按照鼓励疏解非首都功能,鼓励补齐地区配套短板,鼓励完善地区公共服务设施,鼓励加强职住平衡的原则,我为对社会投资项目按不同地区制定了《建设项目规划使用性质正面和负面清单》,将在规划国土鼓励工作中作为依据。
特此通知。
附件:建设项目规划使用性质正面和负面清单
北京市规划和国土资源管理委员会 2018年3月17日
建设项目规划使用性质正面和负面清单
为落实《北京城市总体规划(2016年-2035年)》,发挥市场配置资源决定性作用,按照鼓励疏解非首都功能,鼓励补齐地区配套短板,鼓励完善地区公共服务设施,鼓励加强职住平衡的原则,编制建设项目规划使用性质正面和负面清单。
一、首都功能核心区
保障中央党政军领导机关高效开展工作。保护古都风貌,传承历史文脉。有序疏解非首都功能,优化提升首都功能。改善人居环境,补充和完善城市基本服务功能。
1.正面清单。
鼓励工业、仓储、批发市场等用地调整为中央党政军领导机关办公和配套用房。
鼓励历史建筑调整为博物馆等公共文化设施。
鼓励工业、仓储、批发市场等用地调整为学前教育、养老设施。
鼓励居住区相邻用地调整为社区便民服务、菜市场等为本地居民服务的居住公共服务设施。
2.负面清单。
限制各类用地调整为大型商业项目。
限制各类用地调整为商务办公项目。
限制各类用地调整为综合性医疗机构。
限制各类用地调整为专科教育、高等教育用房。
限制各类用地调整为住宅商品房。
限制各类用地调整为仓储物流设施。
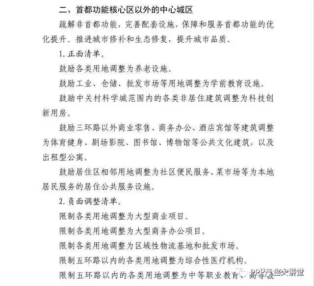
二、首都功能核心区以外的中心城区
疏解非首都功能,完善配套设施,保障和服务首都功能的优化提升。推进城市修补和生态修复,提升城市品质。
1.正面清单。
鼓励各类用地调整为养老设施。
鼓励工业、仓储、批发市场等用地调整为学前教育设施。
鼓励中关村科学城范围内的各类非居住建筑调整为科技创新用房。
鼓励三环路以外商业零售、商务办公、酒店宾馆等建筑调整为体育健身、剧场影院、图书馆、博物馆等公共文化建筑,以及出租型公寓。
鼓励居住区相邻用地调整为社区便民服务、菜市场等为本地居民服务的居住公共服务设施。
2.负面调整清单。
限制各类用地调整为大型商业项目。
限制各类用地调整为大型商务办公项目。
限制各类用地调整为区域性物流基地和批发市场。
限制五环路以内的各类用地调整为综合性医疗机构。
限制五环路以内的各类用地调整为中等职业教育、高等教育、及面向全国招生的培训机构和文化团体。
限制四环路以内的各类用地调整为住宅商品房。
限制三环路以内的各类用地调整为仓储物流设施。
三、城市副中心
围绕对接中心城区功能和人口疏解,促进行政功能与其他城市功能有机结合,以行政办公、商务服务、文化旅游为主导功能,形成配套完善的城市综合功能。
1.正面清单。
鼓励各类用地调整为托幼、小学、中学等教育设施和养老设施。
鼓励各类用地调整为社区便民服务、菜市场等为本地居民服务的居住公共服务设施。
鼓励各类非居住建筑调整为体育健身、剧场影院、图书馆、博物馆等公共文化设施和医疗设施。
鼓励工业、仓储、批发市场等用地调整为科技创新用房。
2.负面清单。
限制各类用地调整为一般性制造业、区域性物流基地和批发市场。
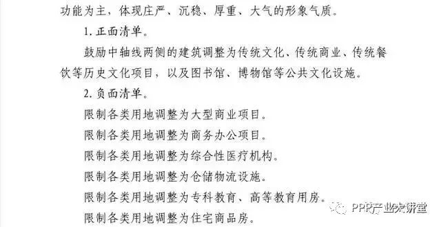
四、中轴线及其延长线、长安街及其延长线
中轴线及其延长线以文化功能为主,既要延续历史文脉,展示传统文化精髓,又要做好有机更新,体现现代文明魅力。
长安街及其延长线以国家行政、军事管理、文化、国际交往功能为主,体现庄严、沉稳、厚重、大气的形象气质。
1.正面清单。
鼓励中轴线两侧的建筑调整为传统文化、传统商业、传统餐饮等历史文化项目,以及图书馆、博物馆等公共文化设施。
2.负面清单。
限制各类用地调整为大型商业项目。
限制各类用地调整为商务办公项目。
限制各类用地调整为综合性医疗机构。
限制各类用地调整为仓储物流设施。
限制各类用地调整为专科教育、高等教育用房。
限制各类用地调整为住宅商品房。
五、顺义、大兴、亦庄、昌平、房山等新城
坚持集约高效发展,提升城市发展水平和综合服务能力,建设高新技术和战略新兴产业聚集区。
1.正面清单。
鼓励各类用地调整为托幼、小学、中学等教育设施和养老设施。
鼓励各类用地调整为社区便民服务、菜市场等为本地居民服务的居住公共服务设施。
鼓励各类非居住建筑调整为体育健身、剧场影院、图书馆、博物馆等公共文化设施和医疗设施。
鼓励工业、仓储、批发市场等用地调整为科技创新用房、高新技术和战略新兴产业用房。
2.负面清单。
限制各类用地调整为一般性制造业、区域性物流基地和批发市场。
六、门头沟、平谷、怀柔、密云、延庆、昌平和房山的山区等生态涵养区
坚持绿色发展,建设宜居宜业宜游的生态发展示范区、展现北京历史文化和美丽自然山水的典范区。
1.正面清单。
鼓励各类用地调整为托幼、小学、中学等教育设施和养老设施。
鼓励各类用地调整为社区便民服务、菜市场等为本地居民服务的居住公共服务设施。
鼓励各类非居住建筑调整为体育健身、剧场影院、图书馆、博物馆等公共文化设施和医疗设施。
鼓励工业、仓储、批发市场等用地调整为酒店、餐饮娱乐等旅游接待用房,以及农业科技用房。
2.负面清单。
限制各类用地调整为一般性制造业、区域性物流基地和批发市场。

来源:经济24时,如有侵权,请联系删除
声明:本文由入驻焦点开放平台的作者撰写,除焦点官方账号外,观点仅代表作者本人,不代表焦点立场。







