近40城支持多孩家庭买房:增购房指标、发补贴、提贷款额度
扫描到手机,新闻随时看
扫一扫,用手机看文章
更加方便分享给朋友
来源:澎湃新闻·地产界
澎湃新闻记者 计思敏
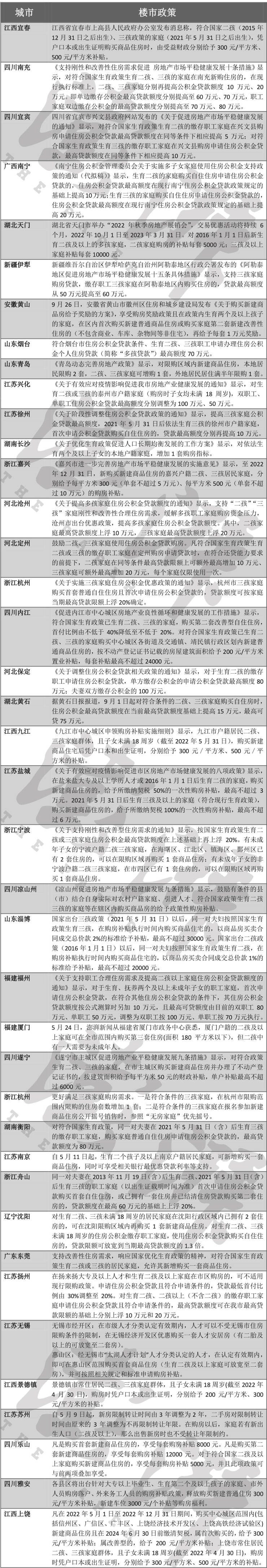
支持鼓励多孩家庭购房需求正成为各地优化调整楼市政策的重要方向。
10月9日,据四川省人民政府官网,四川省委、省政府印发《关于优化生育政策促进人口长期均衡发展的实施方案》,其中提到对生育二孩、三孩的家庭放宽购房资格条件等。
据澎湃新闻不完全统计,今年5月以来,就有至少包括浙江杭州、湖南衡阳、江苏南京、浙江舟山、辽宁沈阳、广东东莞、江苏扬州、江苏无锡、江西景德镇、江苏苏州、四川乐山、四川雅安、江西上饶、四川遂宁、福建厦门、福建福州、山东淄博、四川凉山州、浙江宁波、江苏盐城、江西九江、湖北黄石、河北保定、四川内江、河北沧州、浙江嘉兴、湖南长沙、江苏徐州、江苏兴化、山东青岛、山东烟台、安徽黄山、新疆伊犁、湖北天门、广西南宁、四川宜宾、四川南充、江西宜春、河北定州等近40城在发布的楼市政策中特别提及多孩家庭住房需求。
限购松绑:8城明确多孩家庭可新增购买1套商品住宅
从5月以来各地发布的政策内容来看,杭州、南京、沈阳、东莞、青岛、长沙、宁波、厦门等城市都提到了“二孩或三孩家庭,允许新增购买一套住房”的新政,也有城市明确生育二孩及以上家庭购房,可不适用现行限购政策。
以山东青岛为例,9月15日,青岛市住房和城乡建设局官方微信公众号发布《我市动态完善房地产政策》,按照新政,对限购区域内新建商品住房,本地居民限购2套,二孩、三孩家庭可增购1套。
长沙则于今年8月印发《关于优化生育政策促进人口长期均衡发展的工作方案》,其中提到,对依法生育两个及以上子女的本地户籍家庭,增加1套购房指标。
杭州在新政中提及:符合条件的三孩家庭,在杭州限购范围内限购的住房套数增加1套;同时,符合条件的三孩家庭在报名参加新建商品住房公开摇号销售时,参照“无房家庭”优先摇号。
南京明确,自5月11日起,生育二个孩子及以上南京户籍居民家庭,可新增购买一套商品住房,同时可享受相关银行最优惠贷款利率等支持。
出台类似政策的还有东莞和沈阳。东莞于5月14日发布的《关于促进房地产市场平稳健康发展的通知》中提到,支持改善性住房需求,响应国家优化生育政策的精神,对符合国家生育政策生育二孩或三孩的居民家庭,允许其新增购买一套商品住房。
沈阳在新政中提及,为满足多孩家庭住房需求,对生育二孩、三孩未满18周岁的居民家庭在沈阳行政区域内已拥有2套住房的,可在沈阳限购区域内再购买1套新建商品住房。
扬州更加直接,5月9日,扬州市住房和城乡建设局发布《关于积极支持在扬来扬人才和生育二孩及以上家庭改善居住条件的通知》,其中提到,在扬来扬大专及以上人才和生育二孩及以上家庭在市区购房的,可不适用现行限购政策。
广东省规划院住房政策研究中心首席研究员李宇嘉认为,该政策适应了近年来鼓励生育的政策导向,此举也会释放一部分因家庭人口增加而驱动的换房需求。
易居研究院智库中心研究总监严跃进提到,类似表述,充分体现了当前各地政策的重要变化,即“限购政策松绑+生育政策鼓励”的结合导向,能够发挥积极的作用,即在促进市场交易活跃的同时,也有助于推进人口生育政策的扎实推进。
缓解购房资金压力:公积金贷款额度上浮,给予购房补贴
除了允许多孩家庭多购1套住房,多个城市出台的政策中明确提及对多孩家庭的贷款额度可在较高贷款限额的基础上上浮。
四川省南充市于9月30日印发《支持刚性和改善性住房需求促进 房地产市场平稳健康发展十条措施》,《措施》明确,南充首套房公积金贷款首付比例执行20%的政策,二套房公积金贷款首付比例由40%下调为30%。对符合国家生育政策生育二孩、三孩的家庭在南充新购住房的,在现行执行标准上,二孩、三孩家庭分别再提高公积金贷款额度10万元、20万元。即单边缴存公积金较高贷款额度分别提高至60万元、70万元,职工家庭双边缴存公积金的较高贷款额度分别提高至70万元、80万元。
江苏省泰州市兴化市于9月21日发布《关于有效应对疫情影响促进我市房地产业健康发展的通知》,明确对生育二孩或三孩的泰州市户籍家庭(购房时子女均未满18周岁),双职工、单职工住房公积金贷款较高额度分别调整为100万元、50万元。
杭州住房公积金管理委员会于8月1日发布《关于实施三孩家庭住房公积金优惠政策的通知》,《通知》明确,杭州市三孩家庭购买首套普通自住住房且首次申请住房公积金贷款的,贷款额度可按家庭当期较高贷款限额上浮20%确定。
同日,沧州市住房公积金管理委员会发布《关于提高多孩家庭住房公积金贷款额度的通知》提及,为充分发挥住房公积金制度作用,支持“二孩”“三孩”家庭刚性和改善性合理住房需求,缓解多孩职工家庭购房资金压力,沧州市出台优惠政策,提高多孩家庭住房公积金贷款额度。其中,二孩家庭较高贷款额度上浮10万元,三孩家庭较高贷款额度上浮20万元。
此外,多个城市推出真金白银的购房补贴,如浙江嘉兴。8月2日,浙江省嘉兴市住房和城乡建设局官网显示,嘉兴市房地产市场平稳健康发展领导小组发布《嘉兴市进一步完善房地产市场平稳健康发展的实施意见》,对于嘉兴市户籍二孩、三孩家庭购房支持政策上,《实施意见》明确,自发布之日起至2022年12月31日,新购买新建商品住房的嘉兴户籍二孩、三孩居民家庭,分别给予每平方米300元(单套不超过5万元)、每平方米500元(单套不超过10万元)的购房补贴。
另以江苏盐城为例,今年6月,盐城市多部门联合出台《关于有效应对疫情影响促进市区房地产市场健康发展的八项政策》,明确在盐来盐大专及以上学历人才或2016年1月1日后生育二孩的家庭,购买新建商品住房的,给予所缴纳契税50%的一次性购房补贴,较高不超过3万元。2021年5月31日后生育三孩及以上的家庭(符合现行生育政策),购买新建商品住房的,给予所缴纳契税100%的一次性购房补贴,较高不超过6万元。
多孩家庭改善需求成楼市调控新方向
诸葛找房数据研究中心高级分析师陈霄指出,众所周知多孩家庭多存在改善性需求,这样的政策出台无疑是为促进市场改善性需求释放,在满足刚性购房需求的基础上,政策重点逐渐转向改善性群体,这样的政策信号意义重大,符合市场发展的趋势,具备一定的合理性。
根据诸葛找房数据研究中心监测数据,近年来我国重点城市成交产品结构逐步上行,2014年90平方米以下的住房成交占45.2%,接近总成交的一半,而近5年来90平方米以下的住房占比不足20%,90-120平方米为成交主力,同时近两年来120平方米以上的住房成交占比也在不断扩大。这部分群体大部分为改善性需求。
陈霄认为,本次多城出台针对二孩、三孩家庭的购房政策,可以说是近期以来松绑政策的一个新方向,达到了一箭双雕的效果,将楼市政策与国家生育水平结合起来,既促进了合理购房需求的释放,也在一定程度上达到了鼓励生育、促进人口增长的目的。从当前来看,各地松绑政策的措施愈加丰富多样,预计后期政策将会不断完善深化,同时也不排除将会有更多城市跟进。
声明:本文由入驻焦点开放平台的作者撰写,除焦点官方账号外,观点仅代表作者本人,不代表焦点立场。







