一片蓝海的长租公寓市场,谁才是真正的头号玩家?
扫描到手机,新闻随时看
扫一扫,用手机看文章
更加方便分享给朋友
2017全年,一方面房地产宏观政策持续收紧,土地出让自持比例加大,“推动”地产企业另辟蹊径,另一方面,国家新导向逐步明朗,租购并举、长效机制等概念“拉动”地产商向租赁领域转换跑道。一拉一推双重作用下,2017年成为名副其实的“长租公寓元年”。
进入2018,长租公寓市场重磅频出。一线城市以北京市起草的《关于发展租赁型职工集体宿舍的意见(试行)》为代表,持续完善租赁市场制度规范;二线城市发起抢人大战,天津、重庆、成都、西安、武汉等50多个城市发布了超过历史力度的人才吸引政策,年轻人才的集聚不仅推高房价,也为二线租赁市场的火热埋下种子。
据统计,仅北上广深四大一线城市,集中式品牌长租公寓数量已达到335家,占整个市场的70%,其中包括万科、龙湖、旭辉、碧桂园、招商蛇口、华润、保利、金地、远洋等近20家大咖房企,TOP30房企中有1/3已经切入了长租公寓领域。一些央企动作也十分迅速,华润置地长租公寓业务已深入布局北京、上海、广州、深圳、天津、成都、武汉、苏州和杭州等十余个人口净流入城市,拥有4万套公寓资源,并将长租公寓定义为公司未来重要支柱业务之一;金茂也正在金融领域积极寻求合作,相信不久后也会有大动作。
01
长租公寓界定:机构化、长期性、重服务
我们认为,与传统租赁、酒店相比,长租公寓有三大本质特征:
■ 机构化
不同于以往C2C租赁模式,无论房企、酒店还是中介,无论是B2B还是B2C,长租公寓都由机构化企业统一供应,统一运作,统一管理。这里的“机构化”也同时包含了规模化、标准化的含义。
■ 长期性
这一特点将长租公寓同酒店、酒店式公寓在根本上区分开来,长租公寓满足的是长期“居住与生活”的需求,即“家”与“社区”的概念。旅行、出差、探亲等短期需求应当被排除在外。一般来说,一年是基本的承租期限。
■ 重服务
传统租赁是“一锤子”买卖行业,买家出钱向卖方购买一定时限的居住权。但长租公寓除房源外,还提供诸多后期配套服务,包括物业、娱乐、社交、培训等,甚至服务超越房源本身,成为一些长租公寓企业的核心竞争力。某种程度上说,长租公寓甚至可以被定义为“服务行业”。
02
长租公寓为何成为热点:一场必胜的赌博
众所周知,长租公寓收益率低,资金回收慢,短期根本不赚钱。但为何企业纷纷心甘情愿跳进“火坑”?其实,大家都是在“赌未来”。只不过,这场赌博胜率高达99%。
■ 赌租赁人群和市场的大幅攀升 ——“赚租金”
东方证券研报指出,目前我国租赁人口预计为1.9亿,主要由流动人口及高校毕业生构成,至2030年,国内租赁人口将达2.7亿;业界相关报告指出,我国租赁市场2020年约为1.6万亿元,2025年将达到2.9万亿元,2030年预计超过4万亿元。同欧美和日本等发达国家长租业务对比来看,我们也能得出相似的结论。然而,目前国内所有品牌长租公寓加起来,其渗透率还不到2%,可见,未来长租公寓市场一片蓝海,潜力无限。
■ 赌未来资产升值的空间依然存在 ——“赚升值”
这对于重资产持有者而言十分重要。选择重资产持有,一定是看重了未来资产升值尚有巨大空间。尽管各方对于地价房价趋势各有想法,然而我们还是有把握下结论,在热点城市的核心地段,资产升值大有希望。
■ 赌资产证券化Reits的逐渐放开 ——“赚融资”
之前,国内Reits政策迟迟没有放开,各方进入长租公寓有较高门槛。然而,随着2017年2月魔方公寓信托受益权资产支持专项计划在上交所挂牌,产生国内首单公寓行业ABS后,2017年8月、10月,自如和新派公寓分别宣布发行ABS,再加上招商的CMBS、保利、旭辉的类Reits、碧桂园租赁住房REITs首期17.17亿元、阳光城首单储架式长租 REITS……这一系列动作宣告国内资产证券化门槛正式放开,各类Reits也出现数量越来越多、金额越来越大的趋势,仅2018年2月至今,住房租赁资产证券化产品已发行近10个。5月2日,尚未布局长租公寓的恒大发布首单住房租赁ABS产品,规模高达100亿元,5月11日,全国首单人才租赁住房类Reits产品——深创投安居集团人才租赁Reits成功获批,发行规模200亿元,再度刷新住房租赁融资规模记录。
尽管这还不是真正意义上的Reits,退出机制还有待进一步完善,但全面放开已箭在弦上。有了Reits,便可以盘活存量资产,实现高效融资,风险隔离也更加完善。诸多房企面对长租公寓,再也不会“望洋兴叹”
可见,现在布局长租公寓恰似“守株待兔”、提前撒网。等到模式探索成熟的那一天,Reits想必已完全放开,只需静待大规模租赁需求集中爆发,收网必定成果满满。各家企业正是看中了潜在的、必得的远期收益,才纷纷在“赌博”中投下筹码。
03
行业盘点
■ 主要“玩家”:格局四分天下,房企野心勃勃
目前进入长租公寓市场的主要玩家有房企、中介/服务商、酒店、独立品牌四大类,其中,除酒店类所占份额稍小外,其他三类基本平分秋色,各有优势。以下是较为知名的25个长租品牌信息梳理:
表1:25家长租公寓品牌信息

着重看房企。从进入时间上看,房企布局时间集中在近两年,远远落后于其他三类,进入城市数量也不如独立公寓,但其体量和发展速度不容小觑。
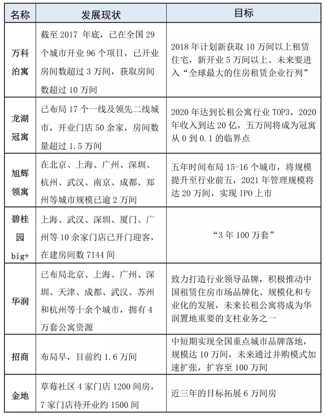
表2:重点房企长租公寓发展情况

以上数据可以看出,野心勃勃、财大气粗的地产企业进入长租公寓,绝非小打小闹,而是重拳出击,呈野火燎原之势。这才是真正意义上的“主战场”,针对年轻白领、满足稳定生活需求、专业化大规模运作的长租公寓市场真正打开了。
尽管长租公寓市场还是蓝海,然而15-18年进入的企业明显增多,各领域隐隐有龙头出现,如房企领域的万科,中介领域的自如,独立品牌的魔方和新派。碧桂园说的“100万间”也绝非夸夸其谈。环顾当下,要政策有政策,要资本有资本,白热化的战争即将打响。我们预计,未来三年,长租公寓将呈现指数级增长,同时到来的是蓝海向红海的转变。
■ 支持“玩家”:银行、互联网大举进入
面对长租市场这块金土地,以银行和互联网为代表的各类社会机构纷纷涉足。银行提供“资金”,主要针对供给端;互联网提供“接口”,主要针对需求端。尤其是银行,凭借更低的资金成本、强大的资金整合能力和多元化金融服务,成为各大房企的紧密合作伙伴,在营销、运营、金融等方面对租赁市场产生深远影响。
表3:其他进入长租公寓行业的主体

除去自发行为,我们还可以看到政府鼓励下的银企合作,2018年4月4日,国家开发银行北京分行、建设银行北京市分行、农业银行北京市分行、华夏银行北京分行4家银行作为集体土地租贷房长期贷款政策的首批试点,已出具了贷款方案;另外,蚂蚁金服与中国银行战略合作,发力雄安区块链房屋租贷项目,推动雄安新区在住房租贷领域快速发展。
■ 热点城市:一二线特别主力,王牌城市需关注
从长租公寓品牌聚集的热点城市来看,北上广深依然是特别主力,统计的25个品牌几乎在这些城市都有布局。除此之外,还有一些特色王牌城市值得关注。
表4:长租公寓品牌进入城市排行

从上表中,我们可以发现一些长租公寓选择城市的规律。
1、选热点
这一排名与较热点城市、较具有吸引力的城市、外来人口较多的城市排名基本一致,可见,流动人口和城市发展潜力是各大企业选择城市的较重要的指标。
2.选“大本营”
除去热点城市,各大房企还会将自己的优势区域作为试点率先进军。比如,万科的长租公寓较早始于广佛交界的万汇楼,这是万科发家之地;尽管重庆不在热门榜单之类,但龙湖还是把冠寓的排名前列家门店开在重庆。
3.选“特色城市”
排序中,杭州排名非常靠前,甚至超越传统“北上广”中的广州,这与其作为阿里总部、全国电子商务较发达的城市是分不开的,许多品牌正式看准了这一点;再如厦门,旅游业带来了大量就业和创业机会,周边乃至全国的人口涌入,长租、短租都有空间。可见,具有自身产业特色的城市也是可选之地。
对房企来说,新比赛的哨声已经吹响,在这一领域抓住机遇,逆风翻盘不无可能。有实力、有想法的房企应当抓住红海到来之前的机会,挑选自身具有优势的一线城市作为试点,一边尽快切入,一边探索优化发展模式,在新的赛场拼一个未来。
声明:本文由入驻焦点开放平台的作者撰写,除焦点官方账号外,观点仅代表作者本人,不代表焦点立场。







