新政解读|保障性租赁住房再获政策支持:有关贷款不纳入房地产贷款集中度管理
扫描到手机,新闻随时看
扫一扫,用手机看文章
更加方便分享给朋友
原标题:新政解读|保障性租赁住房再获政策支持:有关贷款不纳入房地产贷款集中度管理
封面新闻记者 毛茂沙 余思函
虎年春节后开工伊始,房地产业迎来排名前列重磅消息!
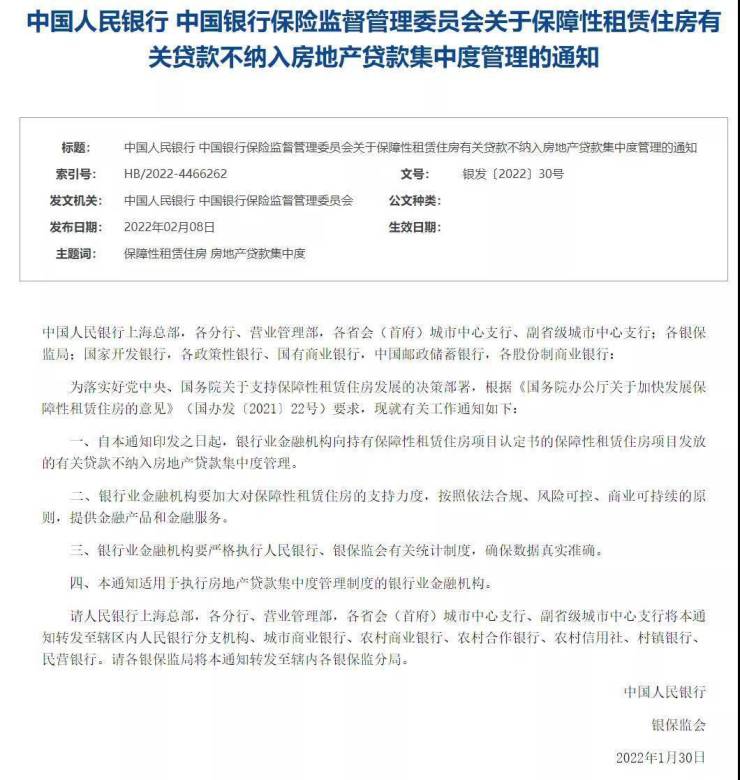
2月8日,中国人民银行、中国银行保险监督管理委员会发布《关于保障性租赁住房有关贷款不纳入房地产贷款集中度管理的通知》,明确保障性租赁住房项目有关贷款不纳入房地产贷款集中度管理,鼓励银行业金融机构按照依法合规、风险可控、商业可持续的原则,加大对保障性租赁住房发展的支持力度。
这意味着银行发放相关贷款不再受集中度管理指标的约束,有充足的空间加大对保障性租赁住房项目的信贷投放。
业内人士指出,上述政策从金融政策入手开启了今年保障租赁住房发展的组合拳基调,既有助于推动建立多主体供给、多渠道保障、租购并举的住房制度,促进房地产市场平稳健康发展,也是助力宏观经济稳定政策的进一步落地,是重大利好。
“保租房原主体主要是各地平台公司,准入门槛高,且房地产行业以经营性收入为主,对企业经营和现金流有挑战,同时保租房短期内对经济的贡献度有限,多方都要改变”,克而瑞重庆区域总经理王伟谈到,“过往认知是保租房资产流通性较差,新政策下,将有越来越多房企进入”。在他看来,此前三道红线下房企丧失拿“开发贷”的资格,银行房地产板块的业务也承压较重,新政策消除不确定性,不仅为房企指明了一条出路,也给银行指明了新业务发展方向。
《通知》指出,下一步,人民银行、银保监会将加快建立完善住房租赁金融制度,继续加大对保障性住房建设和长租房市场发展的金融支持力度,促进房地产业良性循环和健康发展。
对此,业内人士预测,保障性租赁住房、租售并举会成为接下来中国房地产行业发展的巨大的构成因素,后续还将不断有政策加码来保障保障性租赁住房在十四五期间任务的顺利完成。
政策持续发力:
“十四五”期间,全国40城保租房计划新增650万套(间)
何谓保障性租赁住房?
保障性租赁住房,是住房的一个类别。2021年4月30日,中共中央政治局会议强调,要坚持房子是用来住的、不是用来炒的定位,增加保障性租赁住房和共有产权住房供给,防止以学区房等名义炒作房价。
6月,国务院正式发布《关于加快发展保障性租赁住房的意见》,提出“需加快完善以公租房、保障性租赁住房和共有产权住房为主体的住房保障体系。
8月31日,在国新办新闻发布会上,住房和城乡建设部部长王蒙徽表示,“十四五”期间,住建部将以发展保障性租赁住房为重点,进一步完善住房保障体系,增加保障性住房的供给,努力实现全体人民住有所居。
2022年1月11日国务院新闻办公室新闻发布会上,住建部住房保障司负责人潘伟进一步表示,加大金融、土地、公共服务等政策支持力度,扩大保障性租赁住房供给。“十四五”期间,40个重点城市初步计划新增650万套(间),预计可帮助1300万新市民、青年人等缓解住房困难。
事实上,住房保障不仅是“十四五”开局以来持续发力的重要方向,也是“在共同富裕的背景下推动房地产行业”讨论声的焦点所在。
党的十九届五中全会明确,“全体人民共同富裕取得更为明显的实质性进展”成为2035年的远景目标,而住房保障作为民生工程的重点,被多次提及。
要从住房角度入手缩小贫富差距,就需要让部分无房家庭获得住房。而在不让已拥有住房的家庭财富缩水的前提下,就需要建立更强大的保障性住房供给体系。不难看出,实现共同富裕,住房保障是重要一环。
各城积极谋划:
成都重保障、保刚需,2022年计划筹建保租房6万套(间)
在“住有所居”定调下,各大城市也正积极谋划保障性住房建设。
据住房和城乡建设部发布数据显示,2021年全国40个城市计划新筹集保障性租赁住房93.6万套,1月份至10月份已开工77万套,占全年计划的82.2%。长沙、成都、青岛、济南、南京、武汉、宁波、南宁、杭州等十余城市已完成年度计划。
虎年新计划也正快马加鞭。
根据2月7日发布的2022年贵州省《政府工作报告》贵阳2022年计划建设保障性租赁住房3.7万套。整个“十四五”时期,贵阳贵安计划筹建不少于10万套(间)保障性租赁住房,其中70%用于各类人才住房保障,特别是针对即将毕业的高校大学生,推出面积以45平方米左右为主的小户型,租金按市场租金的80%左右确定,同时由政府给予租房人租金补贴,吸引人才租赁住房。
再如成都。“十四五”期间计划筹集建设保障性租赁住房25万套(间),其中2021年计划筹集建设6万套(间),已完成年度计划;2022年计划供应人才公寓2万套,计划筹集建设保障性租赁住房6万套(间),还将发放公租房租赁补贴7000户。建设标准方面,保障性租赁住房以建筑面积不超过70平方米的小户型为主,较大不超过90平方米。其中70平方米以内户型建筑面积占比原则上不低于80%。租金标准方面,《意见》明确了保障性租赁住房租金“接受政府指导”,租金年涨幅不超过5%。
透过政策不难看出,重保障、保刚需的方向愈发明确,以着力解决新市民、青年人等群体的住房困难问题。此外,将进一步推动“强保障”,以建立多主体供给、多渠道保障、租购并举的住房制度。
来源:封面新闻
声明:本文由入驻焦点开放平台的作者撰写,除焦点官方账号外,观点仅代表作者本人,不代表焦点立场。







