开发商官宣涨价,推出保价协议!大刺激时代,开始了
扫描到手机,新闻随时看
扫一扫,用手机看文章
更加方便分享给朋友
哈喽大家好,我是血拼哥!
今早最热闹的除了央妈落地降准降息,就是上交所被“挤爆”的消息。

行情来的太快,就像龙卷风……
政策这次无论是力度还是方向都直打市场「三寸」,
有人调侃,日本走出低迷用了30年,我们只用了3天。
不过市场能不能持续回升,还要看后续落实情况,尤其房地产。
昨天一句「要促进房地产市场止跌回稳」也直接打在了当前房地产市场的「三寸」,给足了购房者信心。
今早,多家房企推出报价协议,成都多家房企宣布涨价的新闻冲上热搜!
继政策“摔杯为号”之后,竟然是房企第一个冲出来自救,市场这么快转暖了吗?
No.1 保价协议是什么
新闻里说的是两件事,一件是成都当地多家房企相继宣布上调旗下在售项目价格2%,主要原因考虑单个盘临近清盘,且2%幅度也在正常范围内,另外考虑也许跟贝壳在成都高溢价拿地有关,但不管怎么说,不是普遍现象,不存在参考意义。
另一个保价协议就有点意思了,是近日央企保利发展在温州、西安、四川、济南、成都、广东等多个城市楼盘,推出“金九银十”“保价”活动。
承诺“若项目同类房屋(仅住宅)在后期网签销售折扣低于买方现有折扣(较备案价),或有额外赠送物业费、车位、家装包等任何形式的变相优惠,可无理由退房(房款利息不计)”
针对的就是这段时间以来新房疯狂打价格战的情况。
据悉当前有部分楼盘以「游击战」的形式降价促销,简单说就是先悄悄降价,有老业主发现维权,就立即停止降价销售,主打一个“敌进我退,敌退我进”。
但是价格战一旦打响,有一个项目开始降价,同板块多个新房项目都将难免被卷入,这样一来市场价格不稳,购房者观望情绪也会持续。
保价协议主打一个「稳定市场预期」,减少购房者因价格波动产生的担忧,增强购房信心。
但其实房企推出的「保价协议」并不是新鲜事,
今年广州便有楼盘曾宣布“保价承诺”,对首开期间成交房源执行保价政策,至收楼前如业主发现购房折扣优惠或价格低于同类型房源,将进行差价补偿,只要购房者发现“买贵”,开发商承诺全额补差价。
不过,过往这些“保价”活动,往往涉及范围较小,有的仅针对集中选房当天成交的客户。但这次,央企保利推出的“保价”活动,涉及项目更多,保价时间更长。
但是房企冲出来「止跌」对市场有影响吗?
对于保利的「保价活动」,业内还是给出了积极评价的,“保利作为目前房地产的龙头企业,商品房销售排行榜上排第一,这次在贯彻政治局会议精神上也起到了带头作用。”
此外,地方政府也在努力稳定楼市,发文鼓励开发商给新房“上保险”。衡阳市政府办公室于今年9月印发《关于进一步促进房地产市场平稳健康发展的若干措施(试行)》,提出支持保险公司研究开发房地产保交楼险和稳价险新险种,鼓励开发商购买保险。
当然,市场参与者拿出了该有的态度,那么更有力的「止跌」手段来了吗?
No.2房地产政策180度转向
我个人觉得,这次,更有力的「止跌」手段不会缺席了,
因为高层对房地产的态度180度转向了。
很难相信,一直以来高层会议对房地产的提及都是“只言片语”,7月语气甚至都还四平八稳,但是9月,这一次,不仅言辞迫切,还用了大段篇幅,生怕大家听不懂似的给房地产注入信心。
9月24日,国务院新闻发布会,宣布将引导商业银行将存量房贷利率降至新发房贷利率附近,预计平均降幅大约在0.5个百分点左右。将全国层面的二套房贷最低首付比例由25%下调到15%,统一首套房和二套房的房贷最低首付比例。
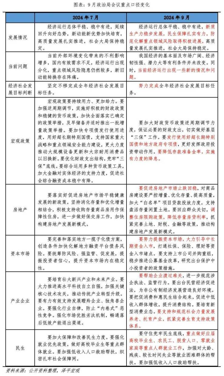
紧接着,9月26日中共中央政治局会议,强调,要促进房地产市场止跌回稳,对商品房建设要严控增量、优化存量、提高质量,加大“白名单”项目贷款投放力度,支持盘活存量闲置土地。要回应群众关切,调整住房限购政策,降低存量房贷利率,抓紧完善土地、财税、金融等政策,推动构建房地产发展新模式。
“调整住房限购政策”意味着限购最后的堡垒——北上广深,也将迎来突破。
甚至今天路边社也在各种试探,各种炸裂。
有预测认为,北京大概会在十一前后公布对楼市限购政策、非普宅线等多项政策进行优化,力度会非常大。目前主流推测,以五环为界,购房要求的5年连续社保改为3年,五环外则不再做要求。
此外,业内预判,四季度到明年年初,住房支持政策将进一步发力。
房地产市场有望触及阶段性底部后筑底企稳。
销售及房价跌幅有望边际收窄,房企偿债压力减轻,房地产企业流动性风险得以缓释,一线及部分重点二线城市土地市场可能先行边际回暖。
转向来的快且猛,
当下就连曾经一度不看好我们的外资,态度也一百八十度大转弯了。
股市和楼市最困难的时候真的过去了。
股市反应会快一些,但楼市则需要更长的时间。
不过市场已经传出一些积极信号,
今天成都再现区域“地王”,北京海淀也拿出了年度王炸地块--功德寺地块,两宗地加起来起拍价100.5亿。
大水流入,大刺激时代要开启了。
声明:本文由入驻焦点开放平台的作者撰写,除焦点官方账号外,观点仅代表作者本人,不代表焦点立场。







