北京西城区房管局通报:我爱我家、自如违反防疫控规定
搜狐焦点北京站 2022-05-31 09:37:53
用手机看
扫描到手机,新闻随时看
扫一扫,用手机看文章
更加方便分享给朋友
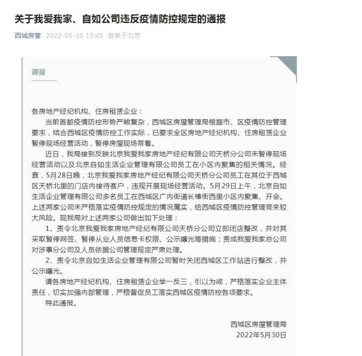
北京市西城区房屋管理局30日发布关于我爱我家、自如公司违反疫情防控规定的通报。
来源:中国新闻网
中新财经5月30日电 据“西城房管”微信公众号30日消息,北京市西城区房屋管理局30日发布关于我爱我家、自如公司违反疫情防控规定的通报。
经查,5月28日晚,北京我爱我家房地产经纪有限公司天桥分公司员工在其位于西城区天桥北里的门店内接待客户,违规开展现场经营活动。5月29日上午,北京自如生活企业管理有限公司多名员工在西城区广内街道长椿街西里小区内聚集、开会。
“西城房管”微信公众号内容截图。
上述两家公司未严格落实疫情防控规定的情况属实,西城区房屋管理局对上述两家公司做出如下处理:1、责令北京我爱我家房地产经纪有限公司天桥分公司立即闭店整改,并对其采取暂停网签、暂停从业人员信息卡权限、公示曝光等措施;责成我爱我家总公司对涉事分公司及人员依据公司管理规定严肃处理。2、责令北京自如生活企业管理有限公司暂时关闭西城区工作站进行整改,并公示曝光。(完)
声明:本文由入驻焦点开放平台的作者撰写,除焦点官方账号外,观点仅代表作者本人,不代表焦点立场。







