老楼新生,300万买的“老破小”不怕砸手里了
扫描到手机,新闻随时看
扫一扫,用手机看文章
更加方便分享给朋友


哈喽大家好,我是血拼哥!
最近大家都在说"老破小",市场下行,不少城区位置相当可以的"老破小"“跌”出性价比,刚需成交开始增加,就连公积金贷款,也对改造后的老破小“网开一面”,拉长了贷款年限。
血拼哥也汇总了一下北京城六区内300万以下两居房源的情况,感兴趣可以后台回复【老破小】查看。
但是不少朋友对"老破小"还是心存芥蒂。
别的先不提,就说老房子未来出路在哪?建筑安全如何保障?
这些威胁到生命财产安全的问题,真实摆在大家面前,成为阻挡刚需选择老破小的理由之一,也是城市更新难啃的骨头之一。
尤其市场下行,开发商自身难保,不少民企房企拿地量都减少了,更别提承包其他事情了。
那么“老破小”的未来怎么办呢?
浙江这回,打了个样!
No.1
100万/户 首个业主自住更新!
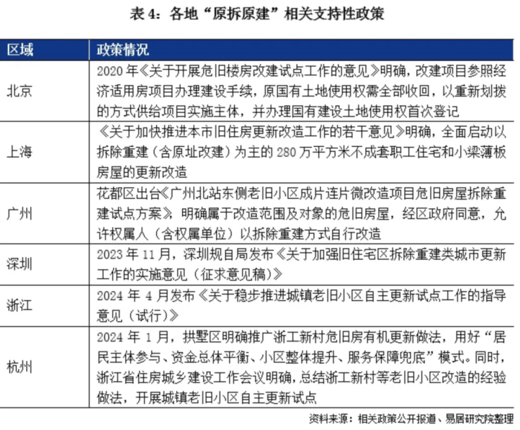
今年4月初浙江省住房和城乡建设厅、浙江省发展和改革委员会、浙江省自然资源厅发布《关于稳步推进城镇老旧小区自主更新试点工作的指导意见(试行)》,

不同于2020年北京发布的《关于开展危旧楼房改建试点工作的意见》,浙江此次明显更具针对性,更加强调业主“自主更新”。
而北京则仍将原拆原建放在旧改里,用“改建”来表述。
此外,北京要求改建项目参照经济适用房项目办理建设手续,原国有土地使用权需全部收回,以重新划拔的方式供给项目实施主体,并办理国有建设土地使用权首次登记,整体更依赖组织牵头。
浙江建于上世纪80年代的拱墅区仓基新村,作为浙江首个采取自主更新模式进行重建的危旧小区,为城市老旧小区的更新指出了一条新路径。
浙工新村这次原拆原建的主体是小区居民,主要出资人是居民。
据了解,浙工新城一共涉及了548户居民业主,凑了近5个亿实施原拆原建工程。
一个小区500多人,拿出5个亿,血拼哥第一次对江浙的富庶有了具象化的认识。
据介绍,浙工新村将新建7幢11层的小高层,全部安装电梯,实行人车分流,还配建了地下车库。
居住品质由原来没厨房没厕所没电梯,摇身一变成了现代化新房,居住舒适度提升不止一个档次,原拆原建对小区居民意义不可为不大。
建筑经费5个亿,都怎么花掉的呢?
原有住房的面积部分按1350元/㎡出资,其中不满53㎡的房源,按照53㎡计算。每户最多扩面20㎡,扩面部分按市评估价出资,约34520元/㎡(根据不同楼层、户型、朝向等因素略有浮动)。
除此之外,根据重建方案,浙工新村还将建设400多个地下车位,每个售价20余万元,总计可获得约1亿元销售款。由于这些车位全部针对小区居民销售,实际上也相当于是居民出资。
这么算下来,居民总出资额约5亿元。
平摊一下,
以浙工新村一套原产权面积为74平方米的房子为例,须承担约10万元建设费;扩面20平方米,费用约69万元;如果买下一个车位,费用约22万元。
业主要投入100万元上下。
浙工新村居民出资额大约占到重建总费用的80%以上,其余部分由旧改、加梯、未来社区创建等政策性补贴予以解决。
No.2
原拆原建有啥特征?
北京原拆原建成本几何?
“城市更新”如今已经成为北京一个重要课题。
贝壳数据,北京20年以上老旧小区占比约45%,接近一半!
根据计划,2025年底,北京全市2000年底前建成需要改造的老旧小区都要完成改造,面积约1.6亿平方米。根据初步统计数据,目前已完成800多个小区,共40多万套住宅。
其中什么样的小区符合原拆原建要求呢?
北京原拆原建需要多少钱呢?
2020年6月,北京市印发《关于开展危旧楼房改建试点工作的意见》(京建发〔2020〕178号)(下称“北京市178号文”)。
文件明确提出,经市、区房屋管理部门认定,建筑结构差、年久失修、基础设施损坏缺失、存在重大安全隐患,以不成套公有住房为主的简易住宅楼,和经房屋安全专业检测单位鉴定没有加固价值或加固方式严重影响居住安全及生活品质的危旧楼房,通过翻建、改建或适当扩建方式进行改造。
目前,在北京市朝阳区、丰台区、西城区均有“原拆原建”项目落地。
至于原拆原建资金问题,178文件也有明确:
该文件指出,改建资金由政府、产权单位、居民、社会机构等多主体筹集,可通过政府专项资金补助、产权单位出资、居民出资、公有住房出售归集资金、经营性配套设施出租出售等多种方式解决。
需要注意的是,改建完成后,房屋性质统一登记为“按照经济适用房产权管理”。
马家堡路68号院2号楼,公租房改建项目,90户居民分摊建设成本每户平均需出资约26万元。
劲松一区114号楼是北京市首个引入社会资本参与拆除重建的项目。
该项目原住房面积更新部分由产权单位承担,另外社会资本出资一部分,获得地下室使用权,而居民只出资新增面积的钱,66户居民,平均每户出资约6万元。
No.3
实现原拆原建的难点
老破小原拆原建需要综合评估,其中最重要的就是原业主意愿。
据统计,业主达到100%同意并落地原拆原建的小区并不多。
造成业主意见难统一原因千奇百怪,有些老年业主不愿意折腾;有些刚花钱新装修家庭积极性不高;还有一些一楼业主,担心重建后花园不能保留等等。
除了业主意见,资金问题也是影响原拆原建落地的主要因素。
老旧小区中老年业主不在少数,他们有的是已倒闭企业职工,收入微薄,难以支撑建设费用,还有的项目原产权单位破产清算或无力提供资金支持。
目前试点的项目中,业主自筹资金至少占整个项目投资量的25%。
除了自筹,更多的项目落地需要靠吸纳社会资本参与、扩展投资收益等更市场化的解决方式,但在此之前,原拆原建更多依赖政府兜底解困,这就很难了。
最后是户型问题。
过去此类老小区的户型结构差异非常大,多达几十种,所以在新建小区的户型设计方面,要协调的业主利益非常多,意见也难以统一。即便新小区户型设计完毕,如何分配也面临难点。
No.4
原拆原建≠老旧小区改造
北京老旧小区改造名单一直在公布,但是原拆原建的项目却并不多,以上咱们也说了,原拆原建并不等于老旧小区改造,目前在北京,多数原拆原建的项目被叫做“改建”。具体与老旧小区改造的区别,大家可以看下图了解。

最后,昨天(4月29日)北京住建委公示了第二批央企在京老旧小区综合整治项目名单。

纳入这一批名单的央企在京老旧小区分别位于东城区、西城区、朝阳区、海淀区、丰台区、石景山区、门头沟区、房山区、通州区、顺义区、昌平区、大兴区、密云区和延庆区,共计14个区,分布在城六区的项目就多达371个,占比超80%。
其中,海淀区的项目最多,涉及90个项目、424栋楼,改造面积约194万平方米。
朝阳区、西城区此次纳入改造的央企在京老旧小区数量也很多,分别为88个和87个,东城区、丰台区、石景山区、分别有42个、57个、7个纳入改造名单。
声明:本文由入驻焦点开放平台的作者撰写,除焦点官方账号外,观点仅代表作者本人,不代表焦点立场。







