17号线2022年开通,观承望溪势不可挡!
扫描到手机,新闻随时看
扫一扫,用手机看文章
更加方便分享给朋友
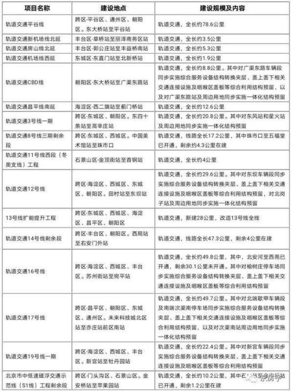
近日市发改委等部门对外发布《北京市2020年重点工程计划》梳理发现在计划建设的100项基础设施项目中有16个地铁项目,较受关注的17号线建设有了一定进展,并且将于2022年开通。万科观承望溪位于17号线北部排名前列站未来科学城北站,未来开通后,将首先承接地铁利好。
北京轨道建设有限公司相关负责人介绍,截至目前,全线车站已全部进场施工。17号线将采取分段开通,其中望京西站以北、十里河站以南的北段和南段预计将于2021年开通,全线将于2022年底开通。
17号线是一条贯穿中心城南北方向的轨道交通干线,一直有着北京地铁黄金动脉之称,17号线作为全北京换乘较多的线路,联动辐射未来科学城、望京、CBD、北京经济技术开发区、台湖高端总部基地等五大经济区的发展。开通后,将成为北京较长的一条地铁线其中设置的望京西站,更是与13号线、15号线换乘望京可直达工体、永安里、潘家园等地。
17号的开通运营,将为直接连接起北京南北主动脉,未来将带动区域的发展以及通过所及商圈,达到重塑城市板块的巨大影响力。
地铁已经成为城市经济发展的重要推动力,是房产价值和其增值潜质的“标配”元素。
地铁由于其容量大、速度快、准时等优点,成为大部分市民出行的重要交通方式。地铁在如今作为城市重要的交通工具,对抬高沿线区域的价值性、周边居民出行乃至选择居住地等都产生了举足轻重的影响,越来越多的人在择居时把地铁作为重要的考虑因素,因而地铁对城市发展以及房地产价值产生了影响。
17号线设21座站,其中5站的车程接驳望京,万科观承望溪坐落于北五环,即望京北,处观承别墅区的核心位置。向西一桥之隔,便是北京市政府要点规划打造的未来科学城,该项目是国务院同意的排名前列个“国家才智城市试点”,规划有24家央企产业入驻,科技文化展馆、文体休闲中心、全龄教育等约300万平米配套全面规划进驻,汇聚区域人文底蕴。观承望溪邻近未来科学城,不仅可以享受未来科学城的规划利好和全方位醇熟配套。区域内聚合了一群高知高收入的精英人群,纯质的安居谧境。
未来科学城,面积由原来的10平方公里扩大至170.6平方公里,足足扩大了16倍,已经超过昌平总面积的十分之一。
随着科技城成为昌平较大的产业中心,通过17号线的开通,“未来科学城北”、“未来科学城南”这两站地铁,有效的吸收了上班族的“回流”。新的居住区也一定会向北扩展。
同时项目西侧京承高速,11公里至五环,12公里至望京;高白路,京密路,机场高速的城市网路资源也覆盖到区域。
观承望溪享有北京地铁17号线所有发展资源,周边交通便利条件无可比拟。观承望溪五站即达望京,与望京的国际化繁华相接轨,满足业主的出入繁华的便捷生活。
目前,观承望溪接待中心现已正式开放,每日监测、消杀的健康环境,线上登记即可预约到访体验,同时线上营销中心24小时同步在线,欢迎前往体验!
声明:本文由入驻焦点开放平台的作者撰写,除焦点官方账号外,观点仅代表作者本人,不代表焦点立场。







