宽信用还差哪一步?兼论政策的“稳”与市场的“变”
扫描到手机,新闻随时看
扫一扫,用手机看文章
更加方便分享给朋友
原标题:宽信用还差哪一步?兼论政策的“稳”与市场的“变”

年中以来,为应对经济下行压力,政策明显放松,通过宽货币向宽信用的转向,期望实现稳经济的目标。具体来看,流动性处于合理充裕的环境,央行在今年通过定向降准、MLF投放等方式释放流动性,但是流动性的宽松没有带来社会融资的数据的好转,2018年上半年社融增量未达预期,较去年同期低2.03万亿元,信托贷款和承兑汇票下降幅度较大。可见,强监管下表外融资的萎缩,是流动性与社融增速产生分歧的重要原因。
为了应对流动性与社会融资规模的背离以及信用收缩的现状、缓解经济下行的压力,各项会议的召开从不同的角度提出了“宽信用”的政策指导。同时,央行、银保监会通过额外提供MLF资金支持贷款投放和信用债投资、允许公募理财产品投资非标和发行老产品投资新资产、媒体报道计划调整MPA参数、窗口指导信托公司加快项目投放等方式,来促进表内外的信用扩张。
尽管目前释放宽信用的信号,流动性也处于合理充裕阶段,银行资金能否顺利带来表内外信用扩张、社会融资增速放缓问题能否得到解决,仅仅在资金源头上进行宽松是不够的,还差“关键的一环”,即需要在通道方面进行放松,才能使资金能够顺利流向实体经济。
事实上,在一系列“去通道”的政策下,通道业务受到了全面的围堵。券商资管和基金子公司通道方面,《商业银行委托贷款管理办法》规定委托贷款的资金来源不得为“受托管理的他人资金”,封锁了通过委托贷款投资非标这条路,证监会窗口指导禁止券商集合资管和基金子公司一对多专户投资委托贷款和信托贷款、基金业协会停止为从事借贷活动的基金产品进行备案;保险资管通道方面,保监会发文要求保险资管设立股权投资计划时不得直接或变相开展通道业务;信托通道方面,2017年12月发布的《关于规范银信类业务的通知》明确定义了银信类业务和银信通道类业务,并且要求贯彻穿透原则,不得利用信托通道掩盖风险实质、规避监管。
在强监管下,通过券商资管、基金子公司、保险资管等通道业务展开非标投资的道路基本已被封堵,虽然能够在符合监管的情况下通过信托通道进行非标投资,但是在“去通道、去杠杆”的背景下,信托公司今年纷纷主动压缩通道业务规模,信托资产规模近两年来首次出现了下降。
可见,虽然在资金源头上对投资非标进行了放松,但其实仍对通道业务进行严厉监管,在这种资金松通道紧的情况下,表外信用扩张仍比较艰难。媒体报道8月1日对信托公司的窗口指导,要求相关机构在符合资管新规和执行细则的条件下,加快项目投放,正是监管层试图通过对非标等表外信用扩张渠道监管的放松来促进信用扩张的表现。据21世纪经济报道,8月1日,部分信托公司等金融机构接到监管电话形式的窗口指导,要求在符合资管新规和细则的前提下加快项目投放。此次对信托通道的窗口指导,是监管释放的放松通道的信号,以缓解社融增速萎靡、信用紧缩的局势,使流动性能够顺利地传导到实体经济之中。
除此之外,由于委托贷款受到委贷新规的限制,预计不会出现扭转负增长的趋势,信托贷款在理财新规、窗口指导的影响下预计将会有适当增加,考虑到信托在资金端、资产端仍受到严格监管,通道业务仍有许多制约。同时考虑到经济下行压力的宏观形势,除了表外融资,社融增速还受到社会整体的信用等级、投资需求和融资需求、投资者信心等多方面的因素影响,其恢复的过程仍是逐渐的。
正文
引言
8月1日,据21世纪经济报道,部分信托公司等金融机构接到监管电话形式的窗口指导,要求在符合资管新规和细则的前提下加快项目投放。此前被要求进行规模压缩的信托通道业务或恢复了一定额度。监管层正试图通过对非标等表外信用扩张渠道监管的放松来促进信用扩张,扭转以社融增速萎靡为表征的信用紧缩态势,防止金融严监管和去杠杆对实体经济产生过度冲击。
流动性与社融背离,信用扩张受阻
从货币政策看,目前流动性处于合理充裕的环境,截止至7月底,央行在2018年一共实施了3次降准,累计释放了15500亿资金,10次1年MLF投放,累计释放31005亿资金,7次3个月国库现金定存,累计释放7000亿资金,由此统计出央行已经投放中长期流动性资金53505亿。尽管如此,社会融资数据并未好转,6月社会融资规模增量1.18万亿人民币,而预期为1.4万亿人民币,较去年同期低5917.64亿元,同比下降33.40%。2018年1-6月累计增量为9.1万亿,低于去年同期11.17万亿,同比下降18.52%,主要原因是金融机构表外业务融资(包括委托贷款、信托贷款以及未贴现银行承兑汇票)大幅下降,减少6915.81亿元。
从流动性到实体经济融资的转化,其内在原理是货币派生机制,货币由银行体系始通过各种渠道及途径进入实体经济中,但实际上并不是所有流动性都能有效通过货币派生的机制进入实体经济融资之中,实际派生出的货币与商业银行愿意贷款多少息息相关,是社会的整体信用等级决定的。虽然在央行流动性投放继续维持较大规模的净投放量,货币的宽松还是无法产生融资扩张,具体原因在于:企业盈利增速放缓和融资难并存,导致企业信用违约风险和金融机构坏账率上升,打击信用债市场信心;金融监管趋严,表外融资规模大幅缩水,影子银行,信托和委托贷款受到了较大冲击;投资需求的减弱给融资量带来了负面影响;贸易、汇市、股市疲软,导致市场信心不足。
系列政策出台,由紧信用向宽信用过渡
为了应对流动性与社会融资规模的背离以及信用收缩的现状、缓解经济下行的压力,近期内召开的各项会议从不同的角度对宏观政策进行了指导。
7月23日召开的国常会中,国务院指出积极的财政政策要更加积极,稳健的货币政策要松紧适度,财政金融政策要协同发力。要保持适度的社融规模和流动性合理充裕,疏通货币信贷政策传导机制,落实已经出台的措施,支持小微企业融资。同时有效保障在建项目的资金需求,引导金融机构按照市场化原则保障融资平台公司合理融资需求,对必要的在建项目要避免资金断供、工程烂尾。
中共中央政治局于7月31日召开了会议,会议强调坚持实施积极的财政政策和稳健的货币政策,加大基础设施领域补短板的力度,增强创新力、发展新动能,解决房地产市场问题,坚决遏制房价上涨。
8月3日,国务院金稳委召开第二次会议,会议要求处理好稳增长和防风险的关系、宏观总量和微观信贷的关系,在把握好货币总闸门的前提下,要在信贷考核和内部激励上下更大功夫,增强金融机构服务实体经济特别是小微企业的内生动力。
同时,央行、银保监会也在近期出台一系列的政策和指导意见,鼓励金融机构扩大信贷规模、加快放款进度,政策层面的紧信用向宽信用进行过渡。

非标投资有水源、无渠道
根据2018年上半年数据,委托贷款、信托贷款增量的减少是社融增速放缓的重要原因。虽然央行之前通过定向降准、MLF操作、窗口指导等鼓励银行表内信贷的投放,但由于银行表内仍受拨备覆盖率、信贷投向等的限制,导致其表内信用扩张受到限制。在非标资产投资方面,7月20日出台的资管新规细则则放宽了对公募理财产品投资非标的限制,并且允许金融机构在过渡期内发行老产品投资新资产,虽然在资金源头上对投资非标进行了放松,但仍存在一系列的问题,比如尽管放开了公募理财产品投资非标资产的限制,没有通道的支持,是无法解决根本问题的。
因此,尽管目前释放宽信用的信号,流动性也处于合理充裕阶段,银行资金能否顺利带来表内外信用扩张、社会融资增速放缓问题能否得到解决,仅仅在资金源头上进行宽松是不够的,还需要在通道方面进行放松,才能使资金能够顺利流向实体经济。
通道业务受到的限制
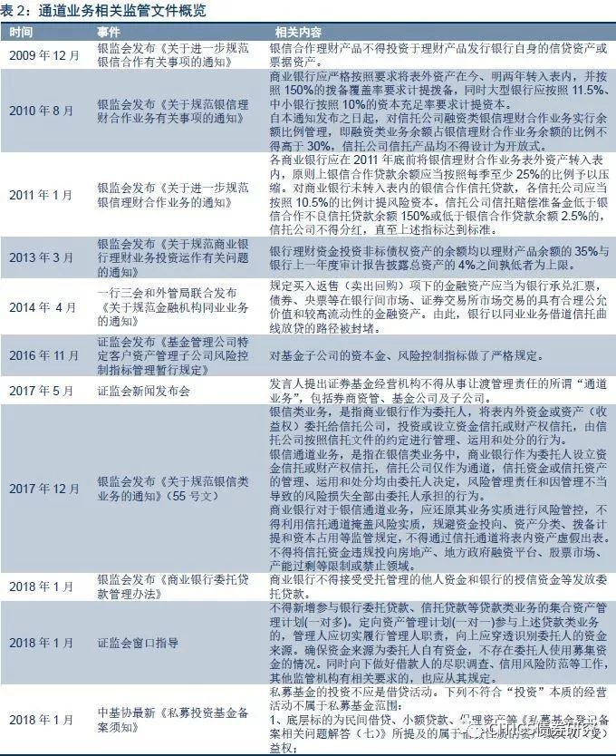
事实上,通道业务从2010年开始,逐步受到监管的重视,“减通道、压嵌套”成为2017年以来金融监管的重点。券商和基金子公司资管计划通道方面,其主要模式是银行理财通过券商资管进行委托贷款或投资信托贷款,或者利用基金子公司专户资管计划对借款企业提供资金,以规避监管对银信合作的诸多限制。2017年5月,证监会发言人张晓军提出各资产管理人不得从事让渡管理责任的所谓通道业务,包括券商资管、基金公司及基金子公司的通道业务。2018年1月发布的《商业银行委托贷款管理办法》,禁止委托贷款的受托人为经营贷款业务的机构,委托贷款的资金来源不得为“受托管理的他人资金”,资金来源是资管产品的,比如券商和基金子公司资管计划、私募基金和银行理财等,也无法作为委托贷款的资金来源,以资管产品作为通道、通过委托贷款投资非标这条路基本被堵死。同月,证监会进行窗口指导,禁止券商集合资管和基金子公司一对多专户投资委托贷款和信托贷款;基金业协会发布《私募投资基金备案须知》,停止为从事借贷活动的基金产品备案。算上保监会于1月5日下发的《关于保险资金设立股权投资计划有关事项的通知》要求保险资管机构在设立股权投资计划时不得直接或变相开展通道业务,至此监管层已通过发文、窗口指导等限制券商、基金子公司、和保险资管的通道业务。
信托通道方面,主要是银行自有资金、理财资金通过信托发放贷款,或者通过信托公司将信贷资产出表。2009年起,银监会陆续发布系列政策,对银信合作这一通道进行诸多限制。2017年11月,银监会发布《关于规范银信类业务的通知》(简称“55号文”),对银信类业务以及银信通道类业务做出了明确划定,要求商业银行在进行银信类业务的过程中按照实质重于形式的原则,进行底层穿透,对于银信通道业务,应还原其业务实质进行风险管控,不得利用信托通道掩盖风险实质,规避资金投向、资产分类、拨备计提和资本占用等监管规定,不得通过信托通道将表内资产虚假出表。在55号文和监管的指导下,信托公司纷纷主动压缩通道业务规模。“去通道”将是贯穿整个2018年金融监管的主题。根据中国信托业协会披露,截至2018年1季度末,全国68家信托公司受托资产规模为25.61万亿元,较2017年4季度末下降2.41%,为近两年来首次负增长;事务管理类信托规模为15.14万亿元,较2017年第4季度末减少5044亿元,扭转自2014年以来占比不断上升的局面,预计2季度规模将会有进一步的下降。


监管释放通道放松信号,社融恢复渐变
通过券商资管、基金子公司、保险资管等通道业务展开非标投资的道路基本已被封堵,通过信托通道进行非标投资需在符合比例限制、资金投向等相关规定的情况下进行,但是在“去通道、去杠杆”的背景下,通道业务受到了全面围堵。媒体报道8月1日,监管对信托公司进行窗口指导,要求相关机构在符合资管新规和执行细则的条件下,加快项目投放,正是监管层释放的放松通道业务的信号,解决信用扩张因通道限制而受到的阻碍,试图通过对非标等表外信用扩张渠道监管的放松来促进信用扩张的表现。
但是,由于委托贷款受到委贷新规的限制,新增委托贷款连续六个月呈现负增长,三月到六月分别减少1850亿、1481亿、1570亿和1642亿,预计不会出现扭转的趋势;考虑到理财等公募产品可适当投资非标,窗口指导下信托通道业务方面的额度或能有一定增长,新增信托贷款将会适当增加,同时考虑到公募产品投资非标资产仍受到禁止期限错配的限制,信托通道募集资金的能力受到影响,在信托资金投向方面也是严格受到监管,资金端、资产端存在的压力仍不容小觑,通道业务仍有许多制约。另外,经济下行压力下的宏观形势,除了表外融资,社融增速还受到社会整体的信用等级、投资需求和融资需求、投资者信心等多方面的因素影响,尽管信托通道放松能为资金流向实体经济疏通渠道,缓解部分社融增速下行的压力,社融增速仍受到来自各方面的影响,恢复的过程仍然是一个渐变的过程。
较后简单谈一下对近期的市场变化的看法,政策的“稳”与市场的“变”有什么关系?
从策略来看,我们的利率区间不断得到验证,此前很多声音左右摇摆,或者模糊观点,但我们一直坚持3.4-3.6的区间,利率高位回落和底部反弹都与我们的区间完全符合。从政策与市场的关系来看,宏观政策进入全面“稳”的周期,稳意味着内部和外部的稳定,内部的稳对应稳信用,外部的稳对应稳汇率,而这两个稳都意味着货币宽松的状态面临变化。而且国内流动性宽松已经优质,不排除短期内货币政策回归实质中性的可能。
从基本面来看,市场对经济的预期仍然比较悲观,确实经济的复苏仍需进一步的观察和验证。但需要注意的一点是上游及周期行业的涨价已经明显成趋势,虽然目前的情况与2016、2017年去产能周期不可对比,但目前支持价格上涨的因素似乎更加充分。一方面对于油价,我们是比较乐观的,上周的大类资产周报已经从内外两个方面进行了说明,外部,伊朗问题的加剧导致油价有上行动力,内部宽信用和基建政策的退出有利于油价, 另一方面对于国内来看,除了环保政策之外,近期的极端天气,粮食库存受意外因素影响下降,猪肉疫情等因素的综合影响,工业品和农产品都有反弹的动力。所以,综合来看,对于本轮周期的变化,我们认为价格会先进与增长,增长能否如约回升还取决于结构性因素、需求因素等。但无论是哪一个组合,短期对利率的冲击都是存在的,加之上面提到的政策组合变化,市场出现一些“变化”也就不奇怪了。
所以我们仍然坚持10年国债3.4-3.6的区间,利率下行有底,可阶段获利了结,等待下一步机会。
债市回顾
总量数据
制造业扩张步伐放缓,经济存在下行压力。制造业和非制造业扩张步伐均有所放缓,其中不乏国际贸易摩擦、汇率波动和部分行业进入传统生产淡季等因素的扰动,经济基本面存在一定的下行压力。2018年7月官方制造业PMI为51.2%,低于预期51.3%,较前值51.5%回落0.3个百分点;非制造业PMI为54%,低于预期54.9%,较前值55%回落1个百分点;综合PMI录得53.6%,较前值54.4%回落0.8个百分点。生产端连续走弱,需求端来看,内外需均显疲态。库存方面,供需双弱造成原材料和产成品库存积压。此外,中小型制造业仍然处于荣枯线以下,大型企业供需端边际走弱表现明显。然而价格回落,成本端有所优化,为利润的积累打开了一定空间。7月非制造业商务活动指数回落,扩张步伐放慢。服务业商务活动指数持续回落,增长态势疲弱。
高频数据
房地产市场方面,截至8月3日,30大中城市商品房成交面积累计同比下降15.41%,其中一线城市累计同比下降16.58%,二线城市累计同比下降14.10%,三线城市累计同比下降17.03%。上周整体成交面积较前一周下降0.83个百分点,一、二、三线城市周环比分别变动15.89%、-5.50%、-2.48%。重点城市方面,截至8月3日,北京、上海、广州、深圳商品房成交面积累计同比涨跌幅分别为-35.97%、-13.03%、-19.02%、16.91%,周环比分别变动21.16%、-11.12%、90.30%、31.50%。
发电耗煤方面,截至8月3日,发电耗煤量同比增加9.69%,涨幅较前一周下降0.28个百分点。
高炉开工方面,截至8月3日,全国高炉开工率达到66.99%,较前一周下降0.41%。
航运指数方面,截至8月3日,BDI指数上升5.79%。
通货膨胀
鸡蛋、猪肉和工业品价格均上涨。从主要农产品来看,截至8月3日,农业部28种重点监测蔬菜平均批发价较前一周上涨1.68%。生意社公布的外三元猪肉价格为13.39元/千克,周上升3.16%;鸡蛋价格为7.64元/千克,周上涨4.51%。
海外因素
美国失业率创新低,欧洲通胀加剧。美国7月失业率小幅下降至3.9%,与预期持平,前值为4%,创2000年以来历史新低,美国就业市场仍然保持稳健增长。新增就业岗位主要来自专业及商业服务业丶制造丶医疗丶矿产等行业。英国央行公布利率决议,加息25个基点至0.75%,为今年年内首次加息,十年来第二次加息,符合预期。
资金面
银行间质押回购加权利率全面下跌。8月3日,DR001加权平均利率为1.82%,较前一周下降43.20BP;DR007加权平均利率为2.38%,较前一周下降24.31BP;DR014加权平均利率为2.31%,较前一周下降39.53BP。截至7月27日,SHIBOR方面,隔夜、7天、1个月、3个月分别变动-43.50BP、-12.90BP、-19.80BP、-30.00BP至1.85%、2.53%、2.84%、3.00%。上周四,DR007的偏离度为-1.53,创今年较低值,预计本周资金面仍将保持较为宽松的局面。



具体分析内容(包括相关风险提示)请详见报告《利率债周报20180806—宽信用、促社融:监管窗口指导信托加快投放、放松通道》。
特别声明:返回搜狐,查看更多
责任编辑:
声明:本文由入驻焦点开放平台的作者撰写,除焦点官方账号外,观点仅代表作者本人,不代表焦点立场。







