北京放宽非京籍家庭购房条件,京籍多子女家庭五环内可买3套房
扫描到手机,新闻随时看
扫一扫,用手机看文章
更加方便分享给朋友
北京成为中央经济工作会议后,首个调整优化房地产政策的一线城市。
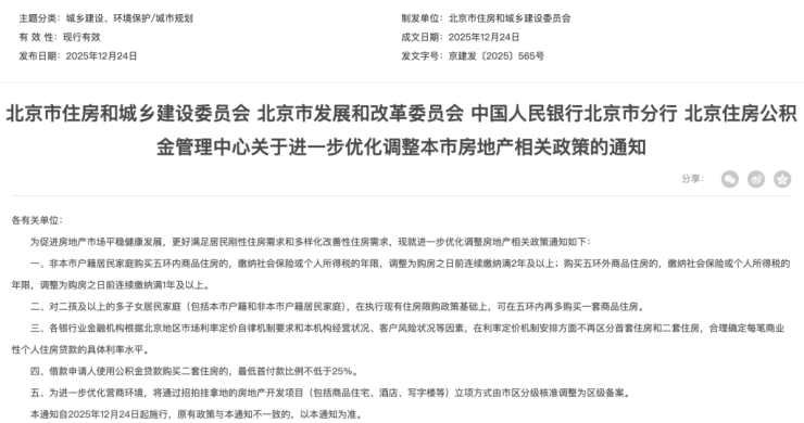
12月24日,北京市住房城乡建设委、北京市发展改革委、人民银行北京市分行、北京住房公积金管理中心等4部门联合印发《关于进一步优化调整本市房地产相关政策的通知》(以下简称《通知》),自2025年12月24日起施行。
《通知》明确,为促进房地产市场平稳健康发展,更好满足居民刚性住房需求和多样化改善性住房需求,进一步优化调整房地产相关政策。此次新政从限购放宽、信贷优化、公积金支持到房企立项简化,打出一套精准调控组合拳。

新政明确,放宽非京籍家庭购房条件。将非京籍家庭购买五环内商品住房的社保或个税缴纳年限,由现行的“3年”调减为“2年”;购买五环外商品住房的,由现行的“2年”调减为“1年”。
中原地产首席分析师张大伟指出,此次政策紧密衔接中央经济工作会议“稳定房地产市场”的要求,聚焦刚性与改善性住房需求,直击市场核心痛点。在前期市场略显疲软的背景下,新政的落地将对北京楼市供需两端产生深远影响,推动市场进入结构性修复阶段。其认为,非京籍购房门槛的梯度降低,将有效激活新市民刚需群体。
中原地产研究院统计数据显示,北京80%的新建商品住宅成交集中在五环外,五环外也是二手房成交的核心区域之一。政策落地后,五环外刚需新房项目有望迎来访客量与成交量的双重提升,类似此前政策放松后部分楼盘单日来访量激增50%的场景或将重现。
同时,新政支持多子女家庭住房需求。二孩及以上的多子女家庭,可在五环内多购买一套商品住房,即:京籍多子女家庭,可在五环内购买3套商品住房;在京连续2年缴纳社保或个税的非京籍多子女家庭,可在五环内购买2套商品住房。
多子女家庭的定向支持政策,则为改善性需求释放打开空间。58安居客研究院院长张波认为,该政策匹配了多子女家庭置换的需求,叠加此前对多子女家庭公积金额度上浮的优惠,形成政策组合拳,有望显著提升改善意愿。这一政策预计可带动北京五环内改善型二手房,主力面积120-140平方米成交占比将提升。
此外,《通知》明确,进一步优化个人住房信贷政策,银行业金融机构根据北京地区市场利率定价自律机制要求和本机构经营状况、客户风险状况等因素,在利率定价机制安排方面不再区分首套住房和二套住房,合理确定每笔商业性个人住房贷款的具体利率水平。关于住房贷款相关业务,可向经办银行具体咨询。
加大公积金支持住房消费力度方面,调整二套住房公积金贷款最低首付比例,对借款申请人(含共同申请人)使用公积金个人住房贷款购买二套住房的,最低首付款比例由不低于30%调整为不低于25%。
张波指出,政策在金融端的两大调整直接利好北京市场改善型需求,可有效降低改善利率成本,激活 “卖旧买新”需求。在允许银行根据客户风险灵活定价后,预计超过一半的改善客群有望获得接近首套利率水平。二套公积金首付从不低于 30%降至25%,则是有效配合了商贷利率调整,预计会进一步带动北京公积金贷款申请量和组合贷占比提升,进一步降低综合购房成本。
此次《通知》还提出,为进一步优化营商环境,提升房地产投资效率,调整招拍挂拿地的房地产开发项目立项方式,由市区分级核准调整为区级备案。
“这一调整将助力房企缩短项目启动周期,加快资金周转,改善现金流状况,尤其对聚焦五环外的开发企业而言,是重大政策红利。在需求端逐步激活的背景下,房企拿地与开工积极性有望提升,推动形成‘销售—回款—拿地—开工’的良性循环。同时,政策传递的稳定信号,也将缓解市场对房企经营风险的担忧,为行业平稳发展注入信心。”张大伟分析道。
上海易居房地产研究院副院长严跃进进一步指出,北京是中央经济工作会议和全国住房城乡建设工作会议后首个进行政策调整的城市。从这一角度看,对其他一线城市具有启示意义。当然,具体政策调整需根据各地实际情况推进,但政策调整优化大概率都会发生。从本质而言,政策调整优化旨在进一步支持居民刚性和改善型住房需求,体现去库存导向以及稳楼市的底线导向,也将为“十五五”迎来良好开局。
图片来源:国联民生证券研究所
来源:澎湃新闻
声明:本文由入驻焦点开放平台的作者撰写,除焦点官方账号外,观点仅代表作者本人,不代表焦点立场。







