连续四日股票停盘 因交易未谈拢 亚振家居“易主”失败
扫描到手机,新闻随时看
扫一扫,用手机看文章
更加方便分享给朋友
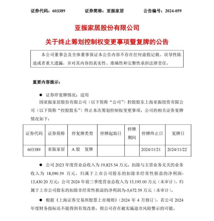
亚振家居公告称,公司收到控股股东上海亚振投资有限公司的通知,因公司股票停牌期间(11月18日-21日),控股股东亚振投资未能与交易方达成一致意见,亚振投资决定终止本次控制权变更事项。公司股票于11月22日开市起复牌。
往前回溯,11月18日早间,亚振家居发布紧急停牌公告称,公司于11月17日收到控股股东亚振投资的通知,其正在筹划公司股份协议转让事宜,该事项可能导致公司控制权发生变更。鉴于上述事项正在洽谈当中,尚存在不确定性,为保证公平信息披露,维护投资者利益,避免造成公司股价异常波动,经公司向上海证券交易所申请,公司股票于11月18日开市起停牌。令人意外的是,停牌时限一到,亚振家居却宣布控制权变更事项终止。从目前已公开的信息来看,尚无法得知究竟是谁原本计划从亚振投资手中接下亚振家居的控制权。
公司方面表示,相关交易方未就本次交易具体方案最终签署实质性协议,各方无须对终止本次交易承担违约责任。公司目前各项业务经营情况正常,终止一事对公司经营业绩和财务状况不会产生重大不利影响。
公开资料显示,亚振家居集产品研发设计、生产制造、销售服务及家居文化研究于一体,主要从事中高端海派经典及海派现代家具产品的研发、生产与销售,围绕精致尚雅生活方式打造一体化大家居生态系统。
近年来,亚振家居业绩表现疲态。数据显示,2018年至2023年,亚振家居营业收入逐年下滑,期间除2020年盈利外,其余年份归属于上市公司股东的净利润均为负值。今年前三季度公司营业总收入为1.52亿元(未审计),归属于上市公司股东的扣除非经常性损益的净利润亏损5672.59万元(未审计)。
根据《上海证券交易所股票上市规则》,若公司2024年度财务指标还不能得到有效改善,则公司存在被实施退市风险警示的可能。
素材来源:雪球、77度
声明:本文由入驻焦点开放平台的作者撰写,除焦点官方账号外,观点仅代表作者本人,不代表焦点立场。
