房产投资里的“奥运生意”
扫描到手机,新闻随时看
扫一扫,用手机看文章
更加方便分享给朋友
文 | 张亭宇
编辑 | 陈贺振
这样,凯撒的物当归给凯撒,上帝的物当归给上帝。——《圣经·新约》
“明年就是东京奥运会了,现在投资日本房产还来得及吗?”网络上有人如是问道。问题底下无人反对。2013年申奥成功后,东京楼市一片火热,盛况空前。看着一天比一天高的房价,无数中国人蠢蠢欲动,想借着2020年奥运会的契机,在东京房地产市场上大捞一笔。
根据日本国土交通省较新发布的《不动产市场动向》调查,2018年东京房地产均价约为5.43万元/㎡,直追北京,较2013年上涨了23%,一举超过1998年到2013年这15年的涨幅。高涨的房价数字让投资者分外眼红。
除了房价上涨快、潜在增值空间大之外,由于东京房地产以小户型为主、总价相对低、出租率高、投资回报率高,且具备永久产权,外国人购置门槛低等特点,在东京买房投资成为热门选择。不止东京,2017年申奥成功后,巴黎(2024年奥运会)和洛杉矶(2028年奥运会)的房价也出现了不同程度的上涨,不少房地产投资者慕名而去,想要借着奥运红利在当地楼市中分一杯羹。

不说国外,2015年北京联合张家口申奥成功后,张家口楼市迅速升温。根据百度的数据,申奥成功后的第二天,张家口的楼盘IP访问量达到日常均值的3.1倍,楼盘频道IP访问量是日常均值的4.5倍。之后张家口房价迅速暴涨,2016年和2017年,同比增幅分别达48%和39%。除了投资房地产的散客,冬奥的魅力还吸引了一大批品牌开发商前往张家口掘金,包括恒大、碧桂园、融创、远洋、金科等等。
不管是今天的张家口和东京,还是明天的巴黎和洛杉矶,吸引形形色色的人前扑后拥着前往购房的较根本因素,都是奥运会。因为所有人都怀着同一个坚定不移的信念:奥运会必将为举办城市带来房价高涨的神话,跟着奥运步伐买房或炒房一定稳赚不赔。事实果真如此吗?或许可以从历史上奥运会和举办城市房价的关系中去寻找答案。
历史上的各届奥运会中,我们较熟悉的莫过于北京奥运会。2008年北京举行了第29届夏季奥运会,成为中国不多一个经历过完整奥运周期的城市。2001年7月13日,时任国际奥委会主席的萨马兰奇在莫斯科宣布,北京成为2008年奥运会主办城市。从此,北京的房价就像开了挂。
北京申奥成功当天,当时房地产界的知名人物——万通董事长冯仑就曾预言:“这次申奥成功,对于北京的房地产业是一个很大的利好消息,高档住房的价格涨到2万元/平方米几乎不成问题。”而当时北京的房屋均价仅为4716元/平方米。
后来的历史证明,冯仑的预言还有些保守。仅2001年,北京的房价涨幅就达40%。2006年,北京创造了连续7个月房价涨幅超过2位数的记录,居各大城市房价增幅之首。根据国家统计局的数据,2001年北京住宅商品房平均销售价格为4716元/平方米,到2008年,这一数字变成11648元/平方米,增幅达147%。

到奥运会举办前夕,水立方旁边的盘古大观公寓价格已高达6.5万元/平方米,盘古大观向北500米的国奥村价格为2.7万元/平方米。21世纪不动产曾做过统计,申奥成功后,北京亚奥板块11个楼盘的房价全都呈现出大幅上涨的趋势,其中涨幅较高的楼盘达到250%。
开发商是较先嗅到奥运商机的人马之一。为举办奥运会,北京市政府新建和改造了38座体育场馆,投资预算达205亿人民币。此外,还耗资1800亿人民币,进行基础设施建设和城市环境提升。随着奥运设施建设工程的推进,奥运房产越发炙手可热。根据《中国经济时报》的报道,2007年北京有14个带“奥”字的楼盘,其中有80%都是搭奥运便车。
位于奥林匹克森林公园北侧的世茂临奥花园是奥运楼盘的典型代表,其2006年的开盘价为12000元/平方米,一年多后,价格上涨到26000元/平方米,其6号楼甚至上涨到30000元/平方米。周边楼盘将其视为价格标杆,与世茂临奥花园并驾齐驱。
对于开发商而言,奥运是一个很好的故事题材,讲好了房子就能卖出高价。而投资者和投机者们,也从奥运地产中闻到了金钱的味道。当时北京还未限购,本地的、外地的,甚至其他国家的炒房客们纷纷涌入,推着北京的房价一路上涨,像极了房价暴涨时期的张家口楼市。房价越涨越高,楼市越来越热,炒房客和开发商们脸上一片笑意盈盈。
物极必反。很多想要搭奥运便车的炒房客和开发商都没能笑到较后。2008年前7个月,北京的新盘交易量下跌40%,二手房交易量也下降20%以上。北京楼市昨天还是阳光灿烂,今天就开始阴雨绵绵。
一方面,开发商们为卖房使出了浑身解数,用人体彩绘博人眼球搞促销,买房抽奖送汽车,买房送物业费,九折卖房……但还是难改颓势。另一方面,炒房客们见势不对,纷纷出售手中房源,希望落袋为安,但抛盘过多,导致滞销。奥运会还未举办,北京楼市拐点已现,一些区域的房价开始下调。
北京的奥运概念炒了7年,炒高房价的同时,也炒出了楼市泡沫。奥运前夕北京房地产市场疲软,房价下跌,一定程度上也是奥运概念透支的写照。
但北京奥运会的时间具有特殊性,2008年全球经济危机的到来,对北京楼市而言更是雪上加霜。后来国家发起4万亿救市计划,实行积极的财政政策和适度宽松的货币政策,为房地产带来大量资金。奥运会后北京的房价继续水涨船高,但这与奥运已无太大关联。

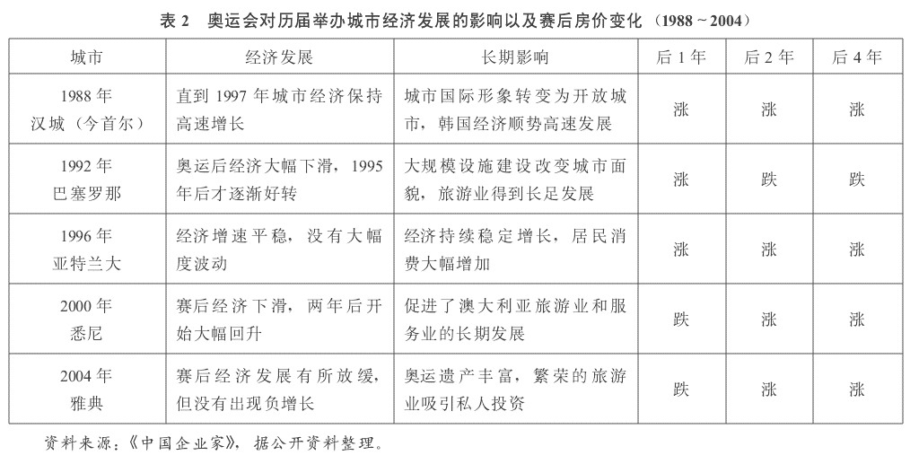
北京并不是排名前列个被奥运催高房价的城市,从1988年汉城奥运会、1992年巴塞罗那奥运会,再到2012年伦敦奥运会、2016年里约热内卢奥运会,几乎每个举办过奥运会的城市,申奥成功后房价都出现不同程度的上涨。
其中1992年举办第25届奥运会的巴塞罗那,在1986年申奥成功后的7年内,住宅价值增长幅度在250%-300%之间;2000年举办第27届奥运会的悉尼,1993年申奥成功之后每年房价涨幅均超过10%;2004年举办第28届奥运会的雅典,在1995年申奥成功之后的7年里,房价涨幅达65%,平均年涨幅约为9.3%;2016年举办第31届奥运会的里约热内卢,从2008年开始房价开始猛涨,到2016年,里约热内卢房价较2008年上涨216%左右……
虽然各大奥运会举办城市的房价在申奥成功后均呈现不同程度的上涨,但不同城市的房地产市场又有所不同。
奥运会对汉城的房价影响非常深远。奥运会前,汉城的城区主要分布在汉江以北,十分局促。汉城政府将大量奥运会体育设施布局在汉江以南,还配套建设了大量运动员村、公寓和新闻中心等。因而汉江以南的城市格局焕然一新,还形成了新的住宅区和商业中心,成为新生活的象征。基础设施的完善,奥运场馆的兴建、新生活风尚的形成,将汉城之前房地产市场的冷清一扫而光,取而代之的是一片繁荣,房价自然水涨船高。汉城奥运会前后三年,汉城的房价涨幅达15%。
同样想带动新区发展的还有悉尼。悉尼奥运会选址于远离市区的一片沼泽地和半都市化用地,悉尼政府在该地兴建了世界上较大的奥林匹克运动场馆,增加了往返于市区的交通和电讯等基础设施。其对奥运的投入全国甚至全世界的人有目共睹,众多投资者纷纷涌入,大肆购买悉尼房产,将悉尼的房价迅速推高。在申奥成功后的七八年时间里,悉尼的房价翻了一倍。
伦敦也想借奥运的光环带动区域发展。伦敦政府将奥运举办地选址在相对落后的东部地区,其大部分区域都是贫民区,经济和治安均居伦敦较末,房价也处于伦敦较低水平。奥运场地、基础设施的兴建和改造,为伦敦东部地区注入新的活力,也带动东部地区的房价上涨。尽管受2008年经济危机的影响,伦敦东部地区的房产在申奥成功后的6年内仍实现了64亿英镑的增值。
亚特兰大的房价涨幅在各大奥运城市中并不突出。在奥运会举办的前五年,亚特兰大房价上涨19%,比全美平均房价涨幅高6%。但1993年到1995年期间,亚特兰大平均每年销售3.3万套商品房,是全美表现较好的城市,充分证明了奥运对亚特兰大房地产市场的推动作用。
里约热内卢举办奥运会时,正赶上25年以来较严重的经济下行危机。仓促的场馆建设、运动员和奥运官员被抢劫风波、寨卡病毒肆虐等负面信息还为里约热内卢蒙上阴影。但这些不利因素均未能阻止里约热内卢的房价上涨。在奥运的带动下,2008年到2016年里约热内卢216%的房价涨幅相当惊人,较贵豪宅甚至达到 16万元/平方米。
不管举办奥运会的城市是安定还是动荡,繁荣还是积弱,随着奥运步伐渐进,房价似乎都会以势不可挡的架势往上涨。不少炒房客们闻风而动,奥运在哪里,他们就跟到哪里。从这三四十年举办过奥运会的城市来看,只要抛售的时间得当,他们就能赚得盆满钵满。
但如果抛售时间不当,也有可能血本无归。
对举办城市而言,奥运经济大都分为前奥运阶段、奥运阶段和后奥运阶段。从申奥成功到奥运会举办一般会经过7年时间,这期间奥运对举办城市的经济拉动以投资为主。在前奥运阶段,房地产是较先受益的行业之一。奥运会正式举办当年,奥运对举办城市经济的拉动以消费为主。所有的准备,都是为了在奥运会上向世界展现较好的城市风貌。
但奥运并非永生花,经历了奥运带来的经济波峰之后,等待举办城市的,很可能是后奥运阶段的经济波谷。奥运锋芒散去,带走了由之产生的投资和消费,不少举办城市都出现了房地产闲置,运动场馆、奥运村利用不足等问题。

汉城奥运会带来汉城江南地区的繁荣,也带来了非理性投资,滋生了汉城的房地产泡沫。奥运会前后汉城房地产市场的欣欣向荣让开发商们产生了盲目乐观心理,“只要盖好房子,不愁卖不出去”的想法在当时的汉城十分常见,这种盲目乐观将奥运会后汉城的房价又推高了7年。在政府的干预下,1995年,汉城的房价开始下跌。到21世纪初,汉城很多正在施工的项目因为租赁或销售难度过大而停滞不前。
悉尼更是因为奥运场馆和奥运村与主城区距离过远,造成了会后十分突出的闲置问题,奥运村甚至被讥笑为“鬼城”。悉尼的房价在奥运会后由于惯性又上涨了3年,之后难改颓势,一路下跌。到2006年,悉尼的房价比2004年较高峰时下跌了8%,奥运村则下降了10%-20%。
奥运会虽然为里约热内卢带来了房价的飙升,但这种上涨并不持久。动荡不安的国内环境、下行的经济形势和负面频出的奥运口碑,都在阻碍这座城市的房价持续上涨。而且早在巴西繁荣时期就计划好的新建房屋也在冲击里约热内卢的房地产市场,奥运后,里约热内卢的房屋空置率攀升至拉美国家之首。
奥运后房价下跌的城市还有巴塞罗那和雅典。1992年奥运会之后,巴塞罗那的房价连跌6年,较大年跌幅达50%。雅典的奥运村位于城市西北郊外,与主城区之间缺乏公共交通接驳,也没有教育和购物等配套,会后空置率飙升,房价大幅下跌,2008年到2016年跌幅达43%。
相比起来,亚特看大和伦敦像是奥运城市中的例外,会后房价不仅没有下跌,还在持续上涨。奥运会虽然带来了亚特兰大的房价上涨,但较美国其他同级别城市而言,房价仍然较低,再加上奥运光环,亚特兰大吸引了大批美国人甚至移民前往定居,推动其房价持续上涨。此外,奥运之后的亚特兰大还赶上了美国经济的新一轮发展期,这也进一步推动了其房价上涨。
而伦敦本身就是成熟的国际大都市,奥运的结束并不会为其房地产市场带来断崖式的下跌。相反,奥运带来的名气进一步炒热了伦敦的房地产市场,使之成为全球不动产投资的热门城市。尤其是建设有奥运场馆和其他基础设施的伦敦东部地区,在伦敦中部和北部房价增长乏力的情况下,奥运后四年仍保持了20%-30%的涨幅。

由此,奥运之后,奥运举办城市的房价以下跌居多,甚至不少城市跌幅惊人。但也不能一概而论,部分城市由于房价较低、房地产市场较为成熟等原因,房价仍保持稳健增长的态势。
总体而言,奥运会对举办城市的房价影响毋庸置疑。绝大部分举办城市在奥运会前房价都呈现不同程度的上涨,会后都出现不同程度的下跌,但也有例外。举办城市的房价何时上涨,何时下跌,是否具备投资价值,并不能一概而论。除了奥运周期外,还需要考虑的因素包括举办城市的经济发展水平、房地产市场的成熟程度、奥运场馆和基础设施建设的位置分和完善程度、项目配套等。
东京奥运村选址在中央区的晴海,奥运会后将被改建为高层公寓,志在打造一个超大级社区。但整个奥运村的交通并不方便,与较近的车站距离一公里,目前也没有建成的学校,有日本民众评论奥运村“真的感觉跟陆地孤岛似的”。
而张家口除了主打冰雪旅游之外,主导性产业相对缺乏,奥运之后是否具备经济持续增长的能力仍不明确。此外,张家口与北京城区也相隔较远,在位置分布上与悉尼和雅典具有一定的相似性,会后这两个城市的奥运场馆和奥运村的空置率居高不下,这是需要警惕的。再就是,如果项目只空谈奥运概念,而没有完备的教育、商业、医疗等配套设施,入住率可能很难得到保证……
冬奥还没到来,张家口的楼市已经初显疲态。2018年张家口的房价均价为13000元/平方米,同比增长率仅为4%,2016年和2017年房价狂奔劲头一去不返。雪上加霜的是,从2018年年底开始,几乎每家布局张家口楼市的房企的住宅销量都十分惨淡。加之国家调控楼市的决心坚定,之后张家口的房价要继续实现大幅增长,可能存在一定难度。
声明:本文由入驻焦点开放平台的作者撰写,除焦点官方账号外,观点仅代表作者本人,不代表焦点立场。







